推特上这些博主真是宝藏🔥
我按领域整理了一波,干货满满,强烈安利!⬇️
想学出海,看 @gefei55
想运营好X,看 @matt_gray_
想学seo ,看 @JulianGoldieSEO
想学一人公司,看@thejustinwelsh
想了解AI工具与前沿资讯,看 @xiaohu
想研究youtube算法与增长,看 @PaddyG96
想赚web3交易所返佣的钱,看 @Tina66789
想学个人IP与内容变现,看 @thedankoe
想学DTC品牌与电商营销,看 @mrsharma
想学无代码与自动化工作流,看 @bentossell
想学数字写作与受众增长,看 @dickiebush
想学AI视觉与图像生成,看 @LinusEkenstam
想学知识管理与生产力系统,看 @fortelabs
想学邮件营销与私域转化,看 @ecomchasedimond
想学实用UI/UX设计,看 @steveschoger
想了解斯多葛哲学与心智成长,看 @RyanHoliday
也希望大家关注我,一起聊加密&OPC&AI @CryptoJHK
哪个是你正在缺的?
欢迎评论区@出你的宝藏博主~

有点百团大战那味了
1. 腾讯 WorkBuddy
2.腾讯 QClaw
3.腾讯龙虾管家
4.腾讯云保安
5.腾讯乐享知识库·龙虾版
6.字节ArkClaw
7.智谱AutoClaw
8.月之暗面Kimi Claw
9.阿里云CoPaw
10.阿里云JVSClaw
11.阿里云QoderWork
12.百度红手指 Operator
13.百度DuClaw
14. 科大讯飞 AstronClaw
15. MiniMax MaxClaw
16.网易有道LobsterAI
17.当贝Molili
18.智麻 ChatClaw
19.矽速PicoClaw
20.博云BocLaw
21. ZeroClaw
22.万得WindClaw
23.小米MiClaw
24.猎豹EasyClaw
25.猎豹元气AIBot
26.京东灵犀Claw
27.快手 KClaw
28.美图Claw
29.360安全Claw
30.商汤 SenseClaw
31.华为小艺Claw

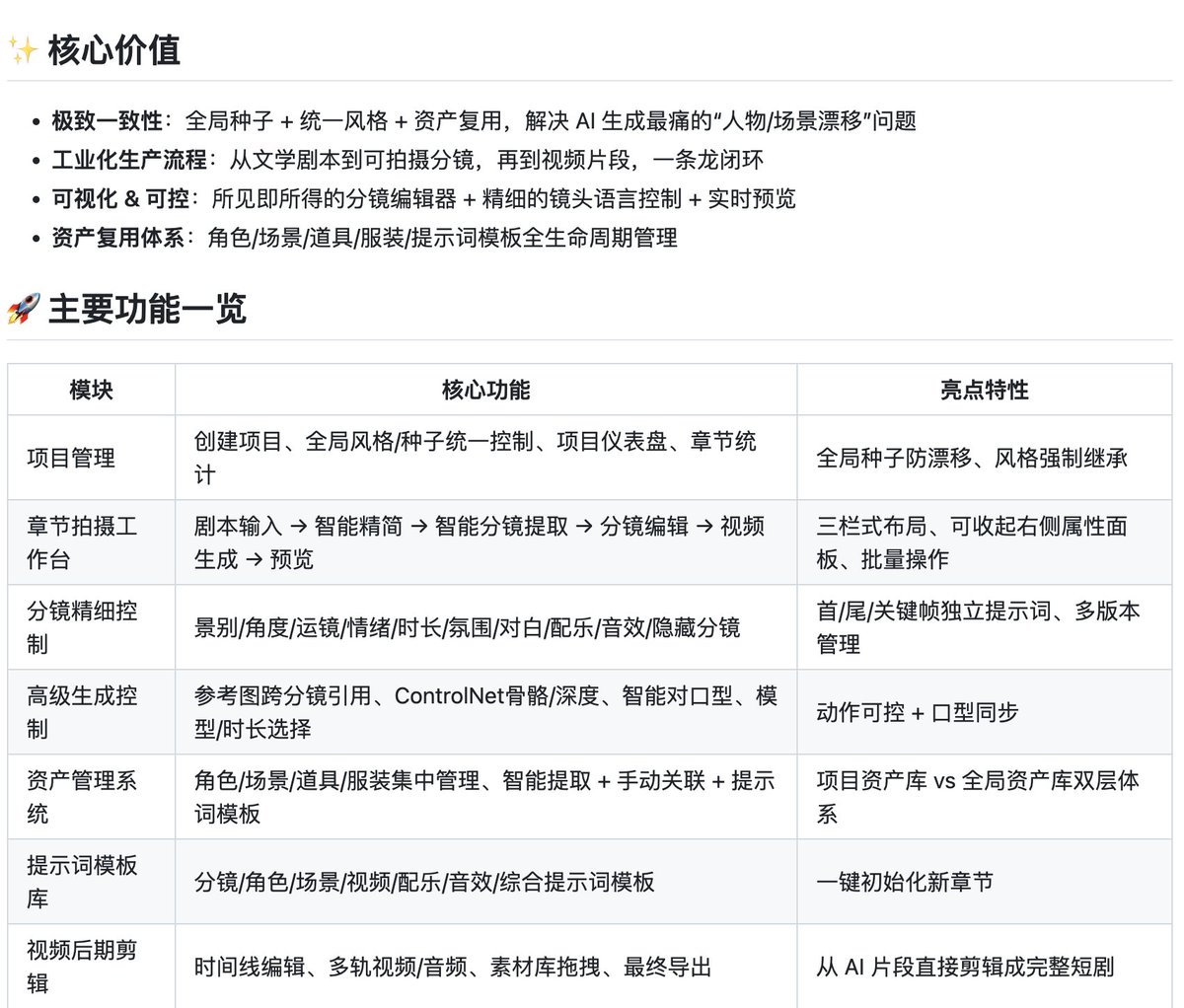
强烈推荐一款超强的AI漫剧生产工具 #Jellyfish 🎥
一站式搞定竖屏短剧/微短剧制作!
从剧本输入到成片导出,全流程覆盖:
✍️ 剧本输入
🎬 智能分镜
🧍♀️ 角色/场景/道具一致性管理
🤖 AI视频生成
✂️ 后期剪辑
📤 一键导出
快来试试!👉 https://t.co/YpChi3Xynm











































