之前分享过的 @oncreator_ 终于 TGE了!
这是首条为创作者和虚拟娱乐构建的链,它和传统的 L2 不同:
定位专门服务于创作者、游戏和虚拟娱乐,也是 Elastic 生态在 Web3 娱乐基础设施方向上的创新。
娱乐和创作者经济的市场规模一直在增长,Creator Chain 的定位还是有一些优势的。
目前项目代币 $CRTR 现已在 Biconomy 上线可交易,感兴趣的可以了解下,DYOR。
交易所 CEX 交易:
https://t.co/mO46DmiCU7
链上 DEX 交易:
https://t.co/tB2Ps8Wlln
注意,链上交易需要将你的 ETH 桥接到 Creator Chain
👇跨链桥可以用这个:https://t.co/QhGUBdkf6I

时常怀念 13 年前的生活。
那一年我刚上大二,同时跟五六个学妹聊的热火朝天。
那一年,我家还没有破产,一个月几千块的生活费过的很滋润。
那一年我还不懂什么是比特币、区块链。
直到 2016 年,我在网上开始看到比特币暴涨暴跌的新闻,都说是旁氏骗局。
我当时还狠狠的告诫自己,作为刚毕业的大学生一定要远离这些忽悠人的东西。
然后我因此 5 年都没关注币圈,直到 2021 年币圈大牛市被各种暴富神话的故事吸引开始真正了解加密行业。
进入币圈后,新人光环让我在小币种上收获颇丰,几千块变几万块时有发生。
我喜欢玩各种小币种,也因此下载了 Gate ,因为当时Gate 上小币种特别快。
进圈后的结果也喜闻乐见,牛市巅峰进圈赶上一路下跌,不仅前面炒币赚的都吐回去了,工资、贷款也都亏里面了。
对币圈也是一度心灰意冷,但也没退圈,一直在找机会,后来发现自己真不是交易的料,没有偏财运,就开始撸空投。
刚开始不懂链上交互、不懂IP隔离,总是撸不到项目的代币,于是我就从交易所活动开始撸,当时在 Gate 撸到不少猪脚饭改善生活。
也是因此在撸毛赛道坚持了下来直到现在。
虽然没有赚到很大的钱,但也比打工舒服多了。
今天看到 #Gate13周年 ,这才发现一晃都过去13年了。
虽然距离理想的生活还有一段距离,但日子也是越来越好了。
这几年也没少吃到 Gate 的福利,这里就祝 Gate13周年快乐!
继续做大做强,再创辉煌!给大家的福利再多一点吧,哈哈。
接下来,Gate 周年庆应该会有不少福利活动,大家盯紧点,别错过。

反撸! @PerleLabs 可以查空投资格了。
又一个出生项目,满屏的「This account is not eligible」。
大号和小号全部都没资格!
X 和 DC 社区看到大家分享的几乎都是无资格,7.5%的空投分配都给团队自己了吧。
哪怕积分排名前 100,照样无资格,真TMD出生啊,一毛不拔。
这种无良项目真是越来越多了,所谓的好背景都是为了 TGE 后更好的收割。
拉黑了,也建议大家不要碰他们的币,一定是来回拉砸去定点爆仓。
👇做过的想查就查查吧,推文里有查询链接。

昨天刚发完注册,今天 @xStocksFi 积分活动就正式上线了。
简单介绍下 xStocks 积分获取方式。
基础任务:
每日「Say GM」签到 10 次获得 10 积分
加入官方 TG 频道获得 10%的积分加成
获得积分方式:
基础档:持有任意 xStocks 代币即可。
进阶档:在借贷平台上提供 xStocks 代币作为抵押品。
最高档:在 DeFi 资金池中提供流动性(LP)
三种档位对应不同的积分发放权重,组 LP 给的积分是最多的。
如果玩美股,顺手交互很合适,如果不玩美股,建议了解清楚,因为这个项目是需要买一些 xStocks 代币进行交互的。
xStocks 美股代币清单:
https://t.co/fyiPoVve6R
如何购买:
进去后找到想购买的链上代币化美股→点击资产所在链就能看到 CA→然后去对应的链上 DEX 购买就可以了。
提示下, @xStocksFi_zh 这个项目属于 DeFi 类,本质上是基于持有的代币化美股资产进行交互,无论是持有还是借贷、组 LP 都有不小的风险,一定要充分了解清楚再选择是否参与,做好风险控制,DYOR。



按头注册,RWA 赛道潜在大毛!
纳斯达克官方合作的美股代币化平台 @xStocksFi 积分计划将上线,早期注册用户享 20%永久积分加成。
画重点:xStocks 可能是牌照最全最合规的美股代币化交易平台。
在积分活动正式上线前注册钱包,即可永久获得 20% 的积分加成。
👇注册地址:
https://t.co/CDhVpFOU5n
就在 3 月初,纳斯达克官宣与 Payward 合作,由 xStocks 背后的基础设施为纳斯达克提供股票代币化支持。(合作细节可以在纳斯达克官网查到)
去年看到新闻说是 xStocks 被海妖交易所(Kraken)收购了,而 Kraken 即将在美国 IPO 上市。查了下,目前两者同属于 Payward。
Payward 成立于 2011 年,是 Kraken 的法律主体和运营公司,也是全球最早一批交易所之一,总部在美国旧金山,属于合规路线最重的一类交易所。
所以,冲这个背景以及当前火热的美股代币化发展趋势,xStocks 是值得去做交互搏一搏潜在空投的。
xPoints 积分计划:
这是 xStocks 即将推出的积分体系,用户通过交易、推荐好友、完成任务等来获得 xPoints 积分,积分反映您用户对生态系统的积极贡献,以及关联潜在的空投。
积分获取方式:
- 持有 xStocks
- 提供流动性
- 借贷
- 参与生态系统探索
按照官方活动页面描述,将会有四种积分赚取渠道,目前处于钱包注册期,具体的积分任务页面还未上线,现在交互不确定是否会有回溯积分。
所以建议先注册上,求稳的可以等积分活动正式上线后再开始交互。
注:本项目纯分享,非广子,由于文中有邀请链接,我就标记付费了。

融资 1750 万美元的 AI 数据训练协议 @PerleLabs
又上新任务了,5 分钟就能搞定,可获得 1500 积分,仅Gas 成本。
这项目大概率是下一个 Sahara AI ,有大毛空投潜力。
新任务是完成「临床文档错误检测挑战」任务。
任务有技巧,把问题中的临床记录发给AI,并问:以上临床记录有哪一处错误,请标记出来。
然后选中错误位置选中标记提交就行了。
注意:选中的时候不要包含标点符号。
👇首次参与的看下面引用推文,有详细的教程。

两个新项目的等待名单填一下。
1⃣一是 GoPlus 投资孵化的@custos_labsxyz
这是首个具有结构化预测市场的代币管理协议。
简单来说,Custos 能让用户一边继续赚质押利息,一边还能玩预测市场,核心就是他们搞的 Rollocker 机制,把锁仓、质押和预测市场三种玩法融合到一起了。
👇等待名单:
https://t.co/CWrWYNQ508
2⃣二是融资 710 万美元的 @noise_xyz
这是一个「炒热点、炒关注度」的趋势交易平台。
玩法跟预测市场玩法类似,可以直接买多或卖空各种趋势、品牌、meme、crypto 叙事、热点话题等。
交易价格结合了实时社交数据和交易活动,玩法有创新,由 Paradigm 领投,Figment Capital、Anagram、GSR、JPEG Trading、KaitoAI 等多家知名 VC 跟投。
👇等待名单:
https://t.co/BatGqO6qU6
纯分享,因为有邀请链接我就加上付费披露了,感兴趣的可以填一下,看看后面有没有空投机会。


Paradex 大反撸之后,Perps 赛道还有机会吗?
我觉得是有的,在 Hyperliquid、Lighter、Aster 这些空投很成功的项目之前,Perps 早已出现,那些项目为什么没成功?
在我看来,在这个赛道比拼的除了产品体验和创新,更重要的是团队格局。
在还未 TGE 的 Perps 项目中,我自己在刷的是 @StandX_Official 。
主要看中的是 StandX 背后的团队,两位主要创始人都是「前币安期货团队核心成员」,没有匿名,是公开可验证的身份。
再加上 StandX 也是少有的能以交易、理财甚至零撸的方式拿到空投的 Perps 平台。
最关键的是:团队一直在做事,看看 StandX 近期动态:
1️⃣SIP-1: BlockTrades 提案
StandX 正在推进 BlockTrades(大宗交易)机制,让机构级用户和大户能够在链上进行 P2 P 大额永续交易,减少对市场的影响。
2️⃣ 挂单提供流动性奖励升级
Maker Points:最紧报价可达 200% multiplier(你挂的买单或卖单越贴近当前市场价,赚的积分就越多)
Maker Uptime:0–10 bps 区间线性奖励(挂得越近,在线时间奖励就越高)
Maker Hours 上限从 1 → 10 / hour(同样挂 1 小时,积分时长直接变 10 倍)
3️⃣ Maker Points 线性奖励优化
现在挂单积分奖励根据报价距离更精细分布,分数分配更公平:
0–10 bps:180% → 80%
10–30 bps:80% → 25%
30–100 bps:25% → 0%
4️⃣ $DUSD Yield Subsidy
最近行情这么差的情况下,StandX 上的 $DUSD 仍保持约 1–3% APY,这理财跑赢了很多老牌稳定币的收益。
5️⃣ 产品与社区都在成长
UI 优化、自动记忆上次交易对、亏钱给积分、支持手机端交易、提供 OpenClaw 技能工具... 团队一直在为用户提供更好的交易体验。
6️⃣ StandX 生态福利活动不断
Kaito 大使计划、币安广场活动、春节活动、社区活动不断,让社区成员吃到了不少福利。
还没刷的目前还不晚,拿积分的方式很灵活,积分能躺着理财去赚也能通过交易去赚。
👇走我的链接有 5%的积分加成:
https://t.co/cWlvnduyNc

老牌公链 @injective 3 月动作不少,简单做个分享。
1⃣MCP Server 上线:让 AI 炒币进入「动嘴」阶段
Injective 最近发布了全球首个支持 AI 代理通过自然语言交易永续合约的 MCP Server,并接入了 Anthropic 的模型。
这个功能最大的亮点就是:以后玩合约直接和 AI 对话,让 AI 帮你制定策略和执行就行了。
2⃣完成主网大升级:提升了可扩展性和 AI 工具领域
这是继去年 Ethernia 主网之后的又一升级,一方面提升了交易体验,一方面更适合 Agent 在 Injective 网络上构建。
3⃣开启社区回购销毁计划:预计超过 52,700 枚 INJ
只要是活跃的质押者或者常在链上交互者,有机会分点链上收入。
查了下,目前 INJ 累积销毁的数量快突破 700 万枚了。
4⃣实现 Stargate 跨链集成
月初的时候,Stargate 正式支持 Injective 了,现在 wETH 和其他跨链流动性可以轻松的进入 Injective 生态体系。
3 月上旬这 10 天, @InjectiveLabsCN 大动作不小,看看后面会不会给我们带来点惊喜,尤其是 $INJ 代币,距离高点真跌了不少了,希望 2026 年的 INJ 比以前更有看头。

过去 5 年,每年 3 月 $BTC 的收盘价格是涨还是跌?
直接说结论:四涨一跌,平均涨幅 18.54%!只有 2025 年小幅收跌 -2.47%。
2021:58,668.6,3 月涨跌幅+30.46%
2022:47,063.4,3 月涨跌幅+8.88%
2023:28,041.1,3 月涨跌幅+21.1%
2024:69,702.3,3 月涨跌幅+13.71%
2025:82,356.4,3 月涨跌幅-2.47%
2026 年 3 月:大家猜猜是多少?
在过去的 5 年,21 年到 24 年连续 4 年收涨,唯一下跌的 2025 年比特币也实现了 94261.5 美元新高。
5 年中有 4 年实现正收益,收涨胜率高达 80%。
所以,虽然行情很差,但是别慌,耐心等待好事发生。

上周,Agent 经济迎来了一次重大升级。从全新的托管保障工具到完全自主的交易基础功能,未来正在我们眼前飞速变化。
以下是 Injective 上周的一些重要进展👇️
🟪 使用 Injective CLI 技能管理您的 Injective 智能体:
🟪 @LayerZero_Core 的 @StargateFinance 在
首个「金本位」的收益性稳定币来了,要不要存?
@Theo_Network 的 thUSD 创世金库今天将会开放,首期额度 1 亿美元。
先画重点:按照 Theo 团队测算,平均年化收益率能达到 8.3%(基于 2025 年全年数据)。
项目已完成了 2000 万美元的融资,是 Arbitrum 上的第二大 RWA 协议,同时还有发币空投预期。
经常关注 RWA 的对 Theo 应该不陌生,这是一个面向机构级的「合规发行方」,为机构用户和普通散户提供投资美国国债与黄金资产,并且与借贷协议及衍生品市场进行了整合,提供多种丰富的收益方式。
简单聊聊 Theo 发行的 thUSD 这个「新型稳定币」有何不同。
thUSD 核心定位:回归金本位的收益型稳定币
thUSD 与传统稳定币挂钩美元/国债或算法的老路不同,是把黄金作为底层锚定资产。它通过代币化黄金(thGOLD)提供价值支撑。
其最大优势在于利用黄金衍生品市场的超深流动性(黄金有 2477 亿美元持仓,是 BTC 的 39 倍),突破稳定币三难(容量、波动、收益难以兼得)的现状。
thUSD 的运作机制:主要由两大收益来源对冲组成
一是 thGOLD 借贷收益(做多):通过向黄金零售商出借黄金获得贷款利息。
二是黄金期货基差和展期收益(做空):利用现货与期货之间的价差赚取利润。
这种对冲策略可以看作是 thGOLD 多头 + 黄金期货空头对冲,其好处是:
能同时赚取双重收益,且受金价涨跌的影响有限,资产价值能够保持稳定,也就是我们常说的 Delta 中性套利策略。
thUSD 选择黄金作为抵押品有哪些优势?直接看数据:
市场深度好: 黄金未平仓合约量是 BTC 的 39 倍,有更大的市场规模。
低波动性: 波动率仅为 BTC 的 43% 左右,结构上相对更稳健。
高胜率: 基于 2025 的数据,团队内部测试结果表明:thUSD 的策略每月均实现正收益,平均年化表现优于加密货币同类策略。
thUSD 和其他主流稳定币的区别,我做了个简单的对比表,大家参考配图。
Theo 的基础设施是由 FundBridge Capital 运营,并得到渣打银行子公司 Libeara 的技术支持,安全性方面应该没问题没问题。
RWA 化是目前市场的热点和趋势,thUSD 把「黄金」搬上链,一边收借金子的利息,一边在期货市场薅羊毛,来给用户发稳定币收益,这种模式挺创新的。
thUSD 首期预存款活动硬顶上限是 1 亿美元,该金库由 Concrete 提供技术支持,打满后会执行策略,同时 TVL 会锁定 6 周,也就是 6 周内不能对已存入资金进行操作。
参与需要通过以太坊主网、Arbitrum 或 Stable 平台将 USDC 或 thBILL 存入 Genesis Vault。
感兴趣的可以了解下,本文仅作分享,不构成投资建议,DYOR。

融资1100万美金的 @KAIO_xyz 的等待名单顺手填下:
https://t.co/qWDhADSK9T
有机会获得 KAIO 新产品 KASH 的参与资格。
这个新型 RWA 产品不简单,能享受到和贝莱德、Hamilton Lane、Brevan Howard 等机构级别的蓝筹基金组合。
要知道这些蓝筹现实世界资产投资组合,以往只有顶级机构才能参与,现在 KAIO 通过 RWA 资产代币化的方式,将会限量开放给大众。
KASH 主要优势在于:提供稳定、可预测的收益,源自机构信贷、利率和另类投资策略,与加密货币市场无相关性。
KAIO 与其他 RWA 项目不同,主打把顶级机构基金/策略做成链上可结算、可合规流转的资产,而且以合规为重点。
背靠 Nomura Laser Digita(日本大型投资银行野村控股的全资数字资产子公司)和 Brevan Howard(老牌宏观对冲基金巨头) 深度背书,并且拿到了新加坡牌照。
目前蓝筹资产上链是 RWA 的主要发展方向,KAIO 在这个赛道处于头部地位,TVL 已达到了$118 M ,业务也拓展了 7+条主流链,机构认可度还是挺高的。
相比 Ondo 、 BlackRock BUIDL 这些老牌 RWA 平台,KAIO 的优势是自主构建了一条独立的主权区块链 + 全合规的跨链流动性网络,不受单一链的限制,优势不小。
感兴趣的可以先加一下等待名单,等 KASH 产品上线看看表现。

我的小龙虾接上 Gate for AI 的全套技能了。
现在能根据重大新闻或价格突破,自主进行加密货币交易。
以后不用担心因为看到消息晚了导致开单不及时的问题了。
还有就是撸 Gate 新币上线活动更方便了,可以自动第一时间参与认购,挖更多的币。
顺便也测一下爆仓预警守护,按照技能描述,可以监控我的保证金率,根据行情自动减仓,避免被清算。
以后不用人工盯盘了,可以睡个安稳觉了。
准备跑半个月看看效果,可玩空间挺大的,尤其是在「消息触发交易」方面,不用自己搭建监控接口了,用 Gate 的官方 API 省事还省钱。
👇体验入口:
https://t.co/RJAxQnNZu4

作为一个在交易上只亏钱没赚过钱的币圈老人。
准备拿着 @sunwukong_DEX @ppisabeauty 赞助的 300U 合约体验金重新开启我的交易之路。
这次能赢吗?顺便一鱼双吃,再吃个10%年化的稳定币理财收益。
刚在孙悟空开了一个多单,还挺丝滑的,顺手体验了下平台:
交易页面简洁+开单点位直观展示+专业K线图表工具=确实好用
我发现除了交易深度好,手续费低以外,还能享受到高 APY 的稳定币理财。
「质押」功能直接给账户中的 USDT 高达 10%的 APY 收益。
划重点:账户持有 USDT 就行,无需真正的质押,不影响正常的交易。
而且质押是以 USDT 发放奖励,由年化 7%的固定收益 + 3%的灵活收益组成。
查了下,目前孙悟空的交易手续费还挺低的:
Maker -0.005%
Taker 0.015%
合约交易的同时赚取稳定币理财收益,能做到双吃,对于大户还有每月的交易量现金激励,理想情况下能三吃。
👇感兴趣的可以体验下:
https://t.co/jitDWQ9zl3

名牌空投规模的 NFT 创新平台 @spaace_io ,冲刺活动上线了。
可一鱼双吃:瓜分 15 万美元代币奖励+XP 积分(空投)
此前官方明确表示: 超过 60% 的 $SPAACE 总供应量会分配给社区。
这也是 Spaace 上线以来规模最大的锦标赛 + 大使计划周,持续 10 天。
活动包含两个奖池:
一是$10 万美元代币的全球奖励池:
用户通过 NFT 交易来竞争排名,玩法机制很简单:交易量 = 排名,排名越高奖励越多,前 50 名有瓜分资格。
二是 $5 万美元代币的大使奖励池:
分配给 Ambassador Epoch 的大使们,大使的贡献评估看三点:推荐活动、社交媒体活动、平台活动。
另外,参与这个活动是可以同步获得 XP 积分的,积分关联未来空投。
目前 Spaace 的 Chapter 2 已经进入尾声,TGE 很接近了。之前的 Blur、Magic Eden 等 NFT 平台空投很香。
Spaace 同样是通过 NFT 交易手续费损耗来搏取空投的模式,我刷到 S1 的等级了,希望能让我赢一次。
想搏空投的可以走我的链接注册,能享受到限时 7 天 3 倍 XP 积分加成,链接我放评论区了。

嘴撸新模式?4 步嘴撸 2 万刀?
Surf 的创作者活动来了!首期项目是 @FabricFND ,参与有机会瓜分价值 20000 美元的 $ROBO 。
玩法很有意思,在 X 上分享你用 @SurfAI 做的研究、你的观点,或者你的持仓就行。
参与活动有几个重点:
1⃣需要艾特两个项目方的官推
2⃣ X 账户需要在 Surf 设置中完成关联
3⃣需要附上 Surf 截图或 Surf 平台链接
4⃣内容要包含用 Surf 研究的成果
活动一直持续到 3 月 10 日,奖励多少与浏览量和内容质量相关联。
我用 Surf 问了一个问题:
请结合链上数据以及市场信息,分析下 ROBO 的 FDV 在 3 个月内突破 1 B 的概率有多少?
结论大家直接看配图,分析的很专业。
Surf 是有空投预期的,是目前公认的比较好用的币圈 AI 分析工具。
👇想体验的可以走我的链接注册,可以免费获得 3 天的 Pro 版会员,链接我放评论区了。

就在刚刚! @predictdotfun 官宣完成对 @0xProbable 的收购!
BNB生态预测市场三足鼎立的局面彻底被打破。
所谓的龙一 Opinion 不当人,反撸社区,把用户当提款机,团队毫无格局可言,后续大概率会逐渐走向归零之路。
原先的龙二龙三已无需争论,predict. fun 收购 Probable之后,有望成为BNB生态预测市场龙头。
看背景:这俩平台都是实实在在拿到 YziLabs 投资的,不是传言,是得到官方公示认可的。
看团队:predict. fun 创始人 @dingalingts 是币安前高管出身,资源和实力也无须多言。
本来还纠结要重点撸哪个平台,这下省事了,收购之后会合并成一个平台。
后面刷分估计要卷起来了,毕竟预测市场是 2026 年的大叙事。
KAITO 这两天拉了一波,盲猜:Kaito Studio 要来了?
自 2 月 6 日等待名单上线,马上过去 1 个月了。
X API 新规后 InfoFi 已经彻底凉凉,大家都在等新模式。
我用 Surf 做了下预估, 盲猜一波 Kaito Studio 的运行模式。
平台形式预估为 B2B2C 中介平台:
输入端:创作者提交申请,绑定多社交账户,平台会对创作者生成综合的数据画像。
匹配模式:AI + 人工审核的形式,要比之前的纯算法评估更严格,筛选出高质量创作者。
输出端:WEB3 项目在平台发布品牌宣传需求,平台撮合推荐。
扩展路径:从 X 内容(Yaps)升级,匹配模式,解决 X API 封禁的问题。
不少人猜测 @KaitoAI 会向着传统 Agency 的模式发展,充当一个大型的 Crypto 中介平台,对接品牌需求与提供高质量内容的创作者。
现在 X 上赚钱是越来越难了,广告都很少,之前 Kaito 养活了一大堆创作者,新模式看看有没有机会吧。

祝大家元宵节快乐。
除了吃汤圆,记得顺手参加下 xStocks 的元宵节活动。
有机会获得 80U 等值的 Circle 链上股票代币 $CRCLx 。
0 门槛,按要求关注 @xStocksFi_zh 留下祝福即可,有 30 个名额。
代币化股票是趋势, @xStocksFi 是由Backed
Finance 开发,已被海妖收购,是美国最合规的美股和 ETF 的代币化交易平台。
看了下数据,表现很亮眼:
在半年多的时间,总交易量突破 250 亿美元,链上活动超过 35 亿美元 。
业务覆盖 110 多个国家和地区,并已支持 8 条主流链,提供 101 种资产交易。
安全方面也没得说,所有 xStocks 上的股票代币均由基础股票和 ETF 提供 1:1 支持,采用合规的托管结构,并完全兼容自托管。
并且支持全天 24 小时交易,不受美股休市的影响。
感兴趣的可以体验下。

Opinion 空投查询出来了。
总结就俩字:反撸。
盘前积分从 1 分 45U,到现在 1 分 6U,没盘前出的真哭了。
第一季空投规模仅为代币总量的 3%,跟市场预期的差距不是一般的大。
怪不得盘前币价爆拉了 20%+,因为初始流通少了太多了。
按照盘前价,空投价值约 1680 万美元。
问了好几个工作室朋友,刷分成本在 5-20 U/分,能赚钱的寥寥无几。
Polymarket 数据显示 OPN 上线一天后,FDV 超 5 亿美元的押注概率为 63% 。
Opinion 已经被喷的一度关评论区了。
作为预测市场交易量长期 TOP3 的平台,Opinion 选择在市场最差的时候上线+高控筹模式,这格局已经无力吐槽了。
想想我们撸 OPN 的真可怜,盘前套保的被爆,空投的还不够损耗,更别说投入的时间精力了。
撸空投真的越来越难了,这行情还是少动吧。

经常用 Chrome、Edge 浏览器进行链上交互的注意。
分享一个有效防止钱包助记词/私钥泄露的实用设置。
那就是修改浏览器剪贴板权限。
浏览器默认是「网站可以请求查看您剪贴板中的文字和图片」.
如果不更改,一旦碰到恶意网页或钓鱼 dApp ,会故意弹出请求查看剪切板权限,一旦不小心点「允许」
它就能偷偷读取你刚复制的助记词/私钥。
设置后:全局阻断,网站连提示都弹不出来,也就无法读取你剪贴板内容。
更改权限入口:设置→隐私与安全→网站设置→权限→更多权限→剪贴板→改为不允许即可。
注意:修改页面也要查看下是否无意间给过一些网站的「允许查看您的剪贴板」的权限,如果列表中有就删除。
熊市行情,已经看到不少人因私钥/助记词泄露导致资产被盗了,建议大家谨慎点。
核心原则:永远不要在任何联网设备/网页上复制、粘贴或输入助记词/私钥。
我个人的习惯是定期更换钱包,尤其是链上经常交互的钱包,不要放太多资产,同时不确定的新协议交互尽量使用新钱包,养成好的使用习惯也很重要。

今天美国和以色列对伊朗的宣战又让预测市场出圈了。
因为不少「新账户」靠着内幕交易赚的盆满钵满。
分享一个专门追踪「新账户内幕」的 TG 频道,目前看胜率还不错。
👇TG 频道链接放评论区了。
根据 Keyrock 和 Dune 联合发布的报告统计:2025 年全球预测市场的总交易量已超过 440 亿美元。
而对于 2026 的年化交易量可能超过 3250 亿美元,较去年增长可能达 5 倍。
所以预测市场还是得交互,可能会出不少大毛。
目前交易量长期排名前两位的是 Kalshi 和 Polymarket ,Opinion 则是即将 TGE,其他相对人少不卷的可以选择 @0xProbable 。
一方面 Probable 得到了 PancakeSwap 和 Yzilabs 的投资孵化支持。
另一方面则是飞速增长的数据,上周交易量更是达到了全网前三!
其中,春节预测专场的交易量突破了 7200 万美金。
可以说是潜力股无疑了,目前每周分配 10 万积分。
拿积分的方式很简单:交易、提供流动性、邀请、持仓,四种方式均能获得积分分配。
从积分比重上来说:交易积分>流动性积分>邀请积分>持仓积分。
👇现在参与还不晚:
https://t.co/xuAjHFcdIu
#PaidPartnership 我是 @0xProbable 的大使,这条有我的 affiliate link(潜在收益),大家 DYOR!

WEB3 机器人赛道潜在龙头 @openmind_agi 今日上线。
几个关键信息要注意下:
一是空投领取:
$ROBO 领取网站将在今天下午 17 点上线(北京时间)
领取截止时间为 3 月 13 日 11 点前(北京时间)。
有资格的务必以官推发布的网址为准,小心钓鱼链接。
二是空投分配:
$ROBO 总供应量:100 亿枚
具体空投分配以及解锁规则看下表:
根据官方披露的解锁规则计算,首日流通总量约为 22.31 亿枚(占总供应量 22.31%),其中 5%的社区空投是主要抛压来源。
如果按照打新的价格 0.04U 计算,抛压规模预估在 2000 万美元左右。
三是 FDV 预估:
目前 $ROBO 已经上线 Bybit 的盘前,最新价格为 0.035 U,算下来 FDV 为 3.5 亿美元。
按照 Kaito 的打新价计算已经破发。
参考 PolyMarket 押注 $ROBO 的 FDV 在发布后一天的概率:
1 亿美元:98%
2 亿美元:85%
3 亿美元:53%
4 亿美元:13%
看起来破发难以避免了,但 PolyMarket 总交易量只有 66 万美元,所以仅供参考。
目前已确定上线的交易所:币安Alpha、Bybit、Coinbase、Bitget、Gate、Kucoin、MEXC、BingX。
WEB3 机器人赛道,OpenMind 应该是融资最多的了,而且合作方有 Circle 这种顶级机构,选择这个行情 TGE 还是感觉有点着急了,大家怎么看?

熊市是检验一个项目是否具备长期价值的试金石。
简单梳理下 @injective 最近半个月的主要进展:
1⃣技术与开发者生态
开发者门户全新升级:上线「Build」页面,集成 AI 开发指南与工具包,大幅降低链上构建门槛。
主网动态 Gas 费机制进一步优化,支持 INJ 支付动态费用,改善经济模型并降低用户实际成本。
联合 Code4rena 启动安全审计挑战,通过高额悬赏持续强化协议安全性。
2⃣生态与通缩进展
线下全球布局持续推进:亮相 ETH Denver,并官宣 2026 年 7 月 16 日在华盛顿举办 Injective Summit(同期美国250周年庆)。
通缩机制保持高效:2月社区买回 & 销毁约 55,000 INJ(累计销毁已超数百万枚),持续执行代币经济模型。
品牌内容更新:发布「伟大航程」视频,强化 Injective 在重塑全球金融基础设施的长期使命。
3⃣机构与网络数据
传统金融玩家持续加码:纽交所上市公司 Pineapple Financial 近期完成新一轮 $200 万 INJ 增持,继续将其作为核心数字资产国库资产。
网络活跃度保持强劲:链上累计交易笔数已超28亿笔,长期位居全球最活跃 Layer1 之一。
Injective 主网已实现亚秒级结算,对标传统金融的 T+1/T+3 模式,大幅提升资金周转效率,这对机构级玩家吸引力上升。
项目从 2018 年起步,INJ 代币上线也超过 5 年,作为金融赛道的老牌公链,团队一直在产品和技术上持续迭代。
熊市阶段看到 @InjectiveLabsCN 团队和生态仍在稳步推进,对长期 believer 而言是相对积极的信号。

TermMax 用币安钱包签到送积分活动第二期来了。
完成 7 天签到就能获得 20 万 XP 积分+专属活动徽章。
活动时间:2 月 26 日 10:00 ~ 3 月 11 日 10:00 AM (UTC+ 8)
注意几个细节:
1⃣一定要用币安钱包浏览器插件登录签到,手机直接扫码登录签到是无效的。
2⃣签到期间,币安钱包 BNB 链地址需要持有≥ 0.01 BNB 或≥ 10 USDT/USDC。
3⃣参考上次活动,不要断签,可能需要会重新累积签到天数。
4⃣新用户建议保持签到 10 天,能额外再多获得平台原有的 5 天和 10 天的签到奖励(共计 15 万 XP+2 个徽章)。
@TermMaxFi 目前处于第 0 季度,前 3 个阶段的里程碑都已达成,第 4 阶段应该快开始了。
平台用户也突破了 57 万,目前签到成本仅有 Gas 成本,感兴趣的可以顺手参与下。

AI「太成功」=全球经济崩盘?
被外文圈 19M 浏览量的《2028 年全球智能危机》这篇文章刷屏了。
它以 2028 年 6 月的回溯视角,虚拟了一个因 AI 技术的发展「过于成功」而引发的一系列全球经济崩溃情景。
文章的核心悖论是:如果 AI 的发展完全符合甚至超过了乐观预期,它反而可能因彻底破坏「以人为中心」的经济循环而导致全球经济大萧条。
虽然 AI 极大地提升了生产力(例如 GDP 增长、企业利润创新高),但它切断了「工资→消费→再生产」的反馈链,制造的都是「Ghost GDP」。
该文想警告的是:AI 的高速发展可能会消灭经济中的「摩擦」和「工资成本」,顺带也消灭了人类经济的「动力源」。
👇感兴趣的可以去看下原文(引用推文有完整原文)
这篇文章或许是夸大其词了,但并非危言耸听。
我想最近大部分人都有类似的感受:AI 的发展速度比想象中快太多了,简直一天一个样。
无所不能的 OpenClaw,能做出电影级质感视频的 Seedance2.0 …
几乎每天都有大量不可思议的 AI 应用场景出现。
我已经开始有 AI 焦虑了,总感觉不好好学习 AI 很快就要被淘汰。
孙哥也在说能和 AI 聊天就不要和人类聊天,未来要 All IN AI 。
所以,接下来要静下心好好调整下,学习如何用好 AI 。
大家有什么 AI 学习建议吗?欢迎分享下。

财神已接,准备开工!
刚在刷推找项目,发现有个豪华猪脚饭还能撸。
Sigma 的迎财神活动还有2天结束,抽中就是50U豪华猪脚饭。
参与方式很简单,按要求完成:
1⃣关注 @sigmadotmoney
2⃣引用转推并加上 #SIGMAonBNB 话题
3⃣原文评论区回复一个财神梗图
名额有10个,可以顺手参与下,沾沾财气。
Sigma 是 BNB Chain MVB 孵化器第10期的项目,并已在币安Alpha 上线。
这个项目定位挺特别:专门面向BNB长期持有者的,用户在平台存入BNB,系统会拆分为 bnbUSD 和 xBNB。
bnbUSD 是稳定资产,用于保值,对冲下跌风险
xBNB 是波动资产,可提供杠杆收益
简单来说:通过把BNB转化为双资产来赚取更多额外收益。
Sigma 还提供 7 倍的现货杠杆,重点是无资金费率,而传统杠杆交易年化成本普遍超 10%,对于长期交易者来说,能节省不少资金。
现在还有高达 200%APY 收益的池子,这个池子之所以会有这么高的APY,主要在于 xBNB 的杠杆效益以及 xSIGMA 补贴奖励。
目前 TVL 为1.62M,感兴趣的可以去了解下,不作为投资建议DYDR。

今天 BTC 又大跌了。
有人说是因为美国总统特朗普将全球关税从 10%上调至 15%。
也有人说是因为美国被曝已决定对伊朗发动军事打击。
下跌的理由变得越来越多,那现在是抄底 BTC 的好时机吗?
看看 Polymarket 上关于比特币的价格预测:
跌破 55,000 美元的概率已升至 72%
跌破 50,000 美元概率分别为 67%
跌破 45,000 美元概率分别为 47%
市场上到充满着悲观的情绪,一潭死水。
尤其是最近几个月,别说赚钱,不亏钱就跑赢了 90%以上的人。
这些让我想起上一轮熊市,当时 BTC 持续跌到最低 1.5 万美元,在这个过程中,每次下跌,都有很多人喊币圈要完了,会跌的更低,很多人在恐慌中割肉。
但回顾历史数据,无论是哪个价格在车上的,最终拿住的结局还是美好的。
那现在是抄底 BTC 的好时机吗?
我问了 SURF,直接看图示结果吧。
没有人能预测未来。
想刚好卖到最高点,抄到最低点几乎不可能。
所以,虽然现在一切看起来都很糟糕,但如果你看好 BTC,那就继续坚持吧。

熊市逆势爆拉, $RAVE 七天涨幅+77.3%,下一个妖币?
都说经济低迷时,娱乐业往往会迎来爆发。
娱乐赛道的 @RaveDAO 真有点那意思了,专门去看了下项目近期进展。
发现了不少亮点,首先就是代币上了以「合规+审核严格」著称的 Coinbase 和 Gopax 两个交易所,美国和韩国交易用户给 RAVE 带来了不少流动性。
其次,这也是少有的有实际收入支撑的项目,查了下数据:
RaveDAO 已举办 20+ 场活动,吸引 100k+ 参与者,铸造 70k+ NFT,累计收入 $3M+。
经常参加 WEB3 线下活动的,应该没少看到 RaveDAO 举行的大型活动,比如春节前的香港 Consensus 。
融资背景方面,YZi Labs 参与孵化,团队并没有引入传统的风投基金,所以无 VC 抛压,再加上门票收入颇丰并不缺钱。
最近不少人被 AI 整的挺焦虑,越来越多的人「被迫」活在虚拟世界中,线下娱乐能很好的释放压力,也是经济下行的环境下的趋势。
RaveDAO 这种纯社区驱动的项目优势不少,期待下后续表现,已加入观察列表,看看会不会给个回调上车的机会。

币圈 KOL 的天要塌了?以后发广不标注是广告会被封号?
X 产品负责人 Nikita Bier 明确表示下周将要推出「信息披露」功能。
Nikita 昨天亲自回复了一个 Kalshi 合作伙伴账号的帖子表示:必须要添加回复披露这是 Kalshi 的付费推广,否则将导致账号暂停。
这个功能会要求用户对所有付费/商业推广内容进行清晰、醒目披露。
从 Nikita 的行为看,已经在手动执法(回复警告+威胁封号)了。
很明显,这个功能一旦上线,加密领域会成为重灾区。
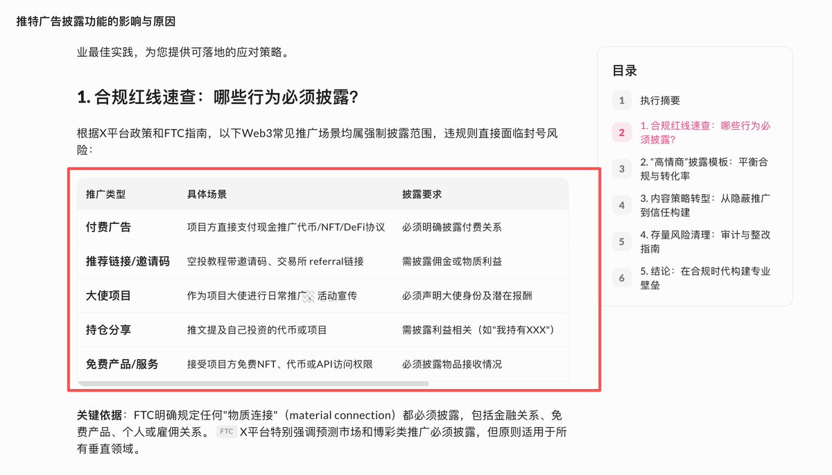
币圈哪些行为必须披露?可以参考下树姐 @EvaCmore 分享的(引用推文)。
我问了 Grok 作为加密领域 KOL,需要特别注意哪些细节?怎么避免违规?
Grok 总结如下:
- 收到任何形式补偿:金钱、USDT、项目 token、空投、股权、免费服务、合作伙伴权益、流量分成等。
- 即使是「长期合作伙伴」「生态伙伴」发的推广帖,也算(Kalshi 案例就是典型)。
- 批量/模板化推广、clipping agency(剪辑机构)操作的帖子。
- 预测市场、 meme 币、新项目、交易所、DeFi 工具等高风险领域。
Grok 回答的披露要求:
清晰醒目:不能藏在文末小字、括号里或只用 emoji 表情。
推荐直接写「This is a paid promotion / Sponsored by XXX /加上推广话题标签。
位置:最好放在帖子开头或显著位置。
语言:中英双语更好(尤其中文受众为主的 KOL),确保全球用户都能看懂。
下周新功能上线后:优先使用平台内置的「Paid Promotion」标签(预计会自动显示官方徽章,更安全)。
猜测平台可能会上线标记工具,并加强检测与警告机制,对未披露的推广内容会警告用户,触发人工/系统审核。
注意:以上 Grok 分享的仅供参考,具体细节还要等下周功能正式上线后才能明确。
可以预见加密圈又要迎来洗牌了,项目方、KOL、散户之间的「广告推广」会变得更加透明,真实的有价值的观点分享的 KOL 将会更加难得可贵。
所以,大家怎么看?

































