Notes
StableStock 上已有480多只可交易的股票和 ETF,今日新增标的:
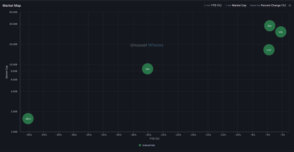
$UAL $DAL $AAL $AAOI $XYZ $RBLX

Gate 这次联合 UnifAI $UAl 放出 20 万枚代币空投,总共两个奖池,做交易、拉好友都能拿。
活动时间:
11 月 7 日 16:00 - 11 月 14 日 16:00 (UTC+8)
怎么玩:
合约交易奖池10 万 $UAl
$UAl 合约交易量 ≥ 1,000 USDT 就能拿糖果,交易越多糖果越多,单人最高 500 $UAl
邀请好友奖池10 万 $UAl
每邀请 1 位有效好友(注册并完成 ≥ 200 USDT $UAl 现货交易)可得 1 颗糖果,最多 10 颗,同样单人上限 500 $UAl
空投分配公式:
你的糖果 / 所有糖果 × 奖池
项目亮点:
UnifAI 是专注于 AI 驱动 DeFi 自动化 的基础设施,让每个人都能用 AI 代理去跑链上策略,比如 LP、永续、现货、借贷,一键搞定,不用写代码。
目前已整合 Polymarket、Meteora、Drift、Hyperliquid,接下来还会扩展到更多 EVM 网络。
活动页:https://t.co/pzP4hegSH4
公告原文:https://t.co/B4tQjBUvto
#Gate #CandyDrop #UAI #UnifAI #空投

#Upgrades - Nov 26, 2024
• $AIT: BofA Securities Upgrades to Buy from Neutral - PT $315 (from $285)
• $ALGT: UBS Upgrades to Neutral from Sell - PT $16
• $CHTR: BNP Paribas Upgrades to Neutral from Underperform - PT $360
• $CPRI: Guggenheim Upgrades to Buy from Neutral - PT $30
• $CORI: Guggenheim Upgrades to Buy from Neutral - PT $30
• $CVX: Citi Upgrades to Buy from Neutral - PT $185 (from $145)
• $EMN: Wells Fargo Upgrades to Overweight from Equal Weight - PT $125 (from $110)
• $HBI: UBS Upgrades to Buy from Neutral
• $ONB: Raymond James Upgrades to Strong Buy from Market Perform - PT $28
• $SAIC: Wells Fargo Upgrades to Overweight from Equal Weight - PT $147 (from $157)
• $UAL: UBS Upgrades to Buy from Neutral - PT $139
• $ZM: Evercore ISI Upgrades to Outperform from In Line - PT $115 (from $70)








