Polymarket 2月4日复盘 | 收益新ATH达成
总收益:+16,719 USDT(历史新高,恭喜自己!)
当前主力持仓:
Mega 3B NO
Mega 4B NO (这两笔是目前最大仓位,集中在Mega现货开盘相关的NO方向)
行情变化 & 操作逻辑
随着Mega现货时间越来越近,市场赔率持续迁移(NO方向持续走强)。
受Zama现货开盘破发影响,市场对Mega开盘预期一度偏谨慎 → 增加了NO的吸引力。
2月初我就在群里提过:当时Mega 3B NO赔率大概90左右,我就直接打了头仓。
现在3B NO已经接近97,浮盈可观,但还没到收手的时候。
剩余资金 & 下一步计划手上还有约2万+ USDT闲置资金 正在逐步挂单,目标:在Mega相关市场继续吃一些稳定高赔率的NO机会(尤其是如果赔率还能再往上走)。
一句话总结: 预测市场还是那句话——懂细分 + 耐心等迁移 = 可持续alpha。 Mega这个case目前走得还算顺,接下来就看现货开盘前最后这波情绪波动能不能再给点甜头。
链接:https://t.co/LXXd4wMrAJ


很多小伙伴把预测市场(尤其是Polymarket)吹得太神了:AI跟单稳赚不赔、10U小号狂砍几十万、内幕地址翻几十倍……这些故事跟当年Meme时代刷屏的洗脑软文一模一样。真信了然后梭哈,你离退休被保健品忽悠又近一步。
真相很简单:
预测市场不是“躺赢新大陆”,而是认知差价的竞技场。赚钱靠的是你在某个细分领域比市场平均水平更懂、更准、更深。没有深度认知,就等于靠运气赌,跟彩票没区别。
• 懂宏观大盘 + 地缘政治 → Politics / Elections / Geopolitics(最大流动性)
• 懂球队数据 + 伤病动态 + 战术分析 → Sports(最近爆发,NFL/NBA/CS等常占大头)
• 懂链上数据 + 宏观流动性 + 监管新闻 → Crypto Price / Milestones(加密价格 & 项目事件)有明显优势
• 懂娱乐八卦 + 社交热度 + 奖项机制 → Culture / Pop Culture / Mentions(增长最快,娱乐/名人/奖项)
• 懂美联储政策 + 经济数据 + 财报拆解 → Economy / Finance / Earnings(宏观 & 公司财报 & 利率)
• 懂科技趋势 + 气候模型 + 行业内幕 → Tech / World / Climate & Science(新兴niche)
一句话总结:
你投入的不是钱,而是对世界的理解深度。没在以上任何一个细分领域建立真正优势,就别指望靠“跟神单/跟鲸/跟AI”逆袭——那只是把钱交给营销号和运气。
提升认知,才是唯一可持续的alpha。
币圈/预测圈最贵的永远是认知升级,而不是下一个“神话故事”。
吐槽贴:
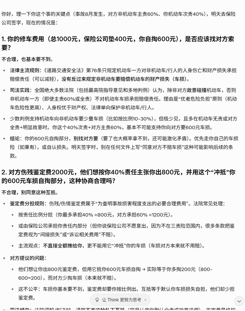
“机动车 vs 非机动车事故:对方主责,我却赔不起车损?早知道直接认全责大修算了!
去年年中,我开车(机动车)和一个骑小电驴的阿姨在转盘相撞,速度20多码。我第一时间打120+110,把人送医院,还买了两箱牛奶准备去赔礼道歉,以为肯定我全责。
结果交警认定:对方主责60%,我次责40%。
出来后对方变脸,说自己多不容易,想让我垫住院费+别找她要修车钱。我聪明没垫,觉得我次责,修车费能找她要。
我没去4S店,怕给他们负担太大,就去普通修理厂,花了1000元修车。保险公司垫400,我自掏600,心想等签字时再找对方要。
今天对方妹妹打电话,说去保险公司签字。我一提修车600,她说她们做了伤残鉴定2000元,保险不赔,要和我协商,用我自掏的600元“冲抵”她要的800元(按我40%算)。
我当时就不乐意了,问了Grok,结果大跌眼镜:AI告诉我,按照《道路交通安全法》第76条,机动车与非机动车事故,法律只规定机动车赔非机动车/行人(可以减轻),根本没规定非机动车要赔机动车的车损!全国法院主流判例:除非对方故意撞车,否则非机动车主责也不赔你修车费(“优者危险负担”原则,机动车危险更大)。
我直接傻眼:早知道这样,我直接认全责,去4S店大修特修,修个几万块,保险全包,不就省心了?!
现在反思:当时要是全责,我车损保险兜底;现在次责,反而车损自己扛,还被对方拿鉴定费道德绑架。
给大家两个血泪建议:
非机动车方:出事别怕,你弱你有理!主责也能少赔或不赔机动车车损。
机动车方:别逞强,直接全责算了!省得后续扯皮闹心,修车走保险最稳。
哎,法律保护弱者没错,但车主也太委屈了


很多小伙伴最近都在问我的资金分配逻辑,以及对当下行情的真实看法。下面我把整体思路和当前配置整理一下,分享给大家参考(纯个人策略,不构成投资建议)。
我的资金演变路径(2025 → 2026)
去年Alpha行情火热期:几乎全仓Alpha,开了100+个号,同时重配BNB等主流资产。
10/10之后:感觉市场风向不对,果断清仓所有BNB + 链上MEME,转为全U状态(除了少量ETH/BNB留作Gas)。
后续调整:彻底放弃不稳定的Alpha配置,所有资金转为USDT为主,专注更可控的方向。
当前资金分配(大致比例,2026年2月)
15% → 交易所主账户其中约10% 用于趋势合约(短线方向)和一些一级项目的多/空对冲(这块其实占主要操作量)
剩余资金就是链上MEME的机会
15% → 一级项目投资目前手上握着8个项目(包括即将TGE的@opinionlabsxyz等)
这部分目前看大概率要靠天吃饭,大概率不会亏最多就是达不到理想收益!
其余70% → Polymarket预测市场主要追踪加密领域的价格预测(BTC/ETH等关键点位)、项目开盘价等事件
这是我目前最稳定的收益来源,波动相对可控,最近几个月贡献最大
近期收益来源观察
最稳:Polymarket预测市场(几乎每月都在正收益)
最难玩:合约部分,最近几天已经回撤几千U,行情太反复,确实不好抓
一级项目:目前偏观望,收益靠运气+项目质量
对当前行情的看法 & 操作思路
BTC目前在74k-78k区间震荡(根据最新数据,2月2日已跌破77k,短期承压)。 我个人判断:真正的大底还没到,或者说“抄底”本身就是个伪命题。 朋友那句话说得对——“如果你要抄底,就会有抄不完的底”。 所以我现在的策略是:
手上全部USDT待命
只在BTC回落到6万附近(或更低的关键支撑)才会考虑逐步建仓BTC现货
在那之前,继续耐心等机会,绝不FOMO全仓杀入
仓位管理 > 一切:宁可少赚,也别爆仓或重度回撤
币圈最贵的永远不是机会,而是耐心和纪律。 2026年我们还在A7→A8的路上,稳住,别急。
Polymarket 2月1日复盘
终于熬到2月了,1月份的ETH价格预测也彻底尘埃落定。 唯一值得庆幸的是:手里那笔2400 NO,在一周前因为换仓需要,以99左右的价格全部清掉了,算是侥幸躲过了一劫。
目前账户主要持仓集中在两个项目的开盘价预测,都有盘前合约:
ZAMA(2月2日开盘) 目前走势比较稳健,基本达到预期收益,静待落袋为安即可。
Mage(2月9日开盘) 目前表现也不错,但挂单吃得比较慢。 上方主力暂时没有因为短期波动而砸盘的意思,筹码还算稳。 接下来几天观察,如果出现合适的机会,会考虑吃一些市价单。
整体目标还是那个老目标:
在这个预测市场里,争取做到月度稳定+10%即可,不追求暴富,只求稳健可复制。
欢迎大家交流~有类似标的或看法也欢迎留言。
#PolyMarket

2026年 挑战从100万做到1000万的第一个月!
1月即将结束,给自己做个小复盘:
本月总收益:12,000 USDT
月化收益率:11.7%
其中合约+现货+钱包收益:7,479 USDT
预测市场收益:5,721 USDT
目前手里还刷了8个一级项目,
@opinionlabsxyz 即将发币,总共刷了250分 0磨损、按照目前场外40u一分下个月提前预定1Wu利润
@Backpack 即将发币,总共刷了大概2000u磨损、回本即可
@nadoHQ 目前又开始刷了
下个月目标:月化冲刺30%
#A8挑战 #Web3

2026年「A7 → A8挑战」第一个月总结 ✅
1月即将结束,给自己做个小复盘:
本月总收益:12,000 USDT
月化收益率:11.7%
其中合约+现货+钱包收益:7,479 USDT
预测市场收益:5,721 USDT
目前手里还刷了8个一级项目,
@opinionlabsxyz 即将发币,总共刷了250分 0磨损、按照目前场外40u一分下个月提前预定1Wu利润
@Backpack 即将发币,总共刷了大概2000u磨损、回本即可
@nadoHQ 目前又开始刷了
下个月目标:月化冲刺30%
#A8挑战 #Web3

zama2月2号上线现货 $zama
目前币价0.045、到时候现货主要抛压集中在
公共拍卖参与者(主要来源,约占总供应10%)
Pre-TGE固定价格销售(约占总供应2%)
当前预测市场1B以上的NO多少还有部分空间、你问我为什么赔率这么奇怪、因为有一个天才一直在在买1b以上的YES订单、导致整体目前乃至3B都还有一个点的空间!
链接:https://t.co/dT1QOtDihP
#Polymarket #Zamalek

最近在X上看到大家因为币安的各种舆论吵得不可开交,我突然有点感慨:
我们来到币圈,不就是为了赚钱吗? 赚钱才是第一要务,其他的都可以往后放。
可现在每天打开推特,除了舆论就是撕逼、站队、互怼…… 好像很多人已经忘了自己最初为什么而来。
2026年「A7 → A8挑战」第一个月总结 ✅
1月即将结束,给自己做个小复盘:
本月总收益:12,000 USDT
月化收益率:11.7%
其中合约+现货+钱包收益:7,479 USDT
预测市场收益:5,721 USDT
目前手里还刷了8个一级项目,@opinionlabsxyz 即将发币,值得期待。
下个月目标:月化冲刺30% (正如某位顶流曾经说的:在币圈赚不到30%月化,确实有点丢人)
为了感谢一路支持我的朋友们,我准备了 50 USDT「东山再起资金」随机送给几位朋友🙌
参与方式(简单两步):
点赞 + 转发本帖+留言区分享你的「币圈故事」+ 你的币安UID
欢迎大家来聊聊,你在币圈走过最难忘的一段经历是什么?
#币圈 #加密货币 #A8挑战
#Web3

NADO 内测 已于 2026 年 1 月 20-21 日左右正式结束。 @nadoHQ
项目累计交易量超 210 亿美元,日活约 5000 人,OI 峰值 1.4 亿——数据很亮眼。
作为对早期玩家的感谢,推出 The Choice:
三种选项:Points(默认):800 万积分池 → 后续换 $INK 空投,长期潜力最大。
Fee Refund:最多 400 万 USDT 退费(按你实际付的 taker fee 算,扣除 maker 返利)。
NFT:限量 1000 个(Alpha 专用,先到先得),仅限积分排名前 30% 的用户才有资格选。
此项目我大概参与了一下、磨损了大概1000u左右、最后换取了NFT、不知道到时候会不会有福报!
不知道兄弟们你们选了啥!
@nadoHQ #web3

复盘 @GeniusTerminal
昨天更新结束就开始刷分、账户分配1+3共计8000u
截至目前总共磨损了200u左右、昨天半夜刷了一部分实在熬不到了、整体磨损万2左右!
我自己还是选择刷稳定币、虽然积分倍数只有0.5、但是胜在磨损要比现货要低一点。另外在刷的一定要注意滑点一定要设置一下、不然磨损会很大。
如果还有更好的降低磨损的方式还希望兄弟们指正一下!
名牌空头、建议还是要刷起来!
#Binance #Web3Gaming













































