梳理了这些大方向的一些具体项目:(先列三个方向的)
1⃣稳定币
1.usd1(World Liberty Financial)
@worldlibertyfi (USD1) - $49.4亿
政治背景:与特朗普家族关联(DT Marks SC LLC拥有约38%经济利益)
抵押托管:由BitGo Trust公司托管美元储备,1:1锚定
监管进展:已向OCC申请国家信托银行牌照,寻求联邦层面监管
2.neutrl @Neutrl
2⃣ai agent
1. surf @SurfAI
2.Inference Labs @inference_labs
3.HolmesAI @HolmesAI_
4.Hyperbolic @hyperbolic_labs
5.Inco Network @inconetwork
6.Skyfire @trySkyfire
7.primeintellect @PrimeIntellect
8.Nous Research @NousResearch
9.dgrid ai @dgrid_ai
10.Babylon @PlayBabylon
3⃣RWA
1.noble @noble_xyz
2.kaio @KAIO_xyz
3.Securitize @Securitize
4.Figure Technologies / Provenance Blockchain @Figure
5.Hashnote @Hashnote_Labs
6.Backed Finance @BackedFi
7.Ostium Labs @OstiumLabs
8.Altura @alturax
9.Tokeny @TokenySolutions
10.Freehold Wallet @freehold_wallet
之前花1u开盒子的这个项目,好像做了个发射台。
打土狗的可以关注下,第一个meme好像射了
就不发ca了,我怕亏钱
先说结论:
standx还是建议先拿挂单积分,如果有btc/eth交易需求可以优先考虑standx
StandX @StandX_Official
在 1 月份从最开始的单一btc交易对新增eth,然后这几天新增了金银交易对
策略清晰:StandX 采取了“先深度后广度”的策略,优先打磨 BTC 和 ETH 的流动性,再扩展其他资产
最近应该有朋友在standx上玩金银合约了,交易量很高,但是其实流动性并没有特别好
因为大家大部分都是挂单拿积分,深度最好的还是btcð
策略的话之前该说的都说过
StandX目前poly的fdv预测是8-10亿应该没跑,大毛反正,好的机会不多了,且行且珍惜吧
perps都在抢人,大家多体验,找到最适合自己的
手把手教你吃年化10.5%-30%APY
huma @humafinance
(OG的存款huma奖励有*1.2倍)
1⃣Classic(经典模式):
不锁仓:~10.5% (8%USDC+ ~2.5%huma)
锁仓3月:~13.8% (8%USDC+ ~5.7%huma)
锁仓6月:~16.9% (8%USDC+ ~8.9%huma)
2⃣Maxi (极致模式)
不锁仓:~10.5% (9.6%huma)
锁仓3月:~13.8% (14.6%huma)
锁仓6月:~16.9% (17%huma)
3⃣Prime (旗舰模式) ~30% (综合APY)
目前已经满了,塞不进了
我这里简单讲一下要求:
Prime仅限 OG 和 Vanguard 成员
1.OG针对早期贡献者才有
2. Vanguard 质押 100,000个 $HUMA 满6个月
你如果长期看好huma就选2,我是看好的,现在行情这么差,代币价格蛮稳
指路:
https://t.co/Ik6reu7hSG
下一期教你们玩pst和mpst,但是这个有风险,相当于质押资产拿去加流动性
@humafinance #huma
虽然说出来玩了,但是26年了,前几天就一直在研究最顶级的 10 家机构的研报(coinbase,Galaxy,a16z等等)
晚上刚好梳理好了发出来
1⃣所有机构一致看好的赛道
1.稳定币赛道(机构公认确定性最高)
目前我很看好usd1
World Liberty Financial @worldlibertyfi
(USD1) - $49.4亿
政治背景:与特朗普家族关联(DT Marks SC LLC拥有约38%经济利益)
抵押托管:由BitGo Trust公司托管美元储备,1:1锚定
监管进展:已向OCC申请国家信托银行牌照,寻求联邦层面监管
2. ai agent(a16z,coinbase,galaxy重仓押注)
coinbase偏向x402(我体验过pieverse,体验一般)
个人目前区块链最看好的ai agent——surf @SurfAI
最后一次按头开年费会员
https://t.co/NRle4MiDTj
3.RWA(资产上链)
目前我很看好kaio @KAIO_xyz
4.预测市场(机构一致认为26年会爆发)
比新闻更准确的真相发现机制
我也认为,但是会群魔乱舞,跑出来的不会很多
我个人觉得能跑出来的
1.polymarket @Polymarket
2.opinion @opinionlabsxyz
3.limitless @trylimitless (第一个发币)
4.kalshi @Kalshi
5. clearing @theclearingco
2⃣有争议赛道
1.数字资产财库(dat)(coinbase看好,Galaxy看空)
microstrategy
2.layer2(coinbase看好,21shares不看好)
我不看好,我觉得只有主流的arb,op,base少数活得下去
3.隐私赛道(coinbase,Galaxy,Messari看好)
机构入场刚需
3⃣部分看好:
1.币圈企业ipo
kraken,chainalysis,fireblocks,okx可能会26年进行ipo 只是存在ipo的可能性哈
(怪不得这么多人大v买okb。。。)
2.btcfi
稳定吃息
3.btc挖矿
我在大会现场,欢迎大家找我面基!
木星 @JUP_Chinese @JupiterExchange
GUM 私有测试版即将上线!
更多 API 访问即将推出:登录、交换、通用存款、跨链现货交易和永续合约。
先加入等待列表:
@JupiterExchange将改变游戏规则
@Solana_zh @solana
For the first time, @Polymarket is coming to Solana. On Jupiter.
Integrating Polymarket is primed for making Jupiter the most innovative predictions platform on Solana
Trade all the markets you want. On one onchain platform.
The best user-experience on Solana 🤝
The biggest
Announced on stage at Catlumpurr 🇲🇾
JLP Delta Neutral, powered by Neutral Trade, has launched on @JupiterExchange! 🪐
今日总结:
1、Jupiter @JupiterExchange 第四季度索赔现已开放(主要是针对质押jup的)
jupiter算是空投数量和轮次最多的项目了。。。
https://t.co/r3wzjPfe7z
我爱jup
@JUP_Chinese @Solana_zh
2、月鸟空投领取(有SBT的都可以查一查)
https://t.co/jZhoWgbrqc
3、 kindred 空投领取(失望)
https://t.co/rJ6mrCjJ5J
4、参加OKX @wallet 钱包新一期 X-Launch 活动,奖励共1650万 $ZAMA
https://t.co/mUGJ0foEUL
(刷的话用我邀请码petch,省20%)
5、Nado @nadoHQ NFT(不建议买)
https://t.co/GQMQKqpFpF
6、Perena @perena 大概率快来了(进度显示90%)
https://t.co/eZj4MMI8Av
7、Anuma @AnumaAI 做基础社交任务就能拿 AI Credits
https://t.co/7CW7VG2ZHr
#空投分享
termmax第三期短平快,速速(活动14天)
termmax @TermMaxFi 到第三期了,跟币安钱包联动上了
我没想到第三期活动时间这么短,tge要快了
相比瓜分份额的话,参与bn活动这个性价比很高,短平快
要求:
1.币安钱包
2.钱包里有钱
3.签到五天
指路:
https://t.co/FhC4zWZb4I
目前还很卡,邀请码还用不了,用邀请码能多10%奖励

总算落地马来啦!!
现在在和杰哥 @0xJason 还有美丽姐 @wangmeili_333 在一起
期待明天和好哥哥和好姐姐们见面!!嘿嘿
@JupiterExchange @JUP_Chinese @Solana_zh


凭实力申请到huma @humafinance 第二期学员身份啦
虽然之前只有在项目早期的时候分享过一次huma的内容,但是应该参与的都拿到结果了
当时在做小红书,做的还行,但是太容易被封号啦,哈哈哈,已经发不了帖了
huma当时给的很大方,现在的币价在所有项目里很坚挺的了
如果有好的defi活动和机会,我会分享给大家,嘿嘿
当时完全没注意到kaito,,恨,不然应该能分杯羹

继续互关大赛,我回的比较慢,耐心等待下
行情枯的很,金银涨上天,我在交易所开了金银的多单,小赚一笔,币圈一滩死水,行情枯也要继续撸毛养家
今日任务
1.web3 Ai项目@twin_labs 宣布获得1000万美元种子轮
CTO Joao 是隐私计算明星项目 Zama 的早期工程师
与robot对话撸积分 (目前直接点击Google邮箱登录,点击中间聊天框跟机器人对话,启动第一个智能Agent比如实时发邮件推送黄金价格等)
现在注册就可以拿500免费积分,用我的链接双方都可以获得50积分
传送门https://t.co/5XypIoyF5g
2. @SurfAI 查看分数,多多使用交互,提供深度问题
https://t.co/qDpuwDjkGb
3.@PenguClash
企鹅游戏,现在可以去Mint这个NFT了,也给大小企鹅NFT 持有者。 https://t.co/pkvSHQudPR
4.luckyx现在可以打先锋nft了
@luckyx_game base链上free mint ,13号结束
https://t.co/NDSEsMSzYE
5.@trylimitless 第二季空投领取: https://t.co/MtNtOW00G5



tria @useTria 和zama同时官宣上coinbase
tria年前应该会tge了,zama在2.2号
之前tira打新的朋友们关注下
1亿fdv投的解锁30%(3.34亿fdv立马拿回本金)
2亿fdv投的解锁60%(3.34亿fdv立马拿回本金)
应该当时是人应该都会选1吧,既然上了coinbase,就期待一下吧
会上bn的alpha,那么也大概率会上bn

wlfi @worldlibertyfi 最近提案,预售的要百分百解锁
我是wlfi当时预售快结束的时候塞得wlfi
塞少了,哎,当时主要是不知道啥时候解锁,因为之前说要4年
希望提案能通过,塞了钱的老板们可以盯一下
因为最近WLFI动作比较多,希望好消息也比较多吧
WLFI和币安合作的发价值4kwu的token
方式:每周分发1000万美元等值WLFI给持有USD1稳定币的用户(具体看引用贴)

termmax @TermMaxFi 的存款性价比最高教程
termmax目前有3种积分,xp,ap,mp
1⃣xp存款性价比极低,因为有一堆脚本号签到,签到20天就有20wxp,目前已经有33w钱包了
所以资金不要存拿xp的积分池,占用资金,有空坚持签到就行了
2⃣ap存款,点左上角alpha,然后dual investment,存u
到期之后取出来然后重新存进去,token界面下面有到期日期
只要到期日期之前,不跌破strike的价格,就不会有无偿损失,还能吃年化
(存哪个池子,你们根据这个规则自己决定,我一般是找strike价差最大的存,年化不重要)
不要去交易拿ap积分,池子太浅了,损失很大,性价比很低
3⃣mp是嘴撸,最好都去参加,不赘述了
还没注册,不介意的话,可以用我termmax邀请码(6DQNNH)
https://t.co/BGPYUUxvOw
4⃣看好termmax的原因是因为热度足够大,虽然产品还有很多可以优化的地方,博一个梦想吧
@TermMaxFi #TermMaxFi


5件事情
1.opinion积分钱包登记
https://t.co/AUfNq3yVQF
2.ferra @ferra_protocol 签到,应该会格局还行,希望吧
ferra明牌可以yap,出自己的排行榜了(需手动提交)
@ferra_protocol
https://t.co/Cy2MAswKJx
3.termmax @TermMaxFi 第二阶段马上结束了
离tge应该不远了
ap积分不卷,可以存一点,然后
记得签到20天有20w的xp积分
https://t.co/BGPYUUxvOw
4.Rally @RallyOnChain 发放 RLP 奖励
https://t.co/nFwUx1qGj8
5.与 SVM 兼容的工作量证明 L1 Ambient
@ambient_xyz
可以参与早期交互了 https://t.co/2ME3Gknmjk
6.Blockchain旗下的一款 AI 助手June
@askjuneai
撸积分,零成本参与
https://t.co/Msmv2rtMxv

统一说明下GPT360 @GPT360_Official
机器人的相关问题👇
这个机器人是搭建WL系统的核心,所有相关操作都在这完成,不用表格、谷歌表,也不用私信管理功能。
操作超简单,2分钟就能搞定:
1. 打开机器人界面
2. 选择“投资者”选项
3. 填写个人资料
划重点:只有加入该机器人团队,才能拿到早期使用资格。
传送门:https://t.co/OvW87SpxLw
mememax @MemeMax_Fi 好像是在招人?
还是什么意思,好哥哥好姐姐们有消息可以告诉我一下么?
还是他自己的排行榜开始了???
我是mememax @MemeMax_Fi 产品的催促小助手,赶紧把perpdex做出来啊!!!!
最早2.1号开启perpdex使用

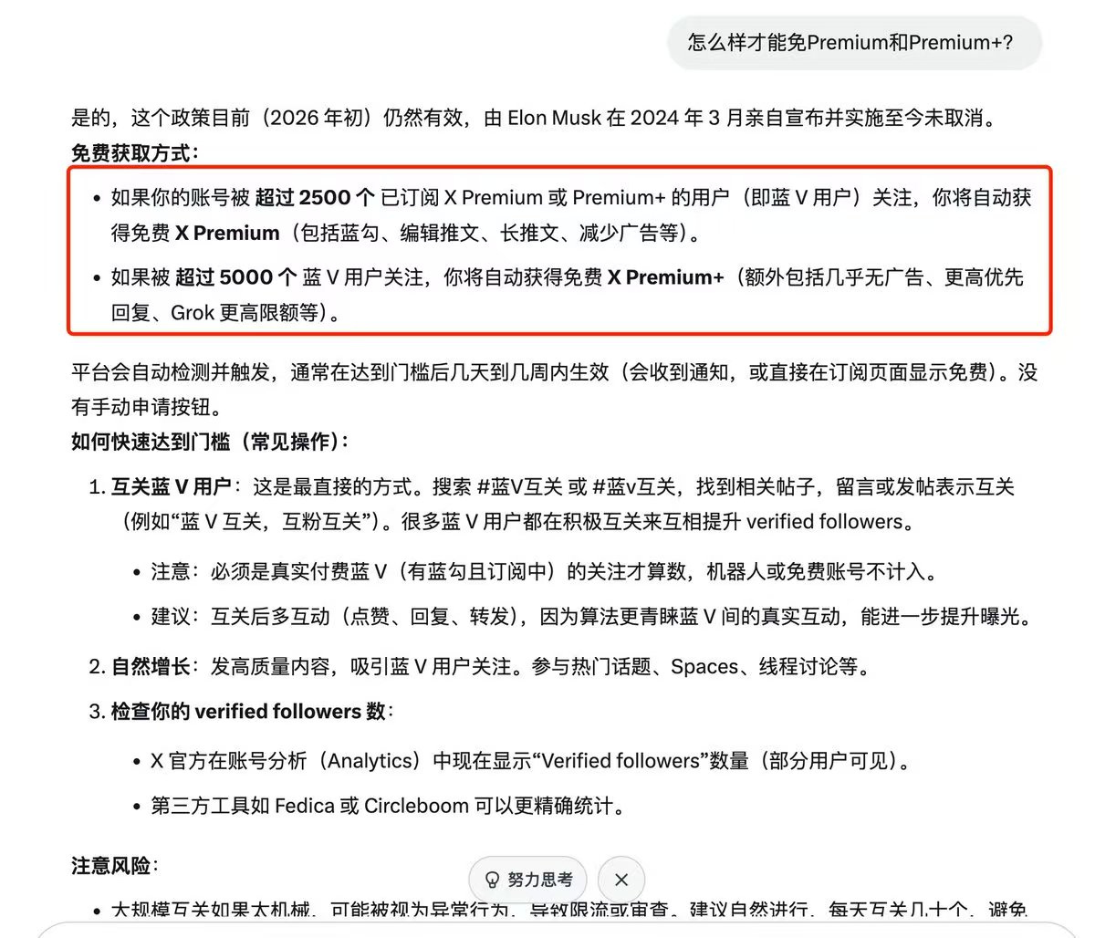
一下就涨了200粉 继续 #蓝V互关
撸毛也要撸,今天做这几个任务
1.Twitter/X账号越老,X Age空投奖励越高! 已确认2026年4月TGE,验证你的社交年龄 + 做任务薅毛,早鸟有倍数加成! @xage_app
传送门:https://t.co/EvSr84qTHG
2.稳定币交换平台Perena
@perena 是一个专注于 @solana @Solana_zh 生态的去中心化稳定币基础设施项目,由前 Solana 基金会和 Jump Trading 成员创立。项目已完成两轮融资,总计超过 300万美元
项目当前 $30.72M 的 TVL 和 9.04% 的 APY 表现稳健
大家可以查一下自己的积分、勋章和任务进度https://t.co/DCSE5o3Zz8
3.融资720万美元的
@ambient_xyz
开启早期访问任务,防身肝一波👇 https://t.co/2ME3Gknmjk
- 通过谷歌邮箱登录后连接钱包
- 领水到账
- 通过各类模型和A提出问题,测试模型,并进行有意义的互动。
4.@BlockSt_HQ
融资1150万美元 , 是首个专为代币化股票实用性而构建的 DeFi 协议,提供去中心化借贷、杠杆和收益机会,无需中介机构。通过 LayerZero 集成支持代币化资产和稳定币生态系统 , BlockStreet 定位为代币化股票的 DeFi 中心。
访问 :https://t.co/qh8LVwaJr4
链接钱包领取 $BSD
进行交互任务
加入 Discord 社区活跃拿角色
5.RISE Chain
@risechain
融资720万美元以太坊 Layer2 , 架构基于 Rust 语言构建,并采用并行以太坊虚拟机 (EVM) 执行
访问 :https://t.co/tMqNaG20lM
领水 :https://t.co/FpBkYEBOAh
交互任务 :https://t.co/qqshFdOL7F
存取 :https://t.co/VVE4KyvNi0
兑换 :https://t.co/O7sE3ARBWq
流动性:https://t.co/b86l1Oqo6U
#TermMaxFi @TermMaxFi
四圣试禅心
这应该是我看的最魔幻的催婚方式了,看一次笑一次
坐等过年了,有点不想回家了怎么回事
行情差没啥事情干,就每天签到一下一些项目
Ferra Protocol 和termmax记得每天签到
@ferra_protocol
Sui生态现在也没啥东西了,反正进入冷却期了吧
Ferra Protocol是Sui上原生的Social DLMM
算是基础建设吧,sui我卖的比较早,只有一点点了,只能期待一下,看一下ferra表现了
@ferra_protocol
持有usd1的用户一定要转去合约账户!!!!
不要开单,不要拿去usd1理财(8%)!!
不用开单就能享受28%的年化(为期一月)
(甚至更高,这是信息差)
目前usd1的币安理财年化是8%,bn所有存量usd1持有不理财的话年化是14.32%
Arkham @arkham 上的数据:
现在 USD1 总量 = 4.736B
在币安 @binance usd1 = 3.64B https://t.co/KYSMh8MtRu
每周 1kwu 奖励,倒算出来当前的年化 = 14.32%
(大部分人会去存usd1的理财,就吃不到这个收益)
假如一半的人存理财usd1理财(8%),持有usd1的年化就是28.64%,理财的人越多,持有的年化就越高
操作:把钱转出来到合约/杠杆账户(20%加成),现货账户是无加成
注意事项:把闲置余额自动订阅理财的功能给关掉
长文创作不易,麻烦一键三连,谢谢


种子轮有500w美金 RWA项目 neutrl 存款
neutrl还在早期
@Neutrl
项目逻辑好早之前就讲过了,买便宜的期货代币做空,然后等解锁平仓获取利润
理论上只要本金足够多就能保证盈利,行情差的话,还能吃做空资费
算是一个比较好的理财收益的去处,年化11%(积分空投另算)
这个项目也是很早之前上pendle了哈,但是市场行情不行
不推荐大家买yt了(买yt会把你的资金放大76倍左右)
主要是yt一直在跌,,现在空投都很难看
行情不太行的情况下,空投不一定能回本,有闲钱老实吃apr11%+空投就好了
我很看好这个neutrl项目发展,但是长期真说不好
比如说met 的盈利能力很强,但是币价相去甚远,币圈的造梦能力是由信仰者和庄家决定的,,而不是公司盈利能力越强市值就会越高
@0xTAY_
I hope you can reply to my private message so we can discuss it.
👥 Metaplex中文社区关注有礼活动 👥
不知不觉中文社区已经陪伴用户走过多个难忘的加密时刻,市场在变,规则在变,但我们一直在🫶🏻 很高兴为大家带来新的一期活动福利🎁
👑粉丝数≥300 即符合参与条件并抽取十人瓜分 1000枚 $MPLX
参与方式:
🪬关注 @Metaplex_CN @metaplex
❤️点赞 + 转发
openmind @openmind_agi 的徽章大概率不会有空投了
github开发者贡献倒是可能会有空投,但是要求比较高
kaito的lanchpad说明了,≥ 15% 徽章有打新权重
≥ 10%Kaito 社区
≥ 5%Kaito 新推荐计划
≥ 5% 分配给 Virtuals 社区(质押 > 100 个 veVirtuals 的参与者。)
≥ 5% 分配给 Surf 社区,用于 NFT Pass 持有者。
打新其实不便宜,4亿的fdv,tge100%全解锁,这样子说吧,zama和openmind,你们选哪个??
我有surf的nft,徽章也有一些,VIRTUAL也有些质押的,不是大满贯了??
我看情况打吧,市场太萎靡了,虽然还挺看好openmind的
但是听到sentient的两轮kol轮的fdv我都震惊了

欢迎登岛,“链上生存”游戏现已启动🔥
🎬由金色财经 @JinseFinance ✘Twinkle @Web3Twinkle ✘大树财经 @TreefinanceCN 联合发起,HTXDAO @HTX_DAO 、OracleX @OracleX_CN 总出品,华帜教育 @Huazhieducation 特别支持的《链上大玩家》第六期·幸存者重磅开启,新一期高能续航——
🎯
🚀@SUMEX_Labs back on the radar again - everyone’s talking about them.
Today they officially closed the beta test.
I was in, tried the platform myself - it’s clean, fast, and honestly one of the strongest SuperApp plays this cycle. Now I’m just waiting for the full launch.
But until that happens - we grind roles.
These are the last days to grab them.
Once the platform goes live, roles become unclaimable.
Don’t miss your window.
又是一个预测市场项目@beeos_arenavs,主要是是做UFC 赛事预测,暂时没查到vc投资,主要是社区募集的
它推出了BeeOS 积分计划,旨在奖励社区的活跃成员和 Polymarket 上的顶级交易员。
积分计划将持续两个月,之后积分将转换为项目代币。
首先,访问 https://t.co/Bc5ZYfWy1H并连接钱包。连接成功后,可以看到所有任务和赚取积分的方式。
如果有在 Polymarket 上进行过交易,点击“在 Prediction Markets 查看您的排名”横幅查看排名。
积分根据 80% 的交易量和 20% 的盈亏计算得出。
质押 BeeOS NFT也可以获得积分,传送门https://t.co/k0aH0BibBH
普通 - 每天 1 点经验值
稀有(排名前 25%) - 每日 2 点经验值
传奇(前 10%) - 每日 4 点经验值
神话级(前 1%) - 每日 10 点经验值
还有一些社交任务,关注推特,互动,进入dc都可以获得积分,活动刚开始,先薅起来。@beeos_arenavs

我昨天刚说完,好像mememax @MemeMax_Fi 创始人就发文了
好像确实是在做自己的排行榜
mememax @MemeMax_Fi 的perps估计2月份上线不了了,不行你先把我刷包的钱退给我呢?
目前各个项目的info排行榜大部分索引技术和kaito相比是没法比的
但是确实,kaito毕竟是做这个发家的,经过长期的技术迭代
现在单个项目的排行榜,像ai,刷量这些基础索引问题都没办法规避
希望做的好一点吧,我更在乎mememax @MemeMax_Fi
刷的包怎么套出来,你把产品先做好吧
亏的有点多了


Ave @aveai_info @AveaiGlobal
在年前和朋友们来了一场线下卡丁车局 🏎️
今年跟我们的赚钱主题🤓:你在起跑,我在起飞!
给杭州小伙伴们介绍了自己:行业(不)爱宠人士,致力于让每一个人都爱上打狗🧎♀️
我太爱杭州了,好帅~好美~😻 下次还来!
@crypto_9A @KG_ontheway @JamWong_Ave @KelseyWeb3VC
cascade @cascade_xyz 这个又开了,最后一轮,3.1M的额度
限时24h(22号1点到23号1点),这次限时不限量,按照超募分配,有邀请码的可以参与一手
我没塞太多
有人说这个项目不行,制造稀缺假象,我信polychain和coinbase好吧
记得用闲钱塞,这个一时半会取不出来的
bros… SUMEX community is literally BREAKING SUMEX right now 💀🔥
everyone in Discord is trying to smash platform live!
i’m inside too, so take the access and join the madness:
dev: https://t.co/TrvOGkFzKy
login: sumex-user
pass: Sumex2507
btw… the last 50 people who manage to break something will get a super rare achievement (rewarded after TGE).
get in here before it collapses fr:
https://t.co/2fXs7WuDU8 🔵
















































