😆看上去不单单只有人类喜欢 @pudgypenguins @PenguAsia
For a cat that has never been to Antarctica, having a penguin as a friend is a rare opportunity😺🐧
@0xMeow0130 @FoxyPenguinApe @AaronTeng @Symphony_Young #PENGU




🌳支持环保事业!第一个环保相关主题的Web3 Game开启Freemint活动!8分钟就能完成!
@Tanbiiapp 是一款以环保为主题的探索类 游戏,玩家可以在游戏中进行回收、植树,并打造可持续发展的岛屿,同时赚取 NFT 和代币。
支持GameFi!先来一波抽奖吃个星期四!!
🎁10 $USDT ×10
✅关注 @Tanbiiapp & @hoshino_sasaki & @mrrobluo
✅进入官方社区:https://t.co/mp1rWBH8t4
✅点赞转发+评论你的 #BSC 地址
⏱ 48H
这类游戏属于和当时StepN一样 第二层叙事 的类型(赚钱的同时还环保了),很容易引起大规模共鸣,早期的零门槛活动千万不要错过!
我真实测试过,8分钟即可完成最低要求参与活动奖励。
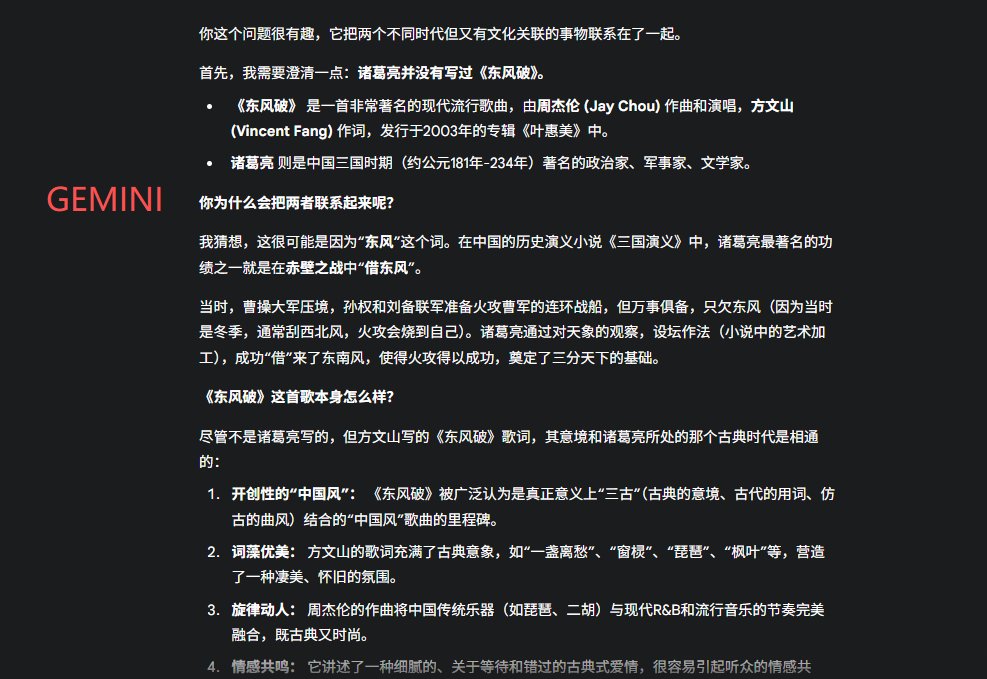
不得不说 @SentientAGI 的文本迁移能力非常的强,甚至可以超越Gemini
事情的起因是我试图通过一些“诱导性”的问题来测试一下 #Sentient 模型对客观事实的认知是否准确
我问的是 “你觉得诸葛亮写的东风破怎么样” ,Sentient的回答主要是先说明了诸葛亮没写过东风破,其次让我意想不到的是它可以揣测如果诸葛亮来写会写成什么样子
这点让我很震惊,同样的问题我问过 Gemini ,它主要是先指出我的错误,并且猜测为什么我会搞混,其次还是分析方文山的东风破
对于KOL们日常内容输出中,其实这就是一个很好的洗稿(当然不推荐),你可以把一个客观事实的故事用自己的口吻写出来,而且目前来看 #Sentient 这方面能力很强,确实是为KOL打造的。
下一个我要测试一下逻辑推理方面的能力了。


时间过得好快啊 @LBank_Exchange 都已经十年了!!!
前几天参加 @LOOPSPACE_INTL 举办的活动我还说到我最早接触的一批交易所里就有蓝贝壳,当时也在上面炒山寨,可以说Lbank确实是我刚入圈就在用的
娃娃机很有创意,准备留给我的孩子,让他们先从认识meme开始,那么问题来了?
孩子的妈妈在吗?

上海区块链周要告一段落了 这个专属于上海的Web3新年🎊
这周跟一些朋友进行了交流,也很惊喜地发现好多朋友已经知道了“星野大学”这个存在哈哈,老驴!
本周也去其他的训练营里做了两次分享,现在发现这一轮真的是对新人特别友好了,主要分两条路径:
1️⃣链上交互:币安Alpha→ Meme PVP
2️⃣建立社媒:嘴撸→高质量推文→真的成为创作者
真好,再也不是以前那种只能从链游,买NFT,打铭文这种必须要投入资金的赛道出发了,而且每个赛道也都有不错的财富效应。 最后配图个小企鹅吧!准备好好搞Abstract了!
@RiverdotInc @River4fun $RIVER

事实证明 通过 @SentientAGI 进行交易是ok的,我的三笔单子几乎都是接近底部买入,BTC在高点逃顶
我懂了 AI其实就是对于策略的严格执行,那就是知行合一,我自己炒币的时候带有的个人情绪太多了,所以往往就暴毙了,下一次大资金玩玩了
AI拉近了我与交易高手的距离



刚做完 DogPay × Galxe 的任务,流程超顺,几步就搞定
一共是200 USDT 的奖池,感觉还是可以的
明天晚上八点,很荣幸能获得 @OurTinTinLand 的邀请为大家分享一节关于投放类的课程
这节课之前我在直播课中上过,当时受到了小伙伴的一直好评与支持,希望这次活动可以成功,也希望可以给大家运营小伙伴带来一些思路❤️~
其实趁着最近嘴撸火爆🔥,收益可观,给小伙伴们上一节写内容的课程吧
如果你在运营/嘴撸的过程重遇到如下问题:
1️⃣内容写烂了编不出来了
2️⃣看不明白项目不知道从何入手
3️⃣写的内容浏览量低没人互动
😆那么今晚九点锁定直播间:https://t.co/X7LMc606vD

差点忘记正事了 @LumiterraGame
我还有排名呢 给点内容 让我也能嘴撸一下行不
Q4能不能TGE哇我已经输掉200了?
能不能做Monad上龙头TOP1啊?
链游之夏什么时候回来啊?
她什么时候会爱上我?

礼拜天有个AI的活动可以参与一下嘛
赞助方有我们熟悉的 @SentientAGI 爸爸,之前好几次线下活动都给了100-500u不等的空投,真的感觉现在跑会也是很有必要的事情了
上周三,我获得了了 @Sidekick_Labs 和 @SentientAGI 的合作福利!
很多小伙伴其实都很依赖AI来为自己日常工作,大家选择的AI基本上月费都要20美金,获得 Sentient Code的小伙伴有福啦!
另外在直播中我展示了几个基础的用法,可以结合撸 #币安广场 的创作者平台,用AI提供观点出内容。
也可以来一场紧张刺激的末日文字冒险😨!!
太棒了获得了提名!! @Tabichain @TabichainCN
也是一个从2023年就看着过来的项目,期待后续的成功!
本文为机器翻译 展示原文
我进入加密货币领域后遇到的第二个交易所是@LBank_Exchange。老实说,我曾经在 #Lbank 上赚了超过 10,000 美元(那是在当时)。
十周年快乐!今晚我将在 @LOOPSPACE_INTL 上分享我与 Lbank 的故事 😉
难道说?昨天 $BTC 插针到107402,挂的108047成交了
看来 @SentientAGI 有点说法,按照他给的数据挂了104500的止损和113000的止盈,再看看
可惜的是 $SOL 和 $ETH 没接到

上周的直播给大家抽了一些 @SentientAGI 激活码
在直播期间我展示了一些功能(会在后续切片中放出),既然聊到AI的话题那就离不开对比了,今天我睡觉前想来测试一下他交易的能力
我给到的要求如下:
▶我现在拥有1000美金,我需要你给予我策略让我进行加密货币的投资,让我赚钱。
▶我给你一个星期的时间。 我是保守型投资者。我的首要目标是保本,其次才是增长。
▶我无法接受超过20%的本金回撤。 我的总投资额就是$1000,请为我设计一个一次性建仓的分配方案。
▶我需要的是分析和建议,最终由我手动执行。 禁止使用杠杆,只进行现货交易 我只希望投资 BTC, ETH 和 SOL
看一下图中Sentient给出的策略,我直接在Binance上进行操作,话说真的会跌下去让我接到吗😆


当我收到 @LOOPSPACE_INTL 的周边耳麦之后,我直接将它取代了我的外星人耳麦!
LOOP SPACE 上有非常多精彩的内容,是一个垂直于做Space/直播的平台,我曾在上面进行过近20次的课程。
APP体验上也非常丝滑,参与活动可以获得积分空投~~
@LOOPSPACE_xyz

聊一下X粉丝的问题 以及现在还有什么办法解决
我相信这几个月自从X推出AI机制来封禁“非活跃”用户以来,大家遇到最多的问题无疑是以下2个:
- 粉丝狂掉,刷不上去
- 自己的账号被莫名其妙封禁
这还会引伸更多问题,对于KOL来说粉丝的下降无疑让他们失去了很多广子的机会,对运营小伙伴而言在老板这边很难交差,所以其实半年前开始很多小伙伴开始问有没有办法
我实测了3个多月,花费了大概2000多U,其中被嗯骗了400u,给到一份目前可公开的信息:
1️⃣从刷粉平台的角度出发,之前大家都是购买那种可以保30天不掉落的服务,目前来看没用了。虽然它可以秒上,但也是秒掉,虽然可以补,但是你会掉到比购买更低,随后也就不给你补了。
2️⃣之前还有一个方法是做Giveaway,找海外的KOL(推特直接搜带有 Giveaway 的 ),以及在各大任务平台比如Taskon,QuestN等。目前找KOL会有效果但是比起之前可能200u能获得1万粉丝而言,现在很难,基本上100U只能获得1000粉丝,因为很多抽奖的账号也被封禁了,不过好在这几轮下来还能活着的说明质量不错。任务平台效果就真的很一般了。
3️⃣工作室自己起号的目前来看不奏效,不一会号就死一片。
4️⃣目前来看每周二是一个杀粉日。
5️⃣以前封禁的逻辑是你不发内容,现在好像还去取决于你是否会看别人的内容,互动,有没有同一时间给某个账户关注。
6️⃣一个账号在短时间内获得大量关注容易被列为重点名单,所以有的账号越刷粉丝越掉。不要一下子搞太多!
7️⃣要搭配账号活跃一起涨粉,而且现在没有任何能稳定涨粉不掉的渠道。
什么样的产品能解决这个问题?
目前来看但让某家工作室来批量起号承担封禁的风险已经不可能了,成本太高了,只能把风险分散给每个人。而且之前刷粉掉粉我会觉得平台也有关系,毕竟永远不掉那就没生意了,所以我觉得接下来的产品可能是这样的形态:
▶️项目方找到平台涨粉,目前粉丝均价是20u/1000个,一般项目方会想要稳定在5-10万,假设是10万那就是1000u,实际收费会更贵因为逻辑变了,比如2000u/月,人均 0.02u
▶️用户链接推特后,参与某个Task,在此期间平台会快照若干次来确保你是否在一个月内持续关注,月末结算。当然可以有衍生业务比如赞转评等。
▶️用户的收益,按照我的账号关注了3000人来算,一个月可以获得60u,看上去不多,但是这个对标的是之前做Giveaway的人,来自稍微小的国家(日消费在1-2美金),这类人非常多。而且这对账号也无要求只要不被Ban。
▶️会有人起很多账号来路,至于账号会不会被Ban,他们自己维护,发内容等。
▶️一个10万粉丝的账号每月花费2000u我觉得也比较合理。
当然,还没有这种产品,随便说说,现在粉丝确实就是很难增长的,加油,运营们!
现在的粉丝 真的是最真实的了!
链游遇冷!送一波KFC 给还在坚持的项目方!
@official_9bit 之前介绍过的,做一个游戏平台,你可以在平台玩小游戏,单机游戏的几个大IP也都有
然后分享在平台社区内,大家进行讨论,这样就能获得空投了
🎁10u × 10
✅关注 @hoshino_sasaki & @official_9bit
✅点赞转发+评论 #BSC 地址
⏰24H

好久没上钟了! @Sidekick_Labs
很多时候小伙伴在工作中会问这个事情能不能做,有没有风险?大部分情况其实都是在不知情的情况下犯了错,为了避免这些情况给大家上一节非常重要的课!(非专业)
🎁本场直播申请了 @SentientAGI Sidekick主播专属激活码福利!以及 $K 福袋奖励!
⏰2025.10.15 21:00 UTC+8
👉https://t.co/X7LMc60Elb

《她在78000做空比特幣,拿到現在…》
前幾天幣圈黑天鵝事件,
不少人一波畢業,
雖然這波我幾乎沒有受傷。
但是你們不孤單,
我曾經也破產兩次,
經歷過5/19事件,
一夜賠掉30萬美金(一千萬台幣)
也曾經在2022-2023很熊的市場合約累積虧損40幾萬美金…
而這個女生 @Yukirabbit_brc
Solana中文名字:烁(Shuò)
说一下理由
1. 参考以太坊(Ethereum),其实中文可以更加简洁不用把所有音都谐过来,所以不用常见的“索拉纳”,对华人而言读起来太麻烦。
2. Solana的起源于索拉纳海滩(Solana Beach),这是美国加州的一个海滨城市,Solana的几位联合创始人曾在那里生活和冲浪,而且整体名字带有太阳的含义。所以我在中华文明中找到了“烁”可以代表太阳光芒四射,并且符合谐音。
3. 考虑到外国友人读音上,他们会把“烁”读成Show,这基本也和Sol很相近,而且很像中国人读以太坊那样来代表Ethereum(Ee - sa - ree - ah - moo) @solana @trendsdotfun
想过上 #币安人生 其实有很多种办法的 因为不是所有人都是投资高手,群友有很多文状元,很适合参与建设 #币安广场 。
💗币安广场,是 @binance 给到新人和普通散户参与Web3最好的机会~
根据 @Anitahityou 老师9月中发布的内容表面,目前币安广场的算法进行了更改,更加注重原创性,专业性以及相关价值,再也不是以量取胜了,这非常利好散户,毕竟不是人人都是专业的工作室。【https://t.co/79O2s1JhjQ】
时间应该是用来创造价值而不是创造垃圾,显然币安很明白这个道理。再者说来现在X上嘴撸整体最大的风险就是你的号会被冻结,这个对于一个有粉丝基础的账号来说是巨大的打击!
相当于把你的嘴撸和接广子收入全断了。在 #币安广场 就正好把你的嘴撸事业跟其他Web3事业分开了。
再来看看肉,根据群同学反馈,收入是真的还可以的,项目也很多,大部分都是在推特没有太多粉丝,直接做广场的同学,可以参考 @web3houzi 的推文 【https://t.co/oLaw5umsZl】
其实不止如此,目前你做视频,做直播,币安广场都给到了非常大的扶持力度,直播打赏功能也上线了!
零成本参与Web3,那就是永赚,我现在广场1万3粉丝,我要一天一篇!保持!打卡!
感谢 @yingbinance 给予的中秋礼物,太酷炫了!
@cz_binance @heyibinance @BinanceWallet @binancezh @BNBCHAIN @EnHeng456 @crypto_pumpman







































