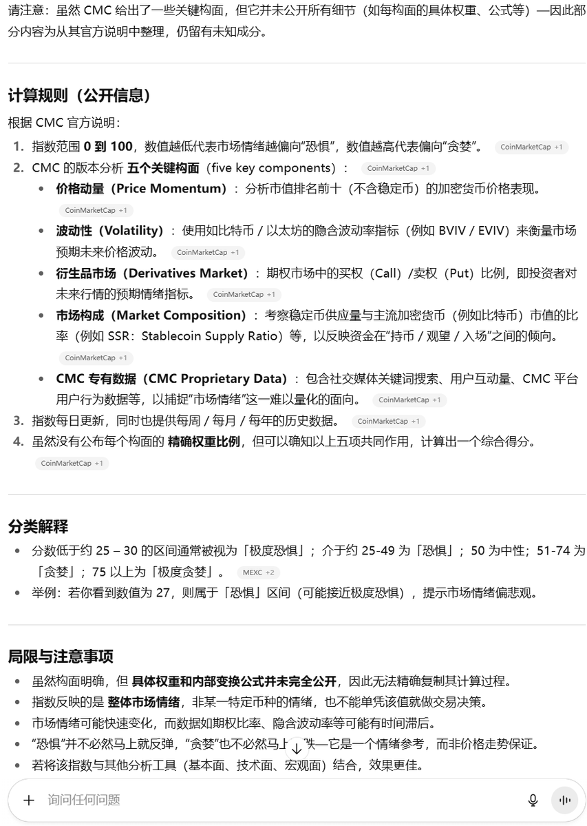
【天黑路明自由职业者百宝箱】
新增收录:德国 O2 eSIM 神卡
1、O2是德国三大运营商之一,可以注册所有常规海外应用
2、线上搞定,0开卡成本,0月租、注册还送1欧元
3、超低成本保号,180天充值0.01欧元即可保号
4、中国护照可以线上直接过KYC,无需真实地址或者视频认证
收录信息+保姆级新手教程:
https://t.co/wToIV3mTLa
【天黑路明自由职业者百宝箱】
新增收录:YouMind AI生图 提示词库
收录热门AI生图提示词,包括:
Nano Banana Pro
ChatGPT image 2
Seedance 2.0
ChatGPT image 1.5
Seedream 4.5
Gemini 3
收录网址:https://t.co/JKY3reLChp


【天黑路明自由职业者百宝箱】
新增收录:Xesim
可以让普通国行手机支持eSIM
国行iPhone和鸿蒙系统也可以
9折专属优惠码:money888
网址和保姆教程:
https://t.co/594xaJmkVT

【天黑路明自由职业者百宝箱】
新增收录网址:
热门AI生图提示词,包括:
ChatGPT-image-2
Nano Banana
Grok
Seedance 2.0
https://t.co/YBQ7RegATu
















































