其实,拉一个小群,带上自己的父母/老婆,靠谱的一些亲戚朋友一起刷alpha,一个月挣个2K不到。这才是现在alpha玩家的普遍现状
你还得焦虑
爸妈/老婆那个手速能不能抢到
兄弟是不是把钱拿去做合约了
七大姑八大姨今天刷没刷
要不要让他们去吃四倍,万一被夹了咋办
过几天有大肉,要不要攒分
你一看微信群消息
张婶@你,“小王啊,这个领取人数激增是啥意思呀”
刘叔@你,“我刷这么久,这个怎么才卖30啊”
刚刷没几天的妹妹@你,“哥,我号被封了咋办”
其余都是齐刷刷的回复,“没抢到”
你突然想起自己兄弟没说话,你赶紧问他抢没抢
他转头发一张200U的余额截图,给你说他去抄底亏了900U,好几天都没刷了
你一看,瞬间天塌了。

我觉得需要拉齐一下认知。下面是三种工作室的定义,大家觉得哪种算【工作室】?
1. 脚本自动刷/自动抢/自动卖,但是只有一个号,这个算工作室吗?
2. 拉下线的模式,但是人家下线自己去买了脚本,自动刷/抢/卖,这个算工作室吗?
3. 无脚本,找人合作了KYC,自己垫资,刷是几个人手动刷,抢也是手动抢,号的规模在100以上,这个算工作室吗?
4. 同样是拉下线,但是是下线或者上线垫的资,下线自己刷自己抢,上线抽成。同样一百个人,这个算工作室吗?
我不知道BN怎么去定义工作室的。
至少对我来说,我排斥的不是工作室,我排斥的是使用脚本导致的一系列不公平的竞争。
只要你纯手动,哪怕是你去人才市场去拉十万个下线,同时处理和协调好每个人怎么刷怎么抢,工资发多少,还要自己垫资等等一系列的问题
我认为这个钱就该你赚。
反之,你使用脚本,哪怕是一个号,我也觉得不公平。
@heyibinance @sisibinance

我其实好奇的事情是
@heyibinance 一姐都看到这个问题了,攻防团队这几个月没有意识到?
是没意识到?是不想处理?还是处理不了?
谁能一秒领空投+卖出?谁又能一分钟之内刷完几十万交易量?
这么简单的数据,攻防团队是拿不到吗?这种基础数据是没埋点吗?

🍚刷perp对冲记得把 @vooi_io 带上
链接:https://t.co/uONk3CNIl8
他们跟其他的perp还不一样,是做的perp聚合。目前集成了 @HyperliquidX @OstiumLabs @OrderlyNetwork 三个perp平台,后续还会支持更多的这种perp。
也就是说如果在vooi上交易,右上角你选择ostium的话,实际上你是能拿到2个平台的积分的;选择HL的话,不知道现在能不能赶上新一季的空投了
这项目真挺早了。24年BN实验室第七季的时候,我就关注了。他们还拿了 @yzilabs 的一笔融资。不过没公布金额,估计不太多。
不过最近今年七月份末才开始交易积分。到现在是14周期,满打满算才3个月。
每周发放2000W积分,还同时对HL/GMX/Aster/Satori/vertex/kiloex这些平台的用户追溯积分。基本上你刷过这些交易平台都能拿到VOOI的积分。
如果真要刷的话,我个人建议还是带上 @OstiumLabs 一起。主要是这个我也一直在刷。五月份就开始做他们的策略了。也相当于是一鱼两吃,真挺不错的。




1. buidlpad平台mmt项目打新。这个我会参加。主要是自己有一批已经K过的账号了,不参加浪费了。对我来说,成本比较低。
2. kaito的zkPass打新。优先轮次是6号开始,但是今天就要开始质押了。我应该会参加。因为里面最低30%的分配会预留给kaito的社区,有yaps的会额外分配。
如果我是白号,我会看超募的情况。超募倍数适中(4-10倍)的话,我会参加。太多和太少我都不会考虑。
3. megaeth在sonar平台预售。这个我不会参加了。我有极强的预感会拉坨大的。我赌我的直觉
4. holo打新fight。这个我不会参加。你们要参加的话,可以赌一赌
5. nemesis打预售。这个28号凌晨开始。这个我会参加。他们之前发了一个叫复仇女神的NFT。1张NFT貌似是给0.05E的额度。目前NFT地板0.2E左右。所以我会看看剩下的额度。不是很建议现在买门票冲。
原文:https://t.co/txBgvz2Sa2
6. legion上有个打新项目Tria,这个我会参加。

违规使用脚本的这部分用户,现在被限制提现,或者扣除盈利了
如果只是内转导致的风控,只是alpha封号,不会暂停提现。
挺不错的。就看 @binancezh 能坚持打压多久
不过,打压力度越大,误封就越多。实测,只要被封过一次的号,这一次仍然会被封。
哪怕你是真人,没有内转,都会出现这个情况。这种情况一般出现在自己周围的亲戚朋友身上

道理我都懂,就是想问问川普,能不能多赦免几次cz🤣
昨晚上赦免之后, $liberty 和 $Wlfi 一根大阳柱就上去了。然后没消息之后又开始回撤...
我 $wlfi 现在还套在 0.25 的样子。按照目前的速度,再赦免三四次我就解套啦!
现在bsc上的几个生态,除开meme,真感觉就 @worldlibertyfi 系列的token可以玩了。
$usd1 的几个生态现在迟迟没动静
$liberty 本身也是属于自由主题的,也可以看看
p是p不过小将的,只能波一波这些币了。


距离 @gaib_ai 预存款活动结束还有不到一周时间
刚刚官方发的文档,大概意思是预存款活动10月30号结束。结束之后, AID和 sAID上线后, $gaib 也会上线。之前参加过spice harvest和 final spice 的活动用户都会获得奖励
也等的挺久的了。从 5 月份的 AID alpha开始到现在,已经快半年了。
中途官宣跟 @pendle_fi @ResolvLabs @openmind_agi
@OpenEden_X 都有合作。还额外拿了一笔 10m的融资
要隔现在的项目节奏,估计预售一波早就把币发了。
赛道是对的,项目也在认真 build。就看tge之后, $gaib 能走到哪儿去了。
不过也好,等tge之后又可以释放一笔资金去打预售了🤣

🍚Rwa公链 @CantonNetwork 挖 $cc 的生态活动目前一共有四个。
🌟@temple_ny 签到获取 $cc (暂时关闭)
昨晚上测试了一下,确实创建新账户的按钮是灰色的。目前是暂时关闭的状态。但是其他的三个活动还是可以参与的
🌟官方跟 @Send 合作的挖矿(暂时关闭,近期会开启)
大概的逻辑就是,持有 $send 可以获得 $cc 。这个之前我看群里就有人在刷这个的。唯一要注意的事情就是 $send 的价格下跌导致的损失,只要做好套保其实就没啥。
🌟跟 @AngelHack 合作的quest。注册之后完成对应的构建任务(已结束)
🌟针对首次使用 cantoswap 交易 $cc / cbtc 的用户都会有对应的奖励
现在获取到 $cc 的路径还是相对较少。这四个任务里面,除了第三个之外,其余的任务对散户都挺友好的。
我私底下问了下官方,第一个确实是暂时关闭了。但是第二个 $send 的任务过几天就会重新开启注册。这个可以稍微等一等
而且最近隐私赛道挺火的。sol上的 @theprivacycash ,主网上v神之前也点赞了一个隐私项目。还有比较远古的 $zec ,八月份从 34 拉到现在 257,接近八倍的样子。
这个赛道要跑起来真挺困难的。怎么在监管下去平衡隐私和主权的关系。到底是按需可见,选择性的披露,同时又要符合监管爸爸的要求,又要满足用户保护隐私的需求。
目前有这么多传统机构的参与,比如hsbc、bnp、bny mellon足以说明, @CantonNetwork 符合传统机构的隐私要求,这个要求是非常高的,在公链里是独一家的,也只有这样,才是迈出了让源头供应商来canton发行原生资产的第一步
现在链上日处理的交易量差不多 60w笔,验证节点从 27 到现在的575,而且已经有 120 亿美元的监管级资产在canton上原生发型,主要是一些债券/货币基金/大宗/保险这些东西。
总得来说还是做的很不错的。
不过,现在数据是有了,接下来就看 $cc 到底能不能大满贯了。



这几天要打钱的几个
1. @MMTFinance 这个记得去订阅。截止时间是25号的早上10点
2. 还有一个是 @megaeth_labs 的荷兰拍。整个流程还是比较繁琐的,弄完要等到下个月去了。
不过就现在的话,大家记住俩时间节点就行
10月27日前,注册结束
10月27日-30日,打钱
原文:https://t.co/Kg3nWVZVEQ
我之前对 @megaeth_labs 的印象挺好的。但是最近有点心里没底,害怕又出现 @EclipseFND 养牛那种傻逼L2
而且最近一段时间的L2项目,都挺拉跨的。我真害怕megaeth拉坨大的...
反正我要观望一下再打


舒服了!
@trylimitless 空投可以领取了,官方和kaito都可以了
官方:https://t.co/co9LhsOreG
kaito:https://t.co/L7wUwU4leR
美滋滋!第一个截图是我测试用的号,200分左右,几乎0损耗,拿到200U左右的空投。
第二个截图是kaito打新,100多U换500多U
目测,所有小号都没被女巫...
舒服了。领工资去了


明天准备一点钱,看看这玩意儿要做点啥
我关注的三个稳定币项目 @Plasma @stable 还有 @codex_pbc
目前就plasma发币了。剩下俩还在慢慢推进
对了。 @MyntUSD 下个月貌似也有动作。
关注一下哈,我觉得稳定币赛道不会就这点动静
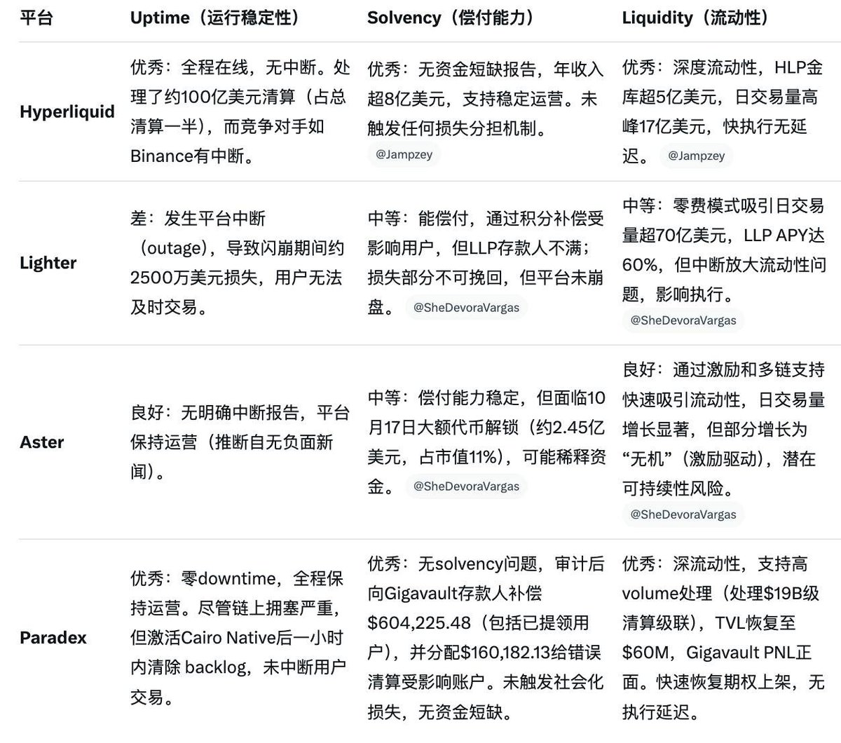
11号的闪崩事件,在 @paradex 上受损的钱包能拿到一些额外的xp。一共分发了200k的xp,都是来自于团队非稀释性 XP,并非增发的。大家记得去看看
链接:https://t.co/L2ZkRoqmaB
当天有资金损失的用户,我没记错的话,官方 14 号的时候就已经给补偿了。补偿了差不多 60wu的样子,还有 16wu补偿了那些因为错误清算受影响的用户。
所以这个赠送的xp其实算是额外的一部分收益
其实反观一下 11 号当天闪崩,大家经常刷的几个Perp dex。表现最好的除了 @HyperliquidX 之外的话,就这个 @paradex 了,其次才是 @Aster_DEX ,最后才是 @Lighter_xyz
团队之前就说过,几个月前他们就在测试网里面部署了一个Cairo Native,可以即时把吞吐量提高一倍。
结果11号出现闪崩后,团队恰好把这个拖出来用。直接避免了GL的崩盘。而且对清算导致的 GL 的PNL变化进行了冻结和审计。
真挺不错的。反应速度和偿还速度都是算是同赛道里top了。
不过最近perp的热度有点回落了。特别前几天 lighter又狠下心女巫掉一批号,打击了不少人的信心。
大家真要撸perp的话,还是多注意一下多平台对冲和项目的安全机制吧。别到时候撸毛把本金给爆没了,得不偿失。

现在10月快过了2/3了,地狱难度算是预测对了。接下来说一下11月有啥变化
结论:
1. 基础分数线会从200提升到更高,大部分人刷的14+2的模式会开始亏本/不赚钱
2. 脚本肯定抓不完。11月抢的难度会相对现在下降一点,但是不多。
3. 辞职人数不会比大家预想的多。更大一波的辞职流估计要等12月了。不过具体还是看11月的收益,如果维持现在甚至负收益,那么12月肯定辞职
接下来说一下原因
1️⃣脚本抓不完,清不透
现在市面上展示出来的脚本,只是冰山一角。他们通过很夸张的视频和分数来展示,只是为了去吸引更多他们的目标用户,去卖脚本。
但是本质上,参数是可以调的,跟开挂一样。威慑力最大,集群最多的脚本,要么是小范围的付费群组,要么是工作室自研的。所以玩狼人杀举报那套,是不奏效的。
@heyibinance @sisibinance 如果要想彻底解决这个问题的话,我建议可以考虑下“细化存款积分的加分机制”
现在工作室敢铺号的原因无非是roi足够高。如果当理财来算,单号1100U的成本,一个月的利润有200U,就是20%左右的收益了。如果提高本金占用,工作室再能抢,但是总体号是变少了
当然我还有一些其他的策略,如果需要可以单独找我
2️⃣alpha审核变严,优质项目变少,变相导致无法消分,从而影响基础分数线,进而影响利润
最近alpha项目有几个风气。买alpha项目壳子,吸筹拉盘画线吃资费;还有类似 $rvv 这种硬掏池子的。
其实本质上一个alpha的利润都被BN控制在50U左右的。但是9月利润高的主要原因,除开好项目多这方面,还有一个很大的因素是大家发现低市值的项目等空头砸完去抄底是有利润的。所以用户拿到空投之后,行为出现了变化:拿到就卖➡️拿到后过一会儿卖➡️拿到不卖➡️不仅不卖,甚至抄底
但是后面几颗老鼠屎坏了一锅粥。一旦这个平衡打破之后,又会回到拿到就卖的逻辑了。
再加上 $RVV $BAS 这种相对恶劣的情况,BN势必会提高项目审核的门槛,加强审核。这样一做,必然上线的项目会减少。但是alpha的用户可没少。没地儿消分之后,为了维持50U左右的基础利润,基础分数线必定上升,单号的利润必定下降。
除非BN又出一些消分的活动,否则这个循环要持续到盈亏平衡打破之后的离职潮。
3️⃣辞职人数比预料的低
这个就比较好解释了。因为大家都知道10月份卷,所以都想等到11月再看看。所以,这个就具体看11月的收益情况了。如果11月回暖,那么难度会继续维持
4️⃣14+2和16+2的博弈。
因为上面的原因2。所以大部分散户现在面临一个情况是,到底是14+2还是16+2。
前者的利润会下滑,后者对损耗/操作有一定要求。
如果市场选择后者,那么针对于这波刷16+2的用户,还有一大堆割的手段。到时候又是一波舆论,就看BN怎么玩了。
对散户来说,11月的策略是什么?
别去买脚本。不管这个脚本是否付费,我只能说你敢用别人的脚本,这辈子也算是有了
熬。我对工作室这个月的要求就是保本就行。11月再看。反正前面吃饱了,我能熬得住
舔4倍+选项目领取。这个是建立在熬的前提上,把有限的分用在更有价值/收入更稳定的项目上,以确保自己能度过这个月。当然还有另外一个策略。只吃先到先得,然后钻一手赌彩票。一个跑出来,就能cover这个月的利润。

之前提到过的 @metaplex Genesis协议新项目 @dmdotfun ,21 号开始
目前来看,前面发射的几期里面,貌似就 $goat 有点拉跨。最好的还是 $card 和 $exo 的前期。
不过最近行情有点转折,而且最近打钱的一大堆,大家手头上不一定有足够流动性,所以可以观察观察
上个月 $mplx 的协议收入差不多有2.5m的样子,然后其中 1.1m拿来回购 $mplx ,接近一半了快。
如果要把现在的项目按照盈利情况分一个档次的话
目前90% 以上的币圈项目都是亏钱(我说的是项目本身的盈利情况,并非项目方本身)。属于基建+有持续盈利进账的项目,真的算top级别了。还持续把盈利拿出来回购,目前貌似我就在 @HyperliquidX 上看到过。
我撸毛倒是格外喜欢这类型项目。只可惜他们已经发币了...
反正持续关注 @metaplex 吧



记得去签署一下 @gaib_ai 这个
buidlpad上的新打新项目 @MMTFinance 还是记得去参加一下。
除了正常的K过等打新之外,那个组队嘴撸的玩法记得做一下
链接:https://t.co/vBXWJMnJGR
规则应该都在推特上看过,我就说一些比较重要需要注意的地方吧。
1. 玩法很简单。总结下来就是组队嘴撸,最后每个人可以分到150U甚至更多的额度。
2. 15号-22号截止,一共就一周时间
3. 散户的声量也会被注意到。
4. 发推的时候一定要 @MMTFinance 和 @buidlpad 这俩。同时推特记得添加"Ⓜ️Ⓜ️T"到推特名字后面去
5. 务必记得去个人资料那里去链接你自己的推特账号
另外,这一次IDO的估值和释放条件对散户都挺友好的,都是100%TGE,不像其他的项目只有50%。
这一次IDO一共分两层
第一层,2.5亿估值
这个主要是给在Buidlpad hodl里面持有超过3000ULP的用户。25号快照截止,现在还有机会。
第二层,3.5亿估值
这个主要就是上面说的嘴撸+过了KYC的认购者
反正还是记得去参与一下



gaib的这个可以去签署一下。不知道有没有东西
他们的主网马上要上线了, 进入他们社区蹲一手消息!
链接:

gaib的这个可以去签署一下。不知道有没有东西
我测试了,里面的社交任务都是假的,直接跳过就行了。
链接:

. @MeteoraAG 的空投查询终于出来了
链接:https://t.co/eQhHhi666C
别人赚不赚我不知道,我就复盘一下自己
1. 做LP肯定是没回本的。我尝试跟K哥他们操作过一段时间的LP。这个号的总体损耗肯定是大于1000U以上的,目前512枚,怎么都回不了本
2. 低保号赚了,但不多。当时低保的策略主要围绕在S本位的质押+M3M3的质押和LP上。虽然是猜对了团队的想法,但是架不住M3M3不值钱了。所以一来一回,少赚一丢丢。
如果算上时间成本和SOL的涨跌幅的机会成本,那肯定还是亏了。
咋说呢?谁赢了?听说嘴撸的给了1W枚?真的假的。有没有大哥过来说一下

自从上次空 $myx 亏钱之后,我就不敢去碰这些妖币了。
这几天的妖币就变成了 $COAI ,几天时间从0.3,拉到链上最高61,翻了200多倍。然后前天开始回撤,结果今天一看,又他妈新高了,直接 18。
其实从项目本身来说,之前拿了1700w融资,bn 实验室也投了,而且又做的ai这个赛道,其实本金不算差的。
只是就现在的币价和估值的关系而言,个人感觉,现在情绪还是过重
不讨论这里面的庄到底是野庄/机构还是项目方。
你散户进去只会有两个结果:要么被庄爆,要么交高额资费
前几天刷推的时候,看到好多昨天被爆的
笑死我了,还有好多人问,为啥钱越开越少,搁哪儿骂项目方的。就拿现在来说,自费都是-0.5%,钱可不是越开越少吗。
看到这些,就知道bn alpha的最终目的还是达到了。
总会有人为了撸毛来玩儿合约,也总会有人因为短期盈利最后血本无归的。
特别是这种短期情绪堆积,价格波动大的。倍数稍微高点就直接死,补保证金都来不及。
反正,注意安全。


对这个背刺行为不予评价。
但是有个事情倒是真的
7月份我发撸 Limitless 的教程的时候,上面的TVL是极低极低的...
原本是奔着 @Polymarket 不发币,我撸一下同赛道的项目,这样发币的概率会大一点的逻辑去的。
结果,上了 @KaitoAI 的公募,结尾一看超募200多倍...
对我来说还是有点抽象的,因为当时真的没人了解这个项目。我都不知道从哪个节点开始,大家开始疯狂fomo?
是 @Polymarket 暗示发币开始?
错峰查吧,现在进去也只能看到是否有资格,看不到数量。
目前查到大号有资格,但是测试网的小号还没进去,查不到
不过据DC里反馈,貌似测试网是没份额的。而且文档里也没看到写给测试网的。
有几个是确定有的,就是不知道数量。
链上的大户,一些蓝筹NFT的持有者
比如KOL第一波和第二波领取了卡片的人
Legion 筹款平台的参与者之类的。
原文:https://t.co/m6rejBHT7W







































