Tria @useTria 开启了社区轮的公开销售。
这个项目是一个主打链抽象+支付的一个概念。
有自己的信用卡,覆盖150多个国家。
可以通过他的技术栈,实现亚秒级兑换。
即将向180万个完成kyc的用户发卡了。
然后0G、Aethir 和 Sentient 已确认支持 Tria 卡。正在敲定 Polygon、Katana 和 Arbitrum。
联合国和阿联酋的政府试点也在进行。
目前已经获得1200万美金融资,包括Polychain、Polygon等头部牛逼机构。
感觉项目背景还可以的。
感兴趣的兄弟们可以蹲一波。
具体规则还没出。
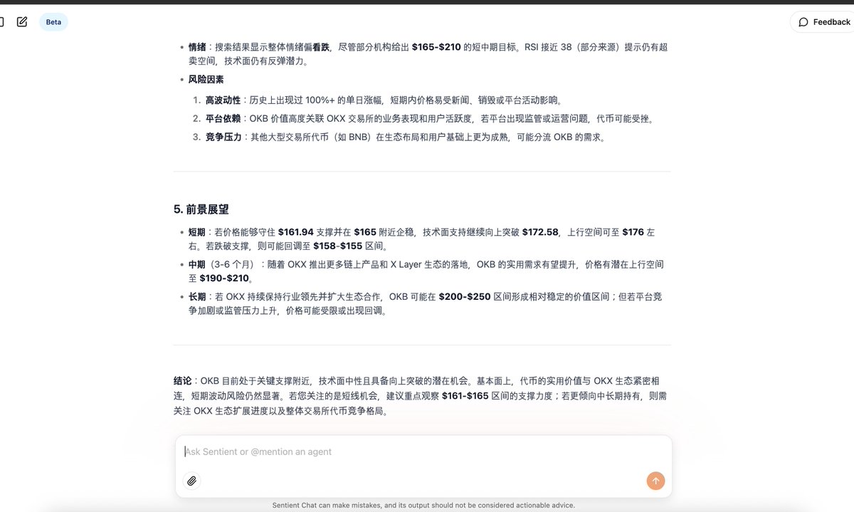
问了一下 @SentientAGI 接下来 OKB的走势。
它给出的回答都是看涨,没有看跌。
我相信他的判断,他给了我信仰。
但是我没钱加仓了。
不然这个位置我会狠狠的加仓。
幸好okb没有币本位合约,不然我应该已经爆仓了。
本文由 #BCGAME 赞助|@bcgame

Quack AI 也来搞X402了,X402 BNB。
看来X402协议真的是得到了大多数项目方的关注。
Quack AI 弄的是一个BNB的X402。
具体技术我没看懂,有点烧脑子,感兴趣的小伙伴可以研究一下这个东西。
感谢 @DeAgentAI 送来的帽子和杯子。
我其实从来没过过万圣节🎃
第一次知道万圣节还是地下城与勇士的万圣节活动。
后面买过英雄联盟的稻草人万圣节限定皮肤。
万圣节应该很像中国的中秋节。
代表着丰收的喜悦。
南瓜这样的粮食做成个灯,是何等的奢侈。🎃
必然是已经丰收了的。
不知道手里的okb 啥时候能丰收一把
还是已经成全了别人的丰收?
坚持健身185天
本文由 #BCGAME 赞助|@bcgame



已经确定了,PayPal 和 Openai 达成了合作。
之前以来PayPal的企业,将很快直接在ChatGPT中发现购买商品。
ai+支付是大势所趋了,谁也阻挡不住了。
PayPal 投资的 @GoKiteAI 是我目前能看到的最大的机会了。
他是把支付+ai+区块链完美融合的一个产物。
对于这点,在我之前的推文中,我强调了很多次。
402 =Coinbase = KiteAI战略投资和支持者。
Paypal= 传统支付之王= KiteAI战略投资和支持者。
不知道是不是信息壁垒。
我的推特时间线,很多都是讨论徐明星傻逼的,或者okx 交易所好的坏的。
或者币安和okx对比的。
老徐、一姐、cz 爱恨情仇的。
作为一个做了10年新媒体的小编。
我觉得徐明星已经是一个非常现象级的kol 了。
很几把会搞事情。
黑红也是红,但是没有原则性问题的黑。
这种流量是最香的。
注意力经济是这样的。
我觉得老徐万搞事情。
毕竟这么多年,他是没有存在感的。
他出来这样弄,肯定是有目的的。
@SentientAGI 可以解答这个问题吗?
难受啊,刚刚打游戏,然后朋友跟我说。
OKX 的xlayer 的 felix 被开除了,导致这个x402的代币浇了。
我看到的时候已经腰斩了。
随手就割肉了。
到现在也没来得及吃瓜,到底是怎么个事儿。
我发现我是真的惨。
本来寻思这个拉起来,我就牛逼了。
结果还是浇了。
可能我就没有玩土狗的运气?
最近从那个逢低买入开始。
今天看巴黎哥建设了,我又冲了500u进去。
结果我冲进去就是山顶,亏了100多刀。
这个x402,我高点回撤了4倍。
到最后算也没赚钱。
我总是喜欢拉起来之后加仓,而不是出货。
你们都知道我的地址,应该能看到我的操作。
包括万事ok也是。
我可能最适合做的事情就是嘴撸吧。
希望后面 @AlloraNetwork 的空投,能给我搞一波。
让我赚点钱吧。
广告接不到,土狗不是亏钱就是白玩。
撸毛,研究项目,才是正道啊。
坚持健身185天
本文由 #BCGAME 赞助|@bcgame

卧槽,大的要来了 @AlloraNetwork 就要发币了。
代币是 $ALLO 。
看了一下,这个币挺有价值的。
所有的ai活动,包括调用、任务、预测都需要用这个代币支付定价。
然后验证者和参与者都需要质押 $ALLO ,有点像pos极致。
如果这个ai网络火了,那么这个代币价格将会非常的高。
ai越牛逼,$ALLO 价格越高。
哈哈哈哈哈。
然后质押的收益越高,质押收益高,买币的越多。
然后质押的越多,币价越高。
直接日天了。
另外之前我们用的gpt都是订阅类型的付费。
@AlloraNetwork 的PWYW 模型允许用户自行决定为每次智能推理支付多少 $ALLO。
通过去中心化的竞价机制,使代币价格反映真实的智能市场需求与参与者偏好。
总的来说就是这个币的应用非常广泛,实用性代币。
如果我有拿到空投,我估计我就麻了。
BG 钱包的卡,现在有个终身0手续费的权益。
线上线下,外汇手续费全返还。
Usdc、usdt换成usd的时候,手续费全返还。
口令:0FEES
价值1000人民币的u充值进bg钱包u卡,按照谷歌实时汇率,你可以消费1000人民币,1:1,不会损失一分钱,比出金换做人民币消费还划算。
现在的活动是:
10,000 名成功参与的用户可获得:
-终身每月 600U 内消费 0 手续费
-限量 MOEW 定制卡面
走我的邀请链接的用户,首次消费后就可以获得5U,如果选择充值50u还可以获得10U的奖励。
🔗https://t.co/T3BEDJTh4J
奖励发放时间:
充值50返$10 (每周三发放一次)(持续到11月19日)
首刷得 5 USDC现金奖励(每周三发放一次)(持续到11月19日)


OKX DEX 已接入真正的 x402!
基建速度离谱,ok支持基建的速度还是很快的!
OKB 牛逼,OK 牛逼!
真正的 value@VALUEx402 跑起来了
@XLayerOfficial @Cryptosis9_OKX @mia_okx @okx @star_okx @felix_okx @wallet @OKX_Yuki

一觉醒来,终于上了 @AlloraNetwork 的榜单。
7d榜单的第100名。
看到了希望。
对于我这种弱者,嘴撸是非常合适的。
因为不需要本金,不怕亏钱。
发推文找角度上榜就行了。
到时候空投大毛是惊喜,没毛也无所谓,很快就忘了。
不像打土狗。
逢低买入,万事ok,亏了一万多刀。
现在还心有余悸。
所以我现在玩土狗,也尽量选择快速出本。
剩下的格局。
目前我嘴撸选择的都是ai 支付赛道的。
因为相对于之前的元宇宙赛道。
这两个赛道更加能落地。
并且跟区块链是有关系的。
例如这个@AlloraNetwork 是一个不断自我完善的去中心化人工智能网络。
就把区块链和ai结合起来了。

Allora 估计很快就要tge了。
Allora Prime Season 1 启动公告:
去中心化 AI 网络迎来优质质押新阶段。
主网上线即将来临,这是 ALLO 持有者参与网络治理与增长的关键机会。
Prime 程序专为高质量贡献者设计,奖励那些在测试网积累经验的用户——包括 Worker Points、Forge 活动 Hammers、EVM Points,以及社区角色如 Nick Whale 等。
质押或委托 ALLO 代币越多,历史贡献越显著,奖励档次越高。奖励概览: 基础年化收益率 12%(协议标准)。
Prime 额外加成:顶级 tranche 目标达 50%。
锁定期 9 个月(Season 1),上限仅总供应量 3.3%,仅限指定验证者和报告者参与。提前提取将丧失未分配奖励。
资格查询:主网上线后,请访问 https://t.co/n1t3NgR4G2
验证您的资格(基于 ALLO 持有、测试网积分等)。
Forge 贡献者还将获 ALLO 空投。
注意:仅使用官方链接,避免诈骗。
加入 Prime,不仅能获得稳定回报,还能助力网络安全与自适应 AI 的发展。
AI 的未来依赖集体力量——从测试到主网,我们共同构建。
下一步行动: 访问网站检查资格。
选择验证者并委托 ALLO。
阅读详情:https://t.co/3Q04Zq6LSu
@AlloraNetwork
我这几天发了这么多 x402,此条绝对不是广告
这是X Layer上第一个正经、原生的x402 builder
ins猫@OKXinsiders是目前X Layer上最早一批在认真做事的团队之一,已经埋头干了好几个月
他们不是发币蹭热点,而是真正在搞底层逻辑:
原生的Swap协议 @INSWAPxlayer
还在搭建x402的发射平台
让AI Agent可以直接通过x402发起链上交易。
简单说,就是在试着让“AI 能自己付款”这件事,有OKX pay支付
付出价值@VALUEx402,先在X Layer上跑起来
AI在学会花钱,人类在重新定义交易!!
@star_okx @felix_okx @Cryptosis9_OKX @Mercy_okx
@OKX_Yuki @Haiteng_okx

River 终于要开始收割了。
是以River Pts 公开销售的方式。
之前通过给kol空投积分,然后质押生币,拉币价,拉积分价格。
同时带动无数kol宣传。
狐狸尾巴终于露出来了。
这次直接卖积分!!!
牛逼!
但是也不排除积分还会涨价。
看项目方后面怎么运作吧。
感兴趣的可以小额度参与一下。
具体规则可以看官方文档。
#river4fun @River4fun
今天被蜜蜂蛰了,带上头套。
最近没赚钱,真想带着头套去抢劫了。
@SentientAGI 啥时候发币啊。
能不能让我吃口肉。
ai、支付、ai+支付。
是我目前看好的赛道。
我最近几天的推文基本上都是关于这几项的。
需要把握住机会。
争取通过这轮叙事直接干到a8.
我现在已经不指望靠okb暴富了。
sol都200了,他还是167.
坚持健身184天
本文由 #BCGAME 赞助|@bcgame

卧槽,风筝 @GoKiteAI 的nft怎么突然有人扫起来了。
是有什么消息吗?
还是特别看好x402赛道啊?
我就之前0.57买了2个,后面跌到0.3多没加仓。
大腿拍断了。
这个空投预期那么高吗?

GOAT @GOATRollup 的代币 GOATED 突然拉了一波大阳线。
我嘴撸了5000多个。
但是我直接拿到就卖了。
卖在了底部。
争取下个月还能上榜。
这个项目不说什么基本面。
就说这个格局还是可以的。
给嘴撸党不少的奖励。
最起码能顶3线城市一个月工资了。

Semantic Layer @SemanticLayer 挺会找机会tge。
今天6点上线了alpha。
6点30上线币安合约。
它算是正经的x402项目了,代币是 $42 。
正好趁着最近x402热度爆发发币。
其实x402这个赛道,我觉得meme只是热度吧,重要的还是真正运行起来的项目。
真正让技术落地的应用,而不是通过这种支付方式ico发的meme。
这个项目是 Figment Capital领投的。
是目前上线bn alpha的唯一获得欧美顶级机构投资的X402赛道项目。
估计这个项目会吸引一波热度吧。
毕竟现在X402赛道这么火。
这个项目目前已经在base上面运行了。主打的是网络安全、即使设施支付、AgentFi 收益质押。
这些过程都需要用到他的 $42代币。
网络验证者和求解者节点都需要质押 $42
通过 $42 抵押才能来捕获未来的 MEV / backrun 收益
$42 持有者才可以参与网络参数调整、协议升级与资金池治理投票
$42 既是网络的燃料,也是语义层 MEV 市场的价值锚点。
算是有真正应用和价值的 X402赛道的代币了。
叙事更加丰满。
定位是“为 AgentFi 提供交易语义层支持的以太坊”。
听起来挺牛逼的。
其实这些内容我并没有真正的看懂到底是怎么回事。
但是我看懂了,它是X402赛道的有欧美顶级机构投资的,上了币安alpha和合约的base链上的有实际应用的项目。
所以我觉得不错。
内容为广告。
但是我觉得项目挺好的,我就接了。
哈哈哈哈哈。dyor

到时候,外星人也会使用比特币。
但是实现这一切要在ai大模型突破图灵测试之后。
不然以人类自己是很难实现的。
所以ai就是未来。
币圈的ai项目也具有极大的炒作空间。
不想花钱买币,就去参与撸毛。
例如嘴撸 @AlloraNetwork 这样的好的ai项目。
想象一下一个由数千个 AI 模型协作的去中心化网络。
能实时预测加密市场波动、优化 DeFi 策略,甚至驱动你的 AI 代理自动赚钱。
通过撸毛,获得的空投。
可以在星际穿越的时候购买船票。
累计融资3500万美金的 @AlloraNetwork 是一个非常值得关注的ai项目。
符合我现在主撸关注ai和支付的一个判断。
Allora主打的是一个AI与区块链的深度融合。
是一个去中心化人工智能网络。
他的理念是,集体智能优于单一模型。
它不是简单堆叠 AI 模型
而是,模型聚合与评估,角色分工,模块化主题,零知识机器学习
这是非常牛逼的,发者无需手动选择模型,只需定义目标,网络就会自动优化最佳组合。
这个项目非常值得关注一下。
玩土狗非常菜的我,只能通过嘴撸慢慢来啦!
稳定币已经普及了
支付,ai 是目前最值得关注的赛道了
很可能会出大结果。
支付赛道关注xlayer @GoKiteAI
Xlayer 买入okb
Kite 嘴撸买nft
Ai赛道关注 @TheoriqAI @SentientAGI
Thq 等发币,sentient 卷dc 身份和嘴撸。
AI 是最近几年颠覆性的叙事。
其叙事强度甚至可以媲美移动互联网。
在移动互联网创业时代。
就算是一坨屎,也能形成泡沫。
今天的ai也可以。
所以我们需要想尽办法,获得AI类的项目的筹码。
可以买,也可以投,也可以撸。
我建议大家可以嘴撸。
例如大火的 @SentientAGI 。
他是一个已经相对成型的AI 应用。
发币之后,应该有一个不错的市值。
有炒作空间。
嘴撸是币圈最体面的赚钱方式。
没有之一。
第一,他不pvp,只是pve,不割韭菜,开盘就卖,砸给做市商。
第二,没有女巫攻击,都是真人,赚的都是辛苦钱。
第三,嘴撸推文没有流量,不会污染推特时间线。
例如我现在来嘴撸 @irys_xyz 。
我说他是释放数据价值的数据链。
你甚至不知道这个词是啥意思。
你一看我就是在嘴撸。
所以不会继续看,也不会对你的投资判断造成影响。
嘴撸的钱干净,不脏。
江畔何人初见月?
江月何年初照人?
人生代代无穷已,
江月年年望相似。
月亮总是新的亮的,挂在那里。
从古至今,都是那个月亮。
而人,总有新人替旧人。
今天看到一些人,又单币1m,单币几m。
从中可以看到自己的失败。
但是不要焦虑,错过了就错过了。
后面还有无数次机会。
错过了aster,还有4,错过了4,还有慈善币,错过了慈善币还有币安人生。
错过了币安人生还有ping。
市场还是那个市场。
总会有新的热点在。
你也会找到属于你自己的那次机会的。
不要因为一次fomo,而损失掉了本金。
耐心等待那个属于你的机会。
坚持健身183天
本文由 #BCGAME 赞助|@bcgame

我觉得perp之后,接下来空投的大毛应该会出现在ai项目上。
例如 @TheoriqAI @SentientAGI @Surf_Copilot 这些ai类项目里。
thq 应该快了,然后就是sent。
最近meme 疯狂亏钱和踏空,希望在空投中能赚一点。



































