最近沉迷羽毛球,之前好多年卡在中羽3.0的水平,决心往4.0上走,意外发现原来限制自己的不是手上挥拍的控制,而是脚步
好在跟教练练了几节课之后,逐步找到了步法的感觉,也欣喜的在单打中能感受到自己接球质量的提高。最近看到小红书上一个标题《打羽毛球四大底层逻辑》,感同身受,忽然想到这东西其实跟Crypto投资,很多是相通的
底层逻辑1 - 先动脚,后动手(七分脚步,三分手法)
脚有点像正确的标的+正确的位置,手更像是K线+操作
底层逻辑2 - 放松是爆发的前提
合理仓位 + 心态不过载,别着急满仓,学会等待,别Fomo
底层逻辑3 - 动作一致性+控制落点
你是有一套交易系统,还是完全凭着感觉来交易
底层逻辑4 - 能量与节奏逻辑:变速>匀速
市场多数时间是震荡和垃圾时间,没有所谓连续收益,要抓住“爆发窗口”的短暂时机 - 动若处子,静如脱兔
让Claude做了一张图扔上来方便大家看。最后感慨下,世间万物,虽术各不同,但大道相通

跟大宇想到一起了,我今天也在 @StableStock
上买入了小米,不过价格比大宇的高,36.X买的
看好雷布斯,同时密切关注Minimax和智谱(那天充钱进去之后做了一番调研,发现这俩都是4%的流通盘,跟咱们圈VC币TGE类似,就先等等了只能……但长线我的确无限看好这俩标的,等7月份基石投资人解锁之后一定会找合适价格冲了长持)
买小米,来StableStock,走我链接,20%交易返现
https://t.co/9tJJhjaN2y

这应该是最快切入龙虾市场的预测市场? @superpowerdotio
应该是把Agent @prollyintern 找热点,开盘,下注的能力打包成了一个Skill,预装在自己云服务器的龙虾上。龙虾是类似Minimax或者Kimi风格,一键生成免维护
这个思路蛮不错,至少有希望让你的龙虾出去赚钱而不是光烧Token花钱。这两天我先研究下这只虾,回头再来分享

最近身边朋友和各路微信群谈论泡泡玛特,Minimax,智谱真的不要太多,龙虾火了之后Minimax和GLM的Token需求量跟火箭一样的拉升(我自己的🦞现在就是养在Minimax上,体感说实话不错)
@StableStock 上港股这个真的是解决刚需啊,从此小米,腾讯,BYD,以及各路国产AI大模型都可以买到了!
不过代币化港股跟代币化美股略有不同,大家得注意下,刚才我充了几千U进去体验,发现Minimax能买,但是智谱买不了。搜了下发现,Minimax一手是20股,所以最低3000U就可以买入,但是智谱是一手100股,按照现在价格最小买入额差不多也得8000U左右
别看现在到处都是讨论小龙虾的,真正用上的人还是少,我自己用Minimax的MaxClaw体感很不错,20美金一周不到烧完了,打算升级到69美金/Month 那个档,智谱则是昨天发布了“龙虾专用脑” - 全球首个专为龙虾场景深度优化的通用大模型GLM-5-Turbo。在这个未来中国从“劳动对外输出”转型“Token对外输出”的大背景下,两个标的我都不想错过!
走我的链接,可以享受20%的交易返现哦
https://t.co/9tJJhjaN2y
感觉SBF被赦免的可能性不大,毕竟在美国那么重视金融和监管的一个国家,犯了那么严重的“大额挪用客户资产”这事儿,属于踩到了红线
不过关于SBF本人的能力和投资眼光,确实是佩服的五体投地,让我想到了“天才向左,疯子向右”,这无疑是一个天才与疯子的结合体
记不得是18年底还是19年初,FTX上线之前,我记得有个官方还不半官方的OTC+RFQ系统,可以提前买FTX代币FTT,才几毛钱。当时没看懂,就没买,后面一路看着他2年时间飙到了70多,翻了一两百倍……
除了无敌的眼光之外,圈子也确实很重要,SBF能投到Anthropic应该跟混在华尔街+硅谷的顶流圈子关系不小。印象很深的咱们圈类比就是Ethena,当时融资的时候一众亚洲VC都不知道,也没法参与。只有欧美几个核心圈的VC能接触到这个Deal+打钱。看的懂+有钱+能接触到+塞钱人家愿意收,四者缺一不可
还是期待下一个能给币圈带来新东西的“SBF”出现吧!
说个事儿来缓解一下大家的焦虑
前天龙虾局上,大家吃的开心,讨论的也开心。但你也多多少少能感觉得到,会有一丝焦虑。毕竟行业一没有之前的财富效应,二也没之前好玩儿了。这种对于行业整体的不确定性应该是大家焦虑感的主要来源
因为饭约在CBD,当天又热,所以我即没开车也没骑摩托,而是选择许久未坐的火车(类似于国内地铁,不是高铁)过去。回家的路上,我坐那看关注的AI公众号文章(各种养虾技巧和心得之类),无意间瞥见邻座小哥在那短视频刷的飞起
我忽然起了兴致,起身从我那节车厢往另外的车厢走,一路偷偷观察每个人拿着手机在干嘛。发现除了个别在聊WhatsApp或者微信的,几乎每个人都在刷短视频
到站下车后我忽然有了一丝释然,焦虑个毛线,即便AI未来会替代人类绝大多数工作,不也是先从这些天天刷短视频的人开始么?我们币圈人有着最大的好奇心,最强的学习能力,最快的执行力,就算未来Crypto再也不来像样的牛市,我们总能想办法活下去,而且大概率活的还不赖
你说嘞
最近因为打仗原油暴涨,身边有不少小伙伴有做多原油赚钱的,也有上车晚了被套的,毕竟暴涨暴跌就是一条新闻的事儿。所以如果不想要那么大的刺激和波动,长期更稳妥的方式是买入各类原油股股票。这不今天 @OndoFinance 直接把能源类的Trending tokenized energy stocks都贴出来给你了
而之所以用Ondo来买,原因也很简单,无论是从可选股票的数量,还是市场份额来说,Ondo都是遥遥领先
数量上Ondo 有202个资产,在一众Web3 RWA平台属于独一档的存在,Robinhood当然更多,但人家是Web2,咱们也用不了……市场份额Ondo更是占据了超过60%
安全性上各家背后大多是1:1真实股票背书,应该不太用担心,但底层发行机制还是很不一样
Ondo是零库存(zero-inventory)的实时铸造/赎回机制,通过Broker来按需1:1 backing,侧重“按需发行”,零库存避免持有成本;与预购再发行机制从流动性角度来看,还是不太一样。
如果你去类似Jupiter这样的聚合器去买代币化热门股,买个几千U或者一两万U的时候,感觉并不明显,各家滑点都很低。但当你要买的数量达到10几万甚至几十万U的时候,你就能明显感受到巨大的滑点差距。这也是实时铸造/赎回机制最大的优势所在
这或许也是为何贝莱德在Ondo Summit上发言,称Ondo的代币化模式称为“黄金标准” - “I think you guys have put out a gold standard type of tokenized price representation.”
与Crypto圈整体萎靡不振的下行趋势相反,代币化股票+大宗商品去年一年各自增长约20-40倍左右(各家平台统计略有差别),与预测市场一起形成这一轮绝对的“双龙头”赛道。Ondo目前无疑占绝了一个绝佳的身位。也感谢Ondo支持我对代币化股票的研究,希望这个赛道可以继续做大做强,让链上股票像BTC一样,触达到更多的用户


感谢大师兄 @BroLeon 的龙虾大餐!终于见到盘主 @thecryptoskanda 本人,没想到盘主好高!
边吃龙虾边聊龙虾,大家也都在摸索龙虾怎么赚钱+如何跟Crypto结合。在盘主的指导下,饭桌上当前的共识是 - 要么龙虾可以给币圈带来全新的资产形态,要么给币圈带来较新的资产发行方式。
至于什么信息提纯,投研分析,数字分身,替你炒币……那都是烧钱的,不挣钱
上次暴论的海力士的情绪顶蒙对了,今天再来个暴论 - Opinion我觉得短期情绪底了
因为这两天X上的时间线,我昨天 $OPN 帖子下面留言区,以及各个微信和TG群对Opinion有点一边倒的骂声跟讽刺,跟上次海力士当时一边倒的Bullish很像,只是反过来
所以虽然Dune上的数据没有什么起色,但我0.3又加了点,博一个情绪底顺便拉低点成本
除了情绪底之外另一个考量因素是今天看到的新闻,“KALSHI和POLYMARKET两家公司正分别寻求约200亿美元的估值”
如果把这俩看做双龙头,Opinion虽然数据跌的厉害,也好歹还是个龙二的位置。一个赛道固然有龙头的马太效应,但也很少出现龙头和龙二估值/FDV差距百倍级别这么大的Gap,配合情绪底,感觉是个值得博弈下的时间点
当然如果大饼继续带崩市场,就当我啥都没说🤡
本来Opinion只空投3%,让我感觉是想高控盘,4亿多的市值应该有向上的空间,毕竟龙头Polymarket是百亿级别估值,印象很深1月Opinion交易量跟Poly几乎不相上下,虽说很多是对冲和刷量
没想到FDV还能一路跌到3亿多,着实有点吃惊,被套之后就去Dune看了下数据
可以看到11月到1月这三个月橙色(Opinion)与蓝色(polymarket)几乎不相上下,进入2月之后橙色明显减弱,进入三月份(Opition发币),就变成一个数量级的差距 (350M vs 25M)
用户数量上的差距就更大了,1月份还是七八万 VS 两三万这么个差距,进入三月份之后变成10几万 VS 两三千这么个Level
看来抛开空投刷量或者对冲,亚洲用户对预测市场的习惯还是远不如Meme,不过作为当前最能打的亚洲预测市场,3亿多的FDV+筹码低流通似乎性价比也还OK?
$OPN 深套救!


假如 - 我是说假如,你的龙虾可以去一个预测市场开盘子赚钱,你觉得这事儿,能成不?
今天看到OpenClaw 250K+的Github星星,4周冲上历史第一,算是“前无古人”。
但一方面是炸裂的热度与30-5000不等的“上门安装龙虾乱象”。另一方面,基本上身边养虾的朋友(包括我自己),虾还暂时都是个花钱烧Token的“玩具”,最多当提效工具。问了一圈,基本上没有拿虾赚到钱的,赚钱都是开课和帮人安装的
记得前几天我发过一个Tweet
今天看到 PredictFun收购整合了Probable,加上Opinion即将来临的TGE,感觉这算是PM1.0时代 - 即以“中心化运营、特定事件驱动”为特征的CLOB预测市场彻底成熟的里程碑事件。Polymarket,Kalshi,Opinion,PredictFun,两巨头两新人,进入拼资源整合阶段
PM2.0时代,应该会是一个预测市场的类"https://t.co/o7RKLL7EQi 时刻",也并非1.0的进化,而是错位竞争,主打长尾市场+“开盘权”的平民化。正如我之前所写,在AI做市商成熟之前,当前长尾的最优解只能是Bonding Curve。上周42正式上线,这周我上面说的另一个在看的预测市场 - @prollyintern 也要上线开始搞事情了 - 主打一个“万物皆可资产化,万物皆可博弈。”
其实我理想中的长尾预测市场应该是直接Build在X里面的,发帖时候直接质押资产或者开预测,直接X上操作,有点像A16Z去年底说的那个Staked media。但显然至少近两年不太可能看到X有这个动作。Prolly做了一个最类似的形态 - 发帖即开预测市场,算是极其Match我这个思路。
当然除了在X上发帖呼叫Agent创建,也可以在Prolly平台上直接创建
当前主要还是面向人类玩家,问了下团队。估计再有一周左右,就可以接入大家各自的龙虾Agent,让Agent自己开盘+自己去Bet,你的龙虾终于有地儿挣钱了! 团队之后还计划推出面向个人的Superclaw节点,类似于MiniMax的MaxClaw“一键生成龙虾”(我的本地虾已经搬去MaxClaw了),方便那些不想自己折腾龙虾安装的玩家
42与Prolly的两位founder我在过去几个月都有过不止一次的深聊,真心觉得长尾预测市场PMF如果成立的话,就该是这两个产品类似的形态。后面期待42的Permissionless市场创建与Prolly的“龙虾版https://t.co/c44EUlNZiu”。预测市场也算是除了养虾之外,为数不多让人觉得“好玩”的赛道了



今儿看了Dune这篇有个点还是很让我惊讶的
“By token, USDC dominated with $8.3T — nearly 5x USDT's $1.7T — despite being 2.7x smaller in supply.”
在转账额上,USDC是USDT的5倍 - 作为一个比USDT规模小2.7倍的稳定币
换句话说,现在USDC 更像“工作中的钱”,偏交易型稳定币;USDT 更像“存在钱包里的钱”,偏储值型稳定币
忽然让我想到费雪公式 MV = PT。即使M更小,只要V足够高,就能支撑更大的交易总量T
Circle最近股价飙涨,感觉除了财报的数据超出预期,这个“夸张”的USDC的转账额/流通速度,可能也是一个市场非常买单的点🤔
忽然意识到这个套利有可能不成立,发出来跟大家探讨下, @Leozayaat 也可以纠正,免得大家被我带坑里去
原因是我观察到今天42上面 Polymarket No Token Launch这个池子从昨天我发tweet的1000多U已经涨到4000U,赔率也降到了1:10
Bonding Curve后来者会比先来者付出更高的价格,但同样,也会在同一个池子里占据更大的份额
我们假设过几个月,Polymarket暗示年底之前不一定能发币,这时候Opinion上面63%的概率首先会跌倒比如30%,然后42上面部分其他猜5B,10B,20B的池子持有者会卖出,更多资金跑到“No Token Launch”这个池子,从现在的4000U冲到了2万U,而其他池子相应的减少资金2-3万U
这种情况下,昨天你冲的500U,之前占据池子(当时池子应该是1500U左右)的百分比是25左右(500/2000),在20000U的时候,占比可能就跌倒10%甚至更低了(500U估计可以立刻沿着曲线卖出成2000U左右?不确定公式)
这种情况下,如果42和Opinion同时卖出,42挣1500U,Opinion上5000U腰斩,可能最后还亏1000U
如果不卖,等到年底,一看真的没发币,那情况似乎也不是很乐观,首先Opinion肯定是-5000,但42这边因为No Token Launch池子变大很多,相应其他池子TVL减少,所以你那500U本质来讲无法维持你进入时候的1:18的赔率了,届时可能500U结算下来,只有4000-5000U?
说白了就是后进池的人花了更多的钱,担了更大的风险,也占据了更大的份额,你因此“赔付股份权益”被稀释,无法保证你买入时的赔率。但好处是,你可以提前浇给后来者,拿钱走人 - 怎么这么像一级市场投资?天使 -> 种子>A轮>B轮 - >OTC - >IPO/TGE……上一轮的投资人可以不等TGE提前低倍数退出
所以哪怕单纯从套利角度看,这个池子应该也是个上上下下的动态博弈过程,但我昨天那个静态的长达一年的套利空间和结果,估计不成立。
@Leozayaat 怎么看?
恭喜 @42space 上线!
现在有了Polymarket,Opinion,再加上42,就有一些更好玩的套利之类的出现了,尤其42还是个Bonding Curve不是CLOB
比如这个Opinion上面和42有的一个重叠市场,仔细看下就能找到一个套利空间,当然可容纳的资金量不大,应该也就几千U,且资金还得锁在那1年
这个市场就是Polymarket发币的FDV,42里面有个单独的选项是不发币(26年底之前),现在赔率还有1:25,当然因为资金池很小,你扔个500U进去沿着Bonding Curve跑,赔率就跌倒1:18倍,也就是说500U未来可能变9000U(如果今年真没发币)
@opinionlabsxyz 那边则是一个单独的市场,单纯押Polymarket什么时候发币
26年底发币的概率只有63%(也就相当于1:1.59的赔率),池子接近1000万U
那这时候你只要42上买个500U的不发币,同时Opinion上买个几千U的26年底发币,比如买个5000U
现在如果26年底真的没发币,你的42 500U变9000U,净赚8500U,Opinion那边亏5000U,整体收入3500U
如果26年底发币了,42的500U归零,Opinion那边5000U变7900U,整体收入2400U
怎么都不亏,就是得等一年:)


其实俩人说的都对
作为17年入圈的老韭菜,我记得很清楚DragonFly成立之初确实没有Haseeb,当时基本上大家也都只认识冯波。但对与这只基金印象不深
但近几年DragonFly从普普通通到一骑绝尘杀入前三,明显是Haseeb领导的,基金中兴与发扬光大归功于他完全没毛病,这篇文也确实该由他来写
说个暴露年龄的事儿,这有点像当年《魔兽争霸》的世界大赛,Spirit_Moon凭借吹风流统治全世界兽人长达一年之久,连Orc王者Grubby都被虐成SB。很多人以为吹风流是Moon首创,但老玩家都知道是中国暗夜选手Magic Yang最早用出来的(Magic Yang也是我最喜欢的电竞解说)。Moon是将其改良+一统天下的那个人
类似的例子举不胜举,比如电灯也不是爱迪生发明的,他是改良+第一个商业化的人,但历史最终记住的,一定是这些名字
📢Hong Kong’s New Crypto Landscape: Who Is Building the New Financial Infrastructure?
$HSK Listing on HashKey Exchange · Special AMA
Join us with:
🎤 @MetaEraCN , Host
⭐️ @serena_hsk, Head of @HSKChain
⭐️ @0xDemiGod_HSK, Chief Analyst of @HashKeyGroup
⭐️ @rtan_xag, CEO of
这两个月一方面是科技股与贵金属节节攀高,一方面是币圈原生资产跌倒止不住,连大饼都萎靡不振。所以从Cex到Dex,大家纷纷上线各类股票和大宗的交易标的 - 既然原生资产暂时无人买单,上点有人买单的东西让大家先玩着
所以一方面很欣喜的看到身边越来越多小伙伴开始买代币化股票,另一方面头疼的是在做了那么多科普之后,依旧时不时有人来问我,Ondo的股票哪里买?Uniswap上没看到啊?Pancake上怎么搜……
这不禁让我想到营销学里面的漏斗理论 - 用户每需要多一个步骤,转化率就会跌掉二三十个点
虽然在我们Degen或是老韭菜眼里,在ETH主网用1inch或者BNB Chain上用PancakeSwap买Ondo的代币化股票跟去菜市场买菜难度差不多,但在一个刚入行的新人眼里,这事儿摩擦的确还是不小的
首先你得有个自托管钱包,然后从Cex转钱出来,还得确保你那条链上有Gas,再学会使用Dex,期间各种签名确认……每一步看着没啥,叠加起来对新人友好度就差很多了
最近这1年我发现我用Binance Wallet越来越多,很大一个原因就是 - 钱包在Bianance APP里直接集成,特省事儿。而更重要的是,在几条主流链上可以直接用你Binance里的交易所余额,省了往外提款这个费时费劲的步骤!
所以步骤哪怕是少一步,都能多转化很多的用户
现在 @OndoFinance 的代币化股票直接通过Binance Alpha上线,讲真就是王炸!上面那四五步直接缩短成一步 - 打开Binance,找到Alpha页面,看好的股票直接买!不用提款,不用签名,甚至不需要知道钱包,Gas,Dex这些概念
从Dune Analytic与Token terminal的数据都不难看出,原本的Dex时代,Ondo就占据了代币化股票的半壁江山(ETH + BSC占比超过50%)
现在跟Binance的合作,直接上线Alpha,把交易体验和步骤优化到极致,很期待未来6-12个月,Ondo的市场份额会有怎样的提升
另外非常值得一提的是,这次的强强联合,也是Binance重返股票市场的一个重磅信号。从此代币化美股和ETF在全球最大的交易所,将直接面向数亿用户开放,且7x24小时不间断交易,目前已有10支股票在 Binance Alpha 上线,以后大家再也不用来找我问去哪买了!


我个人认为未来预测市场可能会有三种流动性存在的方式
1. CLOB - Polymarket/Kalshi - 玩家对手盘主要是做市商 - 适合大市场
2. Bonding Curve - 42,还有另外一个我在看的预测市场 - 玩家对手盘是曲线上的其他玩家 - 适合本地化+长尾市场
3. HLP+AI - 不确定有没有项目这么做,资金来源可以是类似Hyperliquid的HLP模式,然后做市商(AI)每次在新开一个市场之后自动判断这个事件的可能性有多少,初始流动池应该分配多少百分比的资金,形式既可以是Polymarket之前用的LMSR AMM,也可以是CLOB - 理论上大市场和长尾都可以这么干,但明显无真人做市的长尾更适合
这种情况下玩家对手盘是AI做市商,与人类做市商无视概率只做价差套利不同,AI做市商还做“AI判断与人类概率判断差距”的交易套利 - 当然,这个大前提是LLM对于多数市场的判断好过人类,才能保证“HLP”可以稳赚
解决对手盘这事儿,最早SNX的统一流动池+所有玩家PK胜率的利维坦模式,以及后来Overlay参考BAS搞得Rebase模式也都是“自动找对手盘”的思路,不过现在应该用的项目很少了
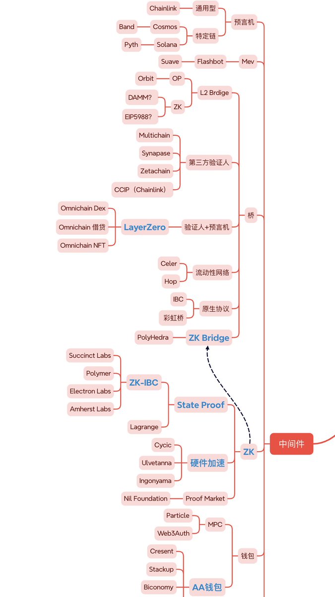
记得23年初加入ABCDE不久,我就做了一个当时Crypto赛道划分的思维导图,在团队内部分享。当时那个图越做越大,到最后我自己都惊讶 - 这怎么研究的完?!
截个当时导图的一小部分放上来,大家感受下
记得当时跟其他VC聊,大家也都是表示赛道多到一个人根本看不完,技术或者认知上也很难全都掌握,跟17-18年那会只看公链+各种奇葩应用(打车链,英雄链,太空链,政务链……)的简单模式有着天壤之别
那真是一个美好的时代
现在兜兜转转几年过去,我们似乎又回到了“简单模式”
过去一段时间我个人聊过的,活跃的,或者说仅有的能凝聚圈内所剩无几共识的,就只有预测市场,RWA(含稳定币),Perp这仨赛道了
当然,AI或许也算,但似乎大家聊的都是Web2的AI,无论是大火特火的龙虾,还是今天那篇刷屏的《THE 2028 GLOBAL INTELLIGENCE CRISIS》
希望Web3+AI未来可以成为第四个能凝聚共识的赛道吧,对于经历过那个辉煌年代与坚信Crypto的人来说,赛道总是多多益善

这一轮Move双子星Aptos与Sui,明显Aptos是表现更差,更不受市场待见的那个
明明上线之前声势更旺,但是因为“不会玩”,导致币价,FDV与生态被Sui后来者居上,甩到了后面
但是 - by saying that,如果你认为6万左右是底部附近,今年会有反弹的话,那么Aptos,包括Aptos生态的赔率可能大过Sui
一个1B的FDV,一个还有10B,但10B的TVL只有1B TVL的两倍
上次我说过Aptos官方有意识到这个问题,所以开始生态扶持+官方技术支持 @DecibelTrade, 走Perp + Spot + 机构级综合交易平台路线
最近看到Decibel跟Bridge(就是被Stripe收购的那个Bridge)合作发行自己的稳定币USDCBL,还是有点意思,可以预见将来可能会有更多链/DAPP走这条路
目标不难理解 - 就是截胡Tether/Circle在USDT/USDC的国债收益,把更多经济价值保留在协议内部,跟用户一起分。安全性上背靠Bridge,以及Bridge背后的BlackRock与Fidelity,没什么需要担心的
用户体验同样不变,你的USDC存进去之后,会签署一笔链上交易,资金自动转换为 USDCBL,无论是做交易还是做担保金开单,体验跟USDC并无二致。做保证金的同时,还能同步RWA生息,对冲资费,降低损耗
这也不是圈内第一次做这种尝试,最早应该是Blast搞得LST/LRT存款,虽然最后Blast这条链没搞起来,但是圈内忽然意识到,原来“生息资产”这个东西,是可以在Layer2甚至DAPP里面使用的,自己的收益还一分不少。记得当时有不少链和DAPP都跟风了Blast的LST/LRT存款
第二次比较大的类似事件应该是去年Hyperliquid搞的稳定币竞标,当时引发了圈内甚至圈外的不少讨论,一开始没有太多人看好的Native Market最后让人大跌眼镜,成功拿下发行权。USDH跟Decibel的USDCBL基本目标完全一致,都是要把这部分稳定币收益留在生态内部。如果没记错的话,USDH的发行方,或者说Native Market的发行合作伙伴,也是Bridge,跟USDCBL一样
现在主网上线前的Pre-Deposit正在进行中,还有2天结束,看了下已经接近60M的量,感觉这是个稳定币一鱼三吃的机会,年化可能会超出不少人的预料
1. 存钱拿积分,这个积分将来代币空投的时候肯定会换成代币,相当于撸空投
2. DLP等价于Hyperliquid的HLP,经常玩Perp的小伙伴肯定不陌生。当前头部几家的Vault LP,年化基本上都是几个点到几十个点之间震荡,看了下上个月Hyperliquid HLP的APR是40%,edgeX的ELP是58%,DLP未来几个月的收益也可以期待下
3. 稳定币的RWA收益,大概率是在1-4%之间的一个年化,从Circle那边截胡出来的国债/T-Bill收益,协议跟用户分享,至于分多少目前还不清楚
所以手里有闲置U的小伙伴可以考虑下这种一鱼三吃,当然,非投资建议,还是得DYOR

开空投了 @openmind_agi ,大家记得自己常用地址都去查一查,万一有鸡腿呢
如果有鸡腿,大概率还是个大鸡腿,毕竟Coinbase也上了。虽然CB流动性和流量没法跟Binance比,但相当于对于机器人新赛道龙头的认可+合规背书
CB+春晚双Buff加持,希望$ROBO TGE能支棱起来! (此处小熊烧香图)

最近Anthropic大招迭出,先是OPUS4.6,然后Sonnet4.6,ARR增量反超OpenAI,算力三年有望追平OpenAI……尤其是身边玩小龙虾的都表示,OPUS虽然贵,但是确实是最好用的Agent“大脑”
于是萌生了利用Web3渠道去买点Anthropic股权的想法,但是目前来看还是很难
Hyperliquid上面这上下插针的K线,基本上两倍杠杆都很危险,且一天只有1万美金的成交量……
@JarsyInc 上面现货的价格不算美丽,已经过万亿,且一买一卖差价有点大,同样下不去手
唯一相对靠谱的途径可能只有Jarsy的Pre-Sale预售?相当于集资去找Broker买新的股权份额。但这个一是资金时间成本比较长,通常得两三个月。二是成不成功两说,买不到也是有可能的
过段时间看盘主 @thecryptoskanda 的 @Hertzflow_xyz 上能不能有更好的解决方案或者流动性


前段时间参与了一下AnomaPay的Beta测试,没想到今儿还收到一个红包!
基于隐私转账的红包,这可还行?以后Agent Economy时代,这东西会不会被Agent重视起来?虽然V神天天喊隐私,但政治正确>用户刚需,感觉人类,至少C端对于隐私的需求始终不高,B端倒是逐步走向刚需。但未来的Agent时代,这东西也许就是必不可少的基建
红包收的也很丝滑,几秒到账+几秒WithDraw,感谢 @anoma


昨儿刚说完,投资看春晚 -
“
谁第一次上镜,行业肯定是新生期
多年连续上镜的,是高速发展期
连续上镜好多年忽然不上镜了,行业没落了,夕阳了……
”
今儿就发现这届春晚利好 @openmind_agi 啊,三个机器人合作伙伴 - 宇树今年第二次上镜,蔡明机器人的松延动力,还有跳舞的魔法原子应该都是第一次,机器人毫无疑问新生期赛道
Web3这边机器人能投的似乎也没啥知名标的,除了Openmind,可能也就Virtual和Peaq沾点边?
希望借助春晚这波势头,Openmind过段时间TGE不要破发打新的400M😑,这要是放在去年春节TGE,怎么也得1-2B起估计
PS - 老外那边这两天对宇树的机器人武术表示了非常多的“震惊”与“不信任”,很多X上的留言说这是AI做的视频……我TM也是服,10多亿华人都看的春晚,这东西考证起来有那么难么?!
澳洲的除夕夜并没有国内的气氛,一切如常,小孩该上学上学,大人该上班上班。不过还是要祝大家新年快乐,阖家幸福~
同时感谢 @SurfAI 与@Mercy_okx 的新年礼物!
不过最想祝福的还是行业吧,感觉加密进入从市梦率到市盈率的过渡阶段。一方面整个市场都在喊看营收,看用户,看PMF……但也遭到很多人的质疑 -看市盈率来玩什么币,去隔壁美股不香么?也确实很多人离开,去了那儿
另一方面,传统的市梦率从用户到机构都不再买单, @ChaseWang 的那期访谈几乎揭下了市梦率时代“皇帝的新衣”,作为同样2年看了1000+项目的人来说,很有共鸣
所以真心希望新的一年,要么更多项目方像Hyperliquid和Polymarket一样,快速找到PMF,找到用户,赚到钱,赋能代币,我们往美股方向继续演进。
要么币圈能找到新的造梦的赛道,我们保留一些之前美好的市梦率+财富效应。
亦或者,会有一些新的惊喜出现?毕竟,币圈一直是一个能创造奇迹与神话的地方!




这个事儿我也想过,“愿意支付溢价的人” 即买保险/想对冲一件事情的人我相信其实有很多,但流动性的提供是个最大的问题
一个可能得解是AI的介入,类似上次A16Z说的LLM来当预言机判定,LLM还可以评估每个想要“开池子”对冲某件事的人,然后自我判断出一个赔率/保险费 + 可以Allocate的资金量,在哪怕其他人都没有兴趣参与的情况下,充当用户对手盘。在预言机之外还充当做市商的角色
资金来源可以是一个类似Hyplerliquid的HLP风格,如果AI能力足够,理论上这东西是可以变成一个Yield的池子,相当于一个基于预测市场的保险公司模型。
话说有人知道闪电HSL有在X上开号么?今天在微信公众号看到他的新文《AI的尽头不是效率:Vibe Coding一年,我用11个失败的软件与平庸和解》,颇有共鸣,想着转发评论一波来着,结果发现X上根本找不到他











































