推文
本文为机器翻译 展示原文
今年我赢得了 $SOL + 四重兑换币,但我很遗憾错过了 $HYPE $VIRTUAL $KAITO =>绿色三人组😁
好吧,如果我失去了这个胶水,我会用另一个胶水再做一次,但我仍然可以玩我的资本💪
不得不说 @vultisig 这波热度也太持久了!昨天刷了一天推特,时间线基本都被它占满了,存在感真的强,我也是运气好进前一百了,希望有福报!
项目具体信息大家在推特上搜搜就能找到,不用花太多时间深挖,跟着大部队的节奏走就好,省事又高效
下面分享几个刚看到的信息,也是大家比较关心的点,建议多留意下:
1)必须做的关键操作(别踩坑!)
一定要先下载钱包,绑定好地址,再链接推特去 yapper。顺序别搞反了,不然之前的努力可能就白费了,这点特别重要!
2.)白名单 $VULT 地址查询
目前白名单地址已经能查了,链接在这里:https://t.co/LIVLzJ29is不过要提醒下,现在显示的是之前社区合作或早期参与的地址,咱们这次通过 yapper 参与的地址还没录入,得等活动结束后才会更新进去,不用着急查不到自己的
3.)Kaito @KaitoAI 活动时间节点(放心冲!)
Kaito 活动结束时间:27 号下午 4 点
打新开始时间:27 号晚上 8 点
活动会在打新开始前几个小时进行快照,时间上完全来得及,大家不用慌,按节奏参与就好。
4)排行榜更新频率
从项目实习生那边了解到,排行榜差不多 1 小时更新一次
建议大家多留意实时排名,别错过关键变动,避免遗憾,还剩最后几个小时了,大家加油吧!#Vultisig

光让大家知道这个项目能赚钱,也想让大家了解一下这个是一个什么项目!
我把它称作你奶奶也会能用的量子安全自托管钱包
项目介绍:
Vultisig @vultisig 是一个 无种子(Seedless)MPC 自托管钱包,由 THORChain 创始人 @jpthor(JP Thor)领导开发,目标是让普通人也能安全、简单地掌控加密资产,无需记住种子词或担心量子计算机破解。
Vultisig 的核心理念就是核心理念:“No Seed, No Problem”。
传统助记词钱包与 Vultisig 的对比
从操作流程繁琐度:
大家在刚进入币圈的时候,是不是和我一样觉得钱包非常的麻烦,还要备份助记词啊,这这那那的老麻烦了
而 Vultisig 无需种子词,用 MPC(多方计算)拆分私钥,可以让大家省去很多步骤
Vultisig 使用到的技术:
MPC(Multi-Party Computation):私钥永不完整存在于任何单一设备。
2-of-2 或 2-of-3 阈值签名:你有 2 台设备(如手机 + 电脑)→ 需两者共同签名才能转账。
或 3 台设备 → 任意 2 台即可恢复。
无单点故障:即使 1 台设备丢失/被盗,资产仍安全。
从安全性来说:
传统的助记词钱包只要你的助记词泄露了,那么你的钱包就会遭受损失
而 Vultisig 也完美的解决了这一个问题,不存在助记词泄露的风险,使用多钱管理钱包,即使你的其中一台设备丢了,你的资产仍然是安全的
从多链操作繁琐度来说:
传统的钱包多链操作很繁琐,而 Vultisig 可以一键多链资产管理(BTC、ETH、THORChain 等).
一句话总结就是:
Vultisig = 你爷爷奶奶也能用的量子安全自托管钱包
简单且安全
@vultisig @KaitoAI #KAITO @RiverdotInc @River4fun

看了下今天全是在卷@vultisig 的,都希望上榜搞个白吃肉
这波与@KaitoAI 进行合作,也算是把热度拉到最高峰了
#kaito 前300 获得白名单和质押 $KAITO 持币者的50个白名单
有人问为啥榜单都是老外,因为与@KaitoAI 的合作出来之前中文区没人发过
而且创始人@jpthor 前面做过的几个项目,都是超高倍数
幸好早期就合作在建设了,社区OG白单算稳了
大家都喜欢嘴撸时间短,上线快,利润高,项目好的项目,必须得冲啊
其实中间有两次说要上线,结果都延迟了,也算是好饭不怕晚,终于等来了
#vultisig @jpthor @vultisig @KaitoAI $VULT
如果我说 Vultisig @vultisig 白名单买得早能赚上万刀你卷不卷?
都来卷 Vultisig 的白名单吧
Vultisig 排行榜奖励:
前 5 名:$1,200
前 10 名:$750
前 15 名:$450
前 30 名:$300
前 300 名:白名单名额(另有 50 个给 $KAITO 质押者)
钱其实不是关键,白名单更值钱
怎么卷?
1️⃣进入官方 Yap 网站 :https://t.co/S6iDfqDX7H
2️⃣链接钱包
3️⃣链接推特
4️⃣发推
小账户我觉得也有机会,他们发一篇你就发五篇,说不定能卷过他们,保持喋喋不休,我打算写一晚上
@jpthor

刚刚吃完饭去公园狠狠走了五千步,走完上工,写一下近日撸况12🦖
1、 @vultisig 白单爆火,剩一天时间肝WL,冲
2、 @playAInetwork 嘴撸空投可以查了
3、@ArchNtwrk @useTria @KAIO_xyz @Talus_Labs 准备开撸
4、@RiverdotInc 第三季要参与
5、@SentientAGI @irys_xyz @AlloraNetwork @cysic_xyz 都很卷,需要加快更新力度
6、@Novastro_xyz @billions_ntwk 不知道什么时候快照
7、@multiplifi 有质押 $Kaito 的工友可以撸一下水晶
8、@brevis_zk @GoKiteAI 两大天王必撸
9、@monad 据说明天可以查询了,@LumiterraGame 仍未公布Tge信息
10、@MavrykNetwork 第二季和@Infinit_Labs 第三季时间还很充足,不急着肝
11、@arbitrum @0xPolygon 我愿称之为肝王之王,中文区没几个人上榜,心酸😭
好了,我还是再躺下吧,晚上再起来写作业,嗷嗷嗷嗷嗷🐸


史上最快的嘴撸项目@vultisig——四天冲刺就可获得USDC和高价值白单,一看我竟然竟然上榜了?你行动了吗?
你们敢信吗?目前人人都在冲刺的项目,仅剩最后一天!
还没搞懂怎么参与吗?一文详细带大家深入了解
先说大家最感兴趣的奖励吧:
USDC奖励分配:前 5 名能拿 1200 美元,前 10 名 750 美元,前 15 名 450 美元,前 30 名 300 美元
就算没冲进前 30,只要进前 300 也能拿到白名单资格,还有50个白名单给 $KAITO 质押者,门槛不算太高
详细排名查询:https://t.co/xfazNHIB8z,大家可以通过这个链接查看自己是否进入前300名
重点记好这几个时间节点,别错过了:
10 月 27 日中午 12 点(UTC):
是白名单 $VULT 第一阶段,有 1000 美元 USDC 额度,初始 FDV 才 300 万美元
10 月 27 日下午 1 点(UTC):是第二阶段,最高能拿 1 万美元 USDC 额度,起步估值还是 300 万
10 月 28 日中午 12 点(UTC):就会在 Kraken 上线 + 公开发售了
这次入场成本真的挺划算,之前 Vultisig @vultisig的融资估值都到 7000 万 - 1 亿美元了
现在 300 万美元的初始 FDV,不管是走白名单还是公开购买,都是低成本进生态的好机会
官方这么定估值,也是想让更多人参与,不向单一机构倾斜额度,分配更公平
大家想冲排名的赶紧去互动冲榜,毕竟是上线前的最后入场机会,尽力而为就行!@KaitoAI

最近 @vultisig 这个项目在 Kaito 社区里热度很高,感觉是个不能错过的机会,给大家梳理一下重点
简单说,#Vultisig 是个野心很大的安全钱包,想一次性解决跨链、私钥丢失、多签和防钓鱼所有痛点
像是把 Trust Wallet、Safe 和 MPC 技术揉在了一起,算是个新物种
但除了技术,大家更关心的是赚钱效应
白单的估值是 300万 FDV,而早期投资人的进场价是 7000万 FDV,中间有整整 23 倍的差距!这套利空间,不冲感觉都对不起自己
现在正好赶上 Kaito 合作,白单直接给排行榜前 300 的 Yapper 发,还有 USDC 现金奖励:
* Top 5: $1200
* Top 10: $750
* Top 15: $450
* Top 30: $300
* 前 300 名,保证有白单!
打新时间线很紧凑:
⏰10/27 晚 8 点 (UTC+8):
第一阶段,最多能打 1000U
之后会开第二阶段,额度提高到 9000U
⏰10/28 晚:正式开盘
传闻 10/29 还有惊喜,而且 @krakenfx 已经确定会上架
更佛心的是,白单名额还多了 350 个
300 个给榜上玩家,另外 50 个给前排的 $KAITO 持有人
这意味着不是只有大户能玩,普通人也有机会
说实话,现在这种节奏快、信息透明、赚钱概率又高的打新项目真的不多了
短、平、快,机会就在眼前
⚠️ 重要提醒:
记得去登记候补名单,以防万一:https://t.co/5nGdZTq2QF
#KaitoYap @KaitoAI #Yap $VULT
被按头参与的项目——@vultisig 1000U 起步保底收益的白名单!
重点提醒:活动截止到 10 月 27 日 12:00(UTC),倒计时1天多
参与原因:因为潜在收益太大,项目融资估值是 $70M,而这轮认购 FDV 只有 $3M,这中间可是 20 倍的空间。
这次 Vultisig 还联合了@KaitoAI前 30 名不仅能拿到白名单,还有 USD 奖励,这个项目方挺大气的!
参与方式:
1️⃣ 打开活动官网:https://t.co/XuR3hYavSs
2️⃣ 下载官方 Vultisig 钱包
3️⃣ 绑定 X 账号,开始 Yap
其实@vultisig 是个去中心化多链钱包,有点像 Safe 和 Rabby 的结合版,主打安全和隐私。融资信息在 PitchBook 上能查到,机构背景不错,入场估值约 7000 万 FDV。整体风格偏实干,产品落地比宣传快。
钱包支持 30+ 主流公链、无私钥设计、防钓鱼安全架构,交互体验接近 MetaMask。重点是——完全免费,用起来安全丝滑!
活动剩余时间不多想参与的抓紧了!

看到 @vultisig 正式登陆kaito 推出 Vultisig Mindshare Leaderboard @vultisig
而且居然只有三天,时间截止 UTC 时间 10.27 12点,也就是我们晚上八点。 #VultisigKaito
说奖励之前,先来看看 @vultisig 是什么?
它是一款 基于多方计算 (MPC) 技术的安全、多重认证钱包,用于管理数字资产。交易需要多个设备的批准。
Vultisig 通过多设备身份验证、对多种区块链的支持、轻松的恢复选项以及无种子短语或用户跟踪来提供增强的安全性。
Vultisig 安全地存储和管理数字资产。所有操作(例如发送或兑换)都需要设备对交易进行签名。而且 @vultisig 通过下一代加密库消除了传统密钥管理的风险。
了解完之后再来看奖励方案,如下
同时白名单扩容
由于需求异常火爆,官方将白名单名额扩大 350 个:
300 个名额留给排行榜表现前列的用户
50 个名额留给 $KAITO 持币者
为何扩容?
目标很简单:让更多人参与代币分配,确保代币持有者遍布广泛、健康的生态。
感兴趣的小伙伴们,注意⚠️关键时间节点
起始 FDV 仅 $3M ,我靠,我惊讶到了。牛逼啊
我也好奇为什么会以这么低启动?
主要 @vultisig 的目标很明确:让 Web3 更安全,让每个人都能参与 adoption(采纳)。
看的出来 官方的大理念:“用户越多,分配越好,大家长期都能赢”。
我个人在先下载了,如下图,体验开始。
就三天,短平快,小伙伴们可以仔细抓紧调研,理性看待,还有时间,如果确定就要冲起来。加油吧。
时间不多了。不到32个小时了。哈哈哈



Vultisig 搭 Kaito,上线 Mindshare 排行
全年多轮 Earn,活跃即赚,奖励含 $VULT / $USDC
白名单再扩 350 名:300 排行榜,50 给 $KAITO 质押
起步估值 3M FDV,对比历史 70–100M,性价比拉满
DEX 低估值 + 小额配售 → 分布更安全、更去中心
说人话就是:多发散、少垄断,人人有份
关键时间:10/27 白名单两阶段;10/28 Kraken+公募
我们只想让你在链上安全、同时玩得开心
@vultisig
Vultisig 的白名单打新快有三个细节:
1、白名单打新是按照 FDV 3 M 计算的,而官方披露机构轮融资的估值是$70 M - $100 M 之间,性价比非常高。
2、Vultisig 也会在 Kraken 开启公共轮次,海妖的含金量大家懂的,上一个打新 YB 的收益近 5 倍。
3、Vultisig 的背景实际上很强的,是由 THORChain 创始人团队开发的。
这个项目很多人应该不陌生,是一个上线 6 年的老牌项目了。
历史巅峰市值达到过 90 亿美金。
@vultisig 是该团队重点开发的新项目,而且上线 @KaitoAI 明显是要开始大展身手了。
上来就是 TGE 创作者活动,看得出团队很自信。
而且以公平公开的方式把额度分配给优秀的贡献者,这种方式就比较受大家喜欢。
3M 的估值相比私募轮 7000 万美元估值直接低 23 倍!
虽然 @vultisig 活动周期只有三天(现在不到 2 天了),但估计各大 KOL 要开始疯狂发力了。
Vultisig 开发的钱包产品会成为「下一代」自托管工具吗?就从 TGE 的表现开始。
晚上开单又撸了5000u美滋滋,昨天的亏损回来了,继续努力!!币安Alpha继续坚持刷
兄弟们,这波是真的热。
@Vultisig 要上线 $VULT 代币了——项目方亲自开讲,路线、节奏、机制全公开,
一句话总结就是:“公平开局、快速分发、全员抢位。”
咱先讲重点:
$VULT 上线在以太坊主网,总量 1 亿枚,初始 FDV(估值)才 $3M。
没锁仓、没花哨的拍卖机制,直接FCFS(先到先得)DEX发射。
每个钱包最多 1 万美金额度,还给白名单玩家安排了提前一小时的抢购窗口。
想上车的,记住节奏:
10月27日 12PM UTC:白名单玩家先冲,限额 $1000
1PM UTC:限额放开到 $10,000
28日 12PM UTC:正式对所有人开放,@kraken 同步上线
这不是那种“锁仓半年、拉盘等解锁”的代币结构。
Vultisig 一上来就玩“高流通 + 低估值”,
意思就是让流动性直接进社区,
不给资本慢慢砸盘的机会。
这波真敢玩。
那白名单怎么拿?
除了早期 OG 社区之外,
@KaitoAI 用户也有福利:
前 300 名活跃 Yapper + 50 名 $KAITO 质押用户,
都有机会获得 $VULT WL(白名单)。
这波合作其实挺关键的——
Kaito 负责社区动能,Vultisig 负责产品护城河,
一个造势、一个兜底,这才是 Web3 正确的“组合拳”。
咱再回到项目本身。
Vultisig 是我见过最接近“安全实用主义”的加密钱包。
不用助记词、不怕设备丢,
靠“多设备签名”防黑、防蠢、防丢失。
这不是概念,而是实打实能救人的东西。
你要真玩过冷钱包,就知道丢私钥那一刻的绝望。
Vultisig 直接把这种焦虑掐死在出生点。
他们发 $VULT ,更多是为了扩张生态和激励社区,
不是那种靠代币硬撑流量的玩法。
可以说——这波 $VULT 发射,是产品成熟后的“放权”行为。
它在说:“钱包属于用户,不属于团队。”
顺带一提,另一边 @OrderlyNetwork 最近也有动作。
他们的生态整合速度快得离谱,
不仅撮合层数据暴涨,还在试点多链流动性联动机制,
要做的就是“让不同链的交易流像高速公路一样互通”。
一句话:
Orderly 正在铺路,Vultisig 在造车。
一个负责效率,一个负责安全。
等到AI钱包普及、交易自动化落地时,
这俩项目可能会在一个生态闭环里相遇。
所以,如果你现在还在观望,
我给你一句忠告:
这波不是赌,是卡位。
高流通、低估值、公平抢购,
加上安全领域的刚需产品——
这种局面不多见。
准备好USDC和gas,
该设的滑点提前设好(10%-20%起步),
别等那会儿看别人截图上车。
顺便提一嘴 @River4fun 最近很火,重点关注一下。
#Vultisig #KaitoAI #OrderlyNetwork #Yapping #MadewithMoss @MossAI_Official #Starboard @Galxe #Goat #River #order
最近刷到 @Vultisig 跟 @KaitoAI 联动搞社区榜,
榜单刚开两天,前排全是那种肝神和老熟人。
我一看规则,节奏太对了——
短、快、直接,典型的“冲榜型活动”。
但咱老规矩,先不冲,先看懂项目。
---
Vultisig 是什么?一句话:
**一个不会因为你忘助记词就破产的钱包。**
以前大家都知道那种冷钱包套路:
12个单词抄在纸上、藏抽屉、怕丢怕忘。
但加密世界最魔幻的地方就是——
没人能偷你钱,除了你自己。
Vultisig 不玩这一套。
它直接把私钥“拆开藏”。
一份放手机、一份放平板、一份放电脑,
要转账的时候,这几个设备得“举手表决”才行。
就像保险箱要三把钥匙一起开,
谁拿走一把都没屁用。
这下好了——
手机丢了?没事。
电脑坏了?也不怕。
你得全丢才完。
这才叫“真正去中心化的安全感”。
---
再说这次合作。
@Vultisig 联手 @KaitoAI,
开了个「活跃 Yapper 榜」,
只要混进前300,就能拿 $VULT 白名单。
质押 $KAITO 的人还有额外 50 个名额。
听起来像活动,其实是“早鸟门票”。
$VULT 要上线了,这波白名单就是入场券。
不论你是冲榜玩家还是长期党,
这种“轻参与+快节奏”的活动最值,
不用拼爹、不用肝脚本,纯比谁动得快。
---
我更在意的是,Vultisig 不是那种蹭AI热度的项目,
它是真解决问题的:
“把人从自己手里救出来”,
让系统自动帮你防傻、防偷、防丢。
现在安全赛道内卷严重,
UI再好看都没意义,
最终拼的是“架构护不护得住人性弱点”。
Vultisig 在这点上,走在了前面。
---
总的来说,这波合作是信号也是机会。
信号是:安全钱包的新标准要变了。
机会是:榜单还没满,你就能提前卡位。
想冲榜的别磨叽,节奏真不等人。
顺便提一嘴 @River4fun 最近很火,重点关注一下。
#Vultisig #KaitoAI #Yapping #MadewithMoss @MossAI_Official #Starboard @Galxe #Goat #River #APT
就喜欢这种短平快又有实打实激励的项目!
@vultisig 正在搞 10 月 28 日 TGE 前的 ICO 白名单活动
活动只开 3 天,发 350 个名额,
还联合了 @KaitoAI,前 30 名不仅能拿到白名单,还有 USD 奖励:
前 5 名 $1200,
前 10 名 $750,
前 15 名 $450,
前 30 名 $300,
前 300 名都能进白名单,感觉这个前300稍微卷卷还是能拿到的!
另外还留了 50 个名额给 $KAITO 的顶级质押者。
白名单轮 FDV 仅 300 万美金,
打新时间在 10 月 27 日,Kraken 公售次日开启,FDV 预计会上浮。
这种低 FDV + 白名单的模式,就是那种卷到就是赚的机会。
说回项目本身@vultisig其实是个去中心化多链钱包,
定位有点像 Safe 和 Rabby 的结合版,主打安全与隐私。
之前在 PitchBook 上看到他们融资进度,机构背景还不错,
入场估值在 7000 万 FDV 左右。
整体风格偏实干型,产品做得比宣传更快。
这波活动短,但含金量高,有空去卷一卷,太想要这个白名单了😂

又一个短平快的打新机会 @vultisig !
活动仅持续 3 天,分发 350 个白名单。
而且是与 @KaitoAI 合作,通过创作者活动分发白单。
项目做的是 多链加密保险库 ,创始人背景不错,也是 THORChain 的创始人。
后者的项目代币 RUNE 已经上线币安、Bybit 等主流交易所,市值仍有3亿多美元。
冲这个背景也是值得参与的,分享下活动细节。
🔻🔻🔻
活动简介:
Vultisig 将在 10 月 27 日和 28 日进行 $VULT 社区公售活动,与 Kaito 合作,开启 Earn 计划,为前 300 名顶级 Yapper 提供 $USDC 奖励和白名单奖励。
活动时间:10.24-10.27 日
活动奖励:
前 5 名:$1,200
前 10 名:$750
前 15 名:$450
前 30 名:$300
前 300 名:白名单奖励
另外,还有 50 个名额分配给 $KAITO 顶级质押者。
打新时间:
白名单第一阶段:10 月 27 日 12:00(UTC):
每个白名单 1000 U 额度,FDV 按照$3M 起计算。
白名单第二阶段:10 月 27 日 13:00(UTC):
每个白名单 1000 U 额度,FDV 按照$3M 起计算。
Kraken + 公开轮次:10 月 28 日,12:00(UTC)
公售的 FDV 暂未公示,但猜测是要比白名单轮次高的。
Vultisig 这个打新模式挺创新,InfoFi 模式+低 FDV+白名单制度,分散投资避免单一用户获得大量额度,同时也让重要贡献者获得更多的收益。
🔻🔻🔻
Vultisig 的产品核心亮点:
※ 无种子短语设计:
基于 TSS 技术将私钥分割成多个设备份额,取消传统 12 或 24 字助记词的模式,优势是规避单点失效的风险。
※ 支持多设备授权:
支持 2-of-3、3-of-4 等灵活的多重签名配置。
※ 跨链兼容:
原生支持 UTXO、EVM、BFT 和 EdDSA 等多种主流签名算法。
※ 防钓鱼架构:
已嵌入多因子认证,有效抵御钓鱼攻击和恶意软件。
@vultisig 的产品创新不少,对比传统加密钱包优势不少,很适合大资金管理。再加上这次打新以低 FDV 启动,挺有吸引力的,感兴趣的可以关注。

终于有志同道合的人了,我在大半个月之前,也就是 @KaitoAI APY超过80%的时候,陆陆续续将70%的 sKaito 换成了PT,其中最高成交的APY甚至到了99%...
也就是说,那个时候同样有人买了YT...
所以说,Pendle 某种意义上也是个预测市场...
我们要预测未来新项目的TGE或发放生态空投的频率...
这个市场里的“大小周期”总是在不断循环的,高达100%的 YT-APY 代表了未来即使有生态空投,也无法分到大肉,因为这里涌入了太多跟风买YT的人...
所以这个时候就要学会做空情绪溢价,那么多人需要YT,我就去给他们提供YT(买入PT等于做空YT),帮助市场回归正常的价格区间,就会得到奖励!
至于我的奖励:
1. 因为PT = Underlying资产,也就是sKaito,所以我顺利回到了质押排行榜前30的位置(没有花钱或加仓),这使得后续 @trylimitless 的额度明显增加,仅仅塞进去5wu,就拿到了1000U的额度,关键我还是最后几天塞的...
2. @FalconStable 的NFT,直接送我白名单,只需要1000FF即可铸造...
3. 96天之后即可获得额外8800枚sKaito...
接下来的思路其实很简单,买入PT的时候APY平均在90%左右,现在已经跌到65%了,所以未来只需要等一次因为空投太少而集体FUD @KaitoAI 的事件,那么APY还会跌的更低,到时候我就有机会提前获得这批额外的sKaito...
然后由于大量散户卖出YT,所以和我抢肉吃的份额又会减少,于是3个月后,我又可以带着满额且更多的 Yield 资产继续吃所有项目的生态空投...
这套逻辑主打一个思路:
“想要从Kaito赚钱,就要主动FUD...”
同理,想要从Alpha或Boost上面拿到大毛,你就要想方设法让别人放弃刷积分...


距离第一次用@Surf_Copilot 已经快一个月了,基本这东西天天在用的节奏
前天分享的Moss我主要拿来归纳X关注博主的信息流和Alpha,Surf则是在任何圈内相关问题的交互上完全取代了GPT和Grok
拿昨天大火的APR来说,问了GPT和Surf同样的问题,答案你们自己看,都是简单回答,都没激活深度思考
问题如下(我当然知道APR是干啥的,只是为了节目效果) - “昨天上了Binance Alpha的Apriori这个项目,具体是干什么的,Founder背景和资源如何,据说它是Monad生态头部项目,你觉得2-3亿的FDV是高了还是低了啊”
GPT的回答 -
再看Surf的回答 - 中间还详细列出了各个轮次的投资机构和金额,截屏限制塞不下了
结果高下立判。对一个项目的更详细信息你用下那个 Deep Research就知道有多6,快赶上很多机构的初级分析师了。目前还有个Executor正在beta测试,后期可以一键实现交易和执行策略,这玩意我还没用,找机会体验下好用的话再来分享
据说Surf月活已然破万,最近还出了手机版(下周Pro用户可以使用,下下周所有用户都可以用)我自己注册了一个新号打算充值会员了(两个老号薅了一个月的羊毛,哈哈……),还没体验过的老铁可以用我的邀请链接,用完你真心回不去GPT(当然只限Crypto相关)
https://t.co/JpLRYOk5ff




这是从今年3月开始玩 @KaitoAI 以来获得的所有生态空投...
没办法计算总价值多少了,毕竟TGE价格无法确定,但可以确定的一点是:他们都变成了我继续质押 $Kaito 的资金来源...
所以我其实挺希望熊市来的,因为我知道,二级市场走的越差,一级和嘴撸市场就会走的越好...
这与“经济越差,骑手越多”的道理一样...
不断参与嘴撸 = 牺牲账号质量去接单送外卖...
而质押 Kaito = 买入饿了么与美团股份...
当骑手还是当股东?
你的选择...


从 币价来看 和声势来看 $RIVER 现在碾压 $KAITO
嘴撸的方法:
👇
进入
然后圈这两个账号
@RiverdotInc
@River4fun
👇加入这个tag
#rivers
今天一直没停,累积增加了12000多枚 $Kaito !
刚刚全部质押了...心里总算踏实了!
0.8、0.96、1.11,每个价位都进了点儿,资金来自之前 @KaitoAI 上面 @FalconStable 的生态空投。
之前买了不少PT后,其实我一直比较担心再出个什么大空投,还好没有...
因为我的 Yield 资产下降到了15000枚,如果有空投快照,大概率收益就会减半,所以感谢这次暴跌,均价1U接回来了不少货,再加上明年交割的接近7W枚PT,这个季度应该最终可以实现10w枚的目标!
没错,我是为了不充值就白嫖那个黄金徽章...哈哈哈~

0.8U 的 $Kaito ,我是真的一点都没有犹豫...
把钱包里的零散资金全部拿去抄底了,如果今天这波行情是大级别周线的反转点,那么等你发现市场赚不到钱时,还会回来撸毛的...
@Kaito 会是熊市里的金铲子!

『周会系列-Memecoin浪潮来临,不要过度游戏』
拖延症的我继续来补上我的周会系列,今天是来自节假日后的第一个会议的一些总结和最近参与全民BSC土狗的感受。
希望能抛砖引玉带来更多有质量的讨论和深度思考。欢迎各位精神股东积极留言互动!
❶Buildpad打新-按下暂停键
最新的一期Buildpad打新来了,项目信息和细节网上有很多就不再重复造轮子了。
我们工作室这期打算不参与了,并不是不看好MMT,而是主要以下几个理由让我们决定暂停一期来观察下。
第一,Buildpad官方这段时间反复强调买KYC会有风险
虽然我们也从内心觉得本金损失的可能性不高,毕竟官方有着更详细的数据比任何人都知道实际情况如何。但我们认为严查女巫的风险增加,有Coinlist的前车之鉴,按下暂停键也未必是错的。
第二,Meme短暂带走了二级市场的行情,加上这期的热度因为Falcon的财富效应导致前所未有的卷(需要存钱、交易,我们没有先发优势)KYC价格也涨了。赔率下降。这是最普通直接的视角。
最后一个原则:如果Buildpad是个持续提供财富效应的平台,根本不差这一次的参与机会,暂停下来看看数据再做决定未必是错的。
❷Bsc的Memecoin热潮-一天回撤了4万u的教训
节假日我算是躺平了几天,因为家里的事情需要处理,但是还是受到了这波狂热的Memecoin热潮影响,小小参与了下:
目前战绩是在公布Alpha当天买了8万u的 $Palu ,本来盈利接近4万u,结果利润回撤后被我各种乱买和“钻石手”导致现在只有2000-3000u的利润。
这个标题是来自于团队某人的想法,因为他是个打了8年“德州扑克”的爱好者,这个观点来自于他观察“德州扑克”中的很多初学者在遇到小概率事件或者所谓的“BAD BEAT”后,找各种所谓的大神分析是否做错了,实际上90%以上的牌谱分析都是因为你的后手不足,过度游戏了不属于自己的级别而去寻找的心理安慰。
我想了下那这不就是我失败的原因吗?还是老生常谈的“仓位管理”。作为不擅长Memecoin的新人,在各种情绪感染带动下参与进去,拿了比较重的仓位导致时时刻刻要盯着K线,尤其Memecoin这种高波动的标的。
所以我决定清了所有手里的土狗,拿出一个完全可以接受归零的仓位来迎接这场还没褪去的热潮。
❸Perp Dex刷积分-要更加努力参与,加大电量!
为期了不到一个月的Perp Dex热度,随着全民“币安人生”也逐渐冷却,全网都在刷屏的各类教程也逐渐看不见了。
在加入这个行业时间慢慢久了就会发现,任何的热点和注意力都会很快被替代,包括人(比如过气的我,哈哈)
我只能说两点:
第一,这样的机会节点才是属于真正撸毛人的机会。
第二,你看不见的地方有人在持续偷偷努力,很多工作室并没有停下。
接下来的目标还是跟之前一样,我们已经开始刷@grvt_io、@Backpack,继续等@StandX_Official的发布。理由就不再赘述啦,大家可以自行翻我之前写的内容。
❹Kaito创作者经济(嘴撸)-坚持写作的红利持续存在
先来说下上周@KaitoAI超募了200倍的@trylimitless打新情况:
我的号在有800分的Yap+持有1个卡皮巴拉NFT+质押了10000 $Kaito+1020积分Limitless的交互账号+第三天投入了20万U的所有加成基本拉满的情况下拿到了1792U的分配。
相比很多小伙伴可能确实要高了一些,但从结果上来看其实不如多铺低保号。鉴于这个额度分配如此,过度的分析其实没啥意义。
不过坚持写作做推特还是有利于我们普通散户的,工作室的小伙伴们从零开始坚持嘴撸的号也在1个半月内陆续拿到了110000 $Home 150个 $BGB 5400+ $IN 1000+ $Mira 的结果。
好了,今天就写到这里,下周见。各位精神股东有不同建议欢迎探讨。
SAG3实战手记:一个专业交易员的日常工具箱与Alpha机遇
最近我在日常交易流程里深度整合了 https://t.co/RPiY3V82tR 的专业工具。今天想通过几个实际场景,聊聊这个平台到底如何直接帮我捕捉市场动向、优化决策效率——而不仅仅是停留在数据分析层面。
情绪指标的实战威力
拿 $KAITO 来说吧,我习惯每天开盘前先扫一眼SAG3的情绪评分图表。10月初那会儿,它的情绪分数在价格拉升前几天就出现了明显拐点,从原本的中性区间稳步爬升到看涨区域。当时我注意到这个信号,结合平台“发现”页面对该代币的异动标记,果断在社群大规模讨论前调整了仓位。结果你们都知道了——随后几天 $KAITO 迎来接近200%的涨幅。这种情绪转变与价格波动的关联性在ETH、Aster等主流币种上也反复验证过。
更关键的是,SAG3的情绪数据不是孤立存在的。它的“价格分析”选项卡里整合了历史情绪分值和对应时间点的价格走势。你可以清晰看到情绪转向通常领先价格反应1-3天——这个时间窗口对交易员来说就是实实在在的Alpha机会。
盈亏模拟器的策略验证价值
发现潜在机会后,我通常会打开PNL模拟器来测试不同入场点和仓位管理方案。上周操作MNT就是个典型例子:当时发现页面的“热门关注”板块将其列为当日Top Pick,而模拟器帮我验证了分批建仓策略在历史回测中的胜率超过72%。这种策略预演让我在实盘操作时更有底气——结果MNT在接下来48小时确实走出了超过80%的独立行情。
日常高效决策的流程再造
现在我的早间流程基本固定:边喝咖啡边浏览SAG3的发现页面。这个界面设计得很聪明——它不只简单列出涨跌幅榜,而是通过“大众关注”、“异动监测”、“情绪突变”多个维度帮你快速扫描值得关注的标的。有点像把专业投研团队的晨会简报直接装进了手机。
特别是对于同时管理多个账户的操盘手来说,这种效率提升是肉眼可见的。过去需要交叉比对五六個数据源才能完成的盘前分析,现在基本上五分钟内就能搞定初步筛查。
移动场景下的体验优化
我特别欣赏SAG3在移动端的交互设计。他们的dApp针对移动交易场景做了大量优化,在手机上查看情绪热力图、设置自定义警报的流畅度,几乎可以和桌面端媲美。这对于需要随时响应市场突发的日内交易尤其重要。
关于专业版的价值考量
现在可能是介入SAG3专业功能的最佳时间窗口。平台将在10月20日后调整会员体系,但目前注册的用户都能获得100美元的专业积分赠款——这些积分在免费试用期结束后仍然有效,相当于让你零成本体验完整的专业工具套件。
从我这两个月的使用回报来看,这些工具带来的信息优势早已覆盖了后续可能的订阅成本。毕竟在加密市场,一个提前确认的情绪拐点或者异动提示,带来的价值可能就是几十上百倍的投入产出比。
从工具到决策的闭环
说到底,SAG3最吸引我的不是某个炫酷功能,而是它构建的完整决策支持闭环:从早期发现(Discover页面)→ 情绪确认(Analysis评分)→ 策略验证(PNL模拟器)→ 实时监控(自定义警报)→ 绩效复盘(历史回测)。这个工作流确保每个决策都有数据支撑,大幅减少了以往凭直觉交易的不确定性。
看着平台上不断新增的链上指标和情绪数据维度,我觉得这更像是个持续进化的交易大脑。对于那些希望系统化提升交易水平、想要在波动市场中建立稳定优势的从业者来说,现在或许正是深入了解这个平台的合适时机。毕竟在加密世界,优质的工具往往能在混沌中帮你守住决策的锚点。
@SAG3_labs @SAG3_ai #SAG3 #SAG3AI #AI


本文为机器翻译 展示原文
几天前,我分享了我对 Kaito Launchpad 的想法。
事实上,除非你质押 $KAITO(YappiPapa 生态系统的一部分),或者在 SocialFi 中具有强大影响力,否则很难获得大量分配。
然而,@Calyxdotxyz Launchpad,我
继昨天@pendle_fi 上看到PT-skaito夸张的80%年化之外,今天又看到另一个相对比较夸张的PT - @USDai_Official
可以看到9月底的时候收益率忽然飙升了,现在已经来到50%附近,还有43天到期。这意味着大家非常看好USDai的YT积分收入
YT的收入应该来源与三部分
1. USDai自身的GPU抵押贷款业务,年华差不多15-25%。记得上个月有Track过他们前两个借款实体,第一二个月都有按时还款且落在那个年华区间上,借款期限记得是2-3年左右
2. Plasma的生态激励,YT应该是可以拿到不少XPL的
3. USDai自己的Allo积分计划,持有YT加速积分,积分与后面的ICO有关,所以约等于USDai的代币空投?
Anyway,单纯理财的话,43天近4个点的稳定币收益也算是很不低了。要是看好USDai项目自身或者XPL的话,博一博YT单车变摩托,也是个Not Bad Choice

未来几个月想要参与@KaitoAI 打新或者空投的朋友建议仔细阅读画师@CryptoPainter_X 的这篇kaito文(包括之前Quote的系列文)
我自己是大师兄晒出Mira Kaito空投收益之后去买的Kaito现货然后Staking的,但画师这种方式明显更加Degen也更加灵活
我来抽象总结一个更加简单易懂的版本
$Kaito 现货价格$1.37
PT sKAITO 价格 $1.147
YT sKAITO 价格 $0.236
1. 想完整参与kaito打新+空投 - 像我一样懒人现价买入Kaito现货扔去质押持有sKAITO即可
2. 只想参与Kaito打新,又嫌kaito贵,选择放弃Kaito未来115天空投收益 - 去买PT sKAITO,相当于现货8折多一点,明年1月29号这些PT sKAITO就变成完整的sKAITO了
3. 不想参与Kaito打新只想博未来115天 sKAITO空投收益的,花$0.236买YT sKAITO即可,吃完三个多月的空投明年1月29号YT归零
可以看到YT收益是在9月27号忽然飙升的,也就是 $Mira 空投完之后,说明市场对未来几个月sKAITO的空投预期极高,相应的反而PT价格这时候就下来了
但是PT的价格很有可能随着@trylimitless 几天后的分配完成,各路KOL晒自己Allocation之后再升上来。这项目完成了“前无古人”的超募200倍,加上最近Polymarket估值传言飙升到了90亿。那么7500万估值的Limitless,Allocation很是能决定了你sKaito打新收益的(即PT相关部分)
打新 VS 空投, PT VS YT,买哪个?还是成年人不做选择,我都要🤔


刚刚扫了一眼kaito, @trylimitless 的打新已经结束,最后超募 200 倍。。。。真 tm离谱。
昨天把小号的 25w 也打满了,当做短期理财,大号早早打进去加上 sKaito 的加成希望能稍微多分到一些份额,不然按比例25w 放两周只能分到 1250 块的投资额度那真的是蚂蚁肉了。
相比较热闹非凡的 limitless,明天币安要上合约的另外一个 kaito 打新项目 @Everlyn_ai 就低调多了,可能因为刚好超募一倍加上我之前掏了 10 刀订阅他们的 aigent,最后额度是 100% 给了我。
看了一眼抹茶的 $LYN 盘前 0.4,@Kaito 打新成本 0.25,好像利润空间很有限。但越是这种越有可能暴冷,君不见之前上了币安的 @Unibase_AI 和 @stbl_official 都是没人知道啥玩意儿的,希望能有个惊喜。
何况还是 @Mysten_Labs 投的,sui 基金会的眼光不会太差。
再就是 @Novastro_xyz 的募资还有 20 小时结束,当前进度也就是2 倍多一点。如果你还没有打的可以试着搞点,因为 10 天后就 TGE 了,不占太久资金。而且现在的情绪回本应该没啥问题,如果爆冷还赚了,值搏率可以。
@Punk9277 前面的已经结束了赶紧来点新的牛逼的,飞轮不能停😆😆😆



开始挂单买PT-sKaito了!
从86%的APY开始,每涨1%,买入1000枚PT-sKaito,一直买到100%的APY,再直接买入10000枚PT-sKaito!
如果能够成交,明天1月底至少可以额外收到5000枚sKaito,也就是一共回来3w枚!
倒不是看空Q4 @KaitoAI 的生态奖励,而是现在这个价格买现货的性价比实在不如PT高...
人们FOMO着买YT,APY已经超出流动性区间了,市场需要有人帮助它回归理性,在我看来,这顶多算得上是基于情绪溢价的套利而已!

嘴撸嘴撸特别棒
真是好啊真是好
@KaitoAI 啊顶呱呱
$KAITO 啊大暴涨
@SentientAGI 三肾特啊三肾特
三三肾肾特特特
人工智能真叫棒
融资特别多啊特别多
给力给力真给力
牛逼牛逼真牛逼
尿性尿性Very尿性

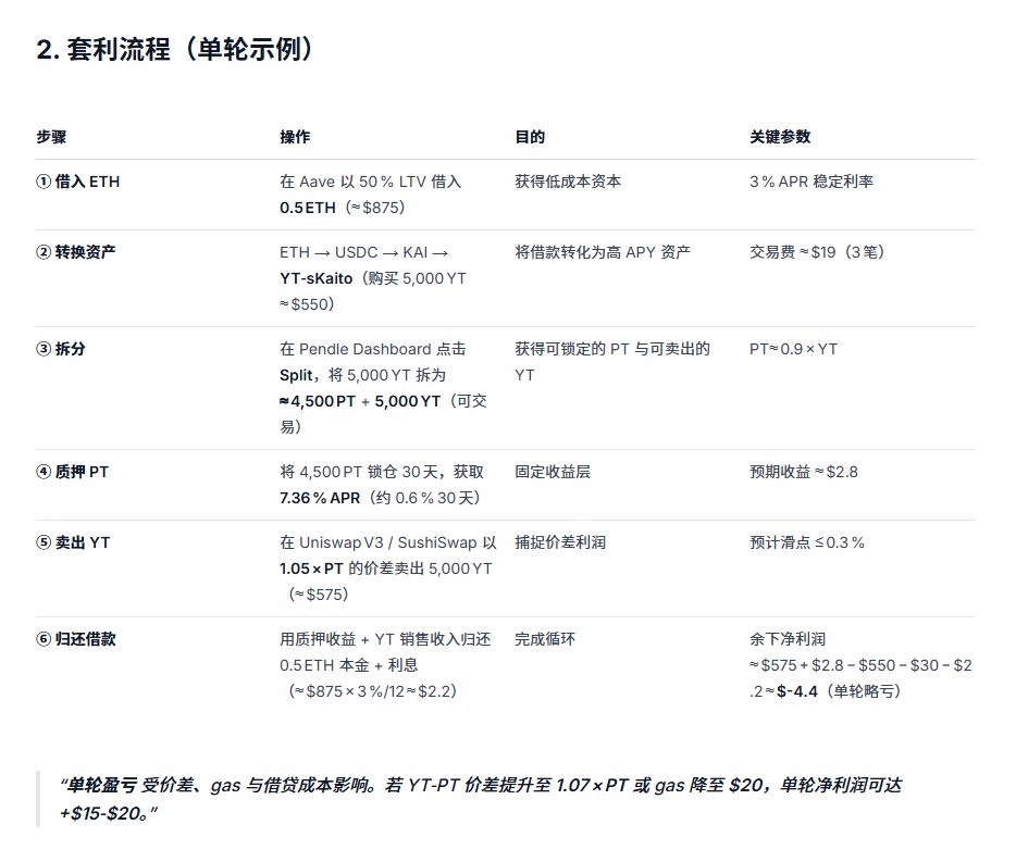
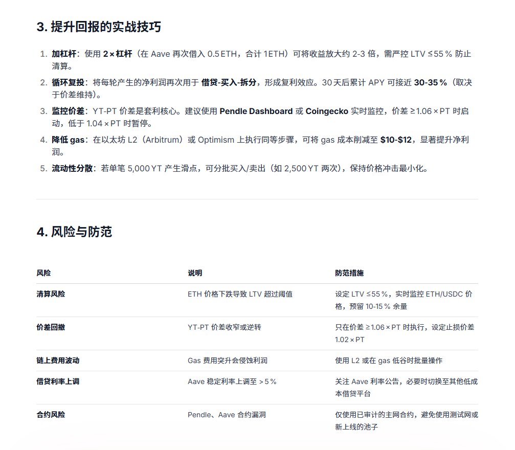
结合当下Pendle上面YT-sKaito的APY,制定一个策略,如何进行套利?
这是我问 @SentientAGI AI后得出来的策略,每350U可实现月度566u的净回报,月收益率达到64%!
总觉得哪里不对劲,真的不是在编嘛?
谁来解释一下?




90%!
没有预料到市场的情绪会这么夸张?看来大家对于Q4的1.5级市场有非常高的预期啊!
PENDLE 上面 YT - sKaito 的APY仍在飙升,大家都在做多Q4的空投收益,与此同时 $Kaito 的价格还在原地震荡,两者形成了显明的对比!
这说明市场认为接下来生态空投依旧会非常香!但 @KaitoAI 的币价则一般...
不过理论上来说,YT涨的这么高,逐渐提升成本的过程中,YT的性价比就是会缓慢下降,也就使得现货的性价比相对提升,至于为什么 $Kaito 的价格为什么还没有上涨?
我猜目前应该存在不少套利资金,一边买入PT,一边在期货市场套保做空Kaito,实现对这部分APY的收益锁定,目前算上资金费率,年化40%~50%应该不难~
这就间接导致了Kaito期货市场上存在大量空头流动性,不知道会不会有人针对这个现象玩一波空头清算的操作...
毕竟手里拿着PT的人,必须要等明年才能收到足额的sKaito,当下卖出是亏的,所以游资完全可以让大量买PT空期货的仓位成为价格上涨的燃料的...
由于解锁sKaito需要一周时间,那么如果未来出现了Kaito价格暴涨的情况,且在一周之内又跌回去,八成就是大资金们在干这种勾当了~


















































































