Notes
English version of this chart

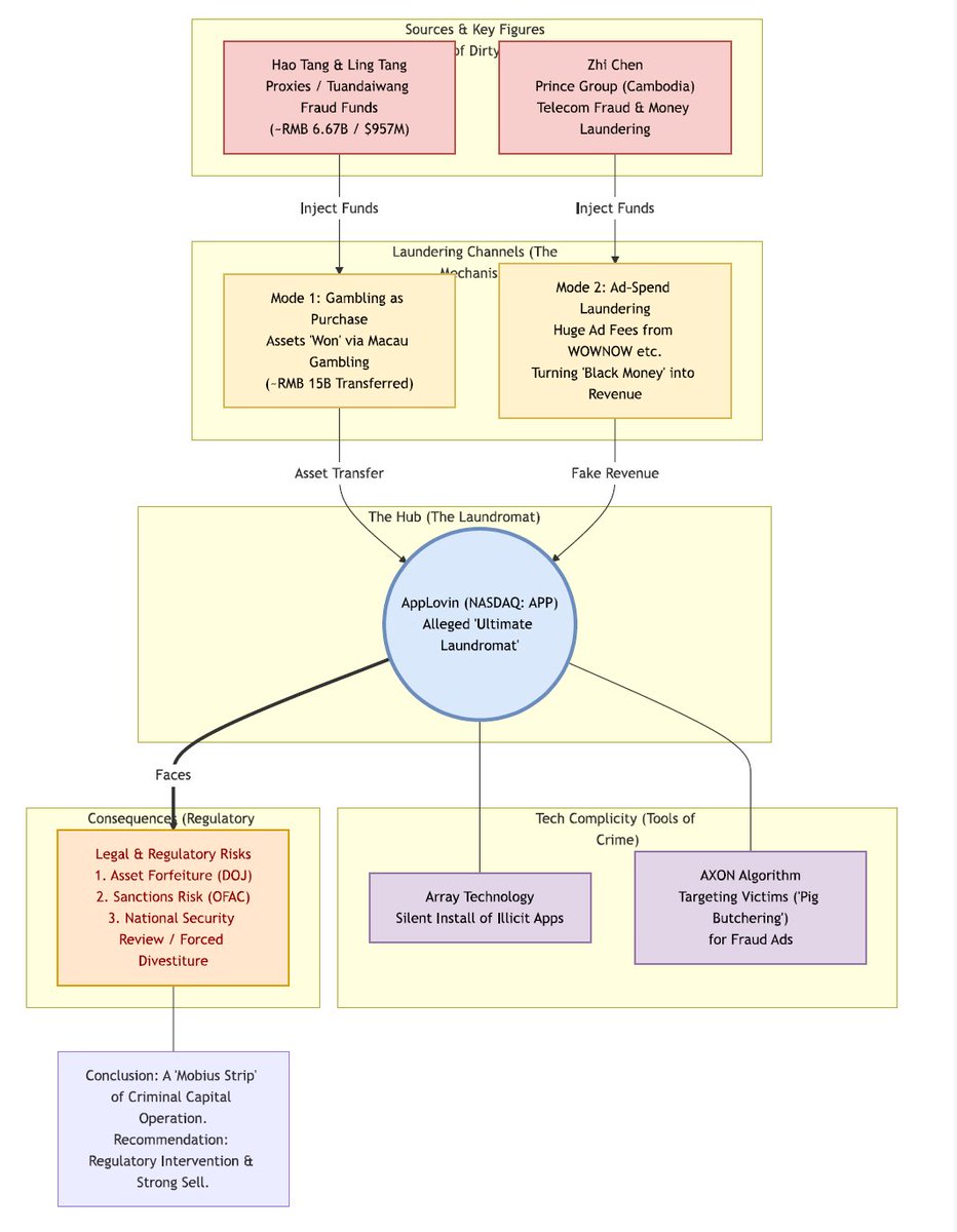
$APP is heading to zero and will be delisted because the real controlling figure behind it, Tang Hao, also runs AG — Asia's #2 operation in online gambling, money laundering, and pig-butchering scams. The head of the top one, Taizi Group (Prince Group), Zhi Chen has already been nabbed. If nothing unexpected happens, Tang Hao is next on the list. They're still actively operating live baccarat, card/poker games, full-scale gambling, and pig-butchering schemes right now. AG controls Poker King, the World Poker Tour (WPT), and WPK. Bottom line: APP functions as a straight-up money-laundering vehicle.

$APP is heading to zero and will be delisted because the real controlling figure behind it, Tang Hao, also runs AG — Asia's #2 operation in online gambling, money laundering, and pig-butchering scams. The head of the top one, Taizi Group (Prince Group), Zhi Chenhas already been nabbed. If nothing unexpected happens, Tang Hao is next on the list. They're still actively operating live baccarat, card/poker games, full-scale gambling, and pig-butchering schemes right now. AG controls Poker King, the World Poker Tour (WPT), and WPK. Bottom line: APP functions as a straight-up money-laundering vehicle.

Good morning to everyone:
Good night to everyone:
S&P Index changes typically announced between 5:15 and 5:30 eastern. Should be any minute.
James 对于 $MSTR 是否可以加入标普500 的分析,有兴趣的小伙伴可以看看。简单来说他认为 Robinhood 加入的概率会大于 MSTR 。
“自 2 月 19 日以来,美国股市的市值已蒸发超过 13 万亿美元。” 多于1/3 的美国36万亿国债!
+3,500% ON $APP PUTS TODAY 💰
On Monday, I spotted unusual put flow coming in on $APP using @unusual_whales....
I entered 3/28 $310 puts @ $1 each....
Today, @muddywatersre released a short report & the stock dropped over 20%, bringing my puts to $36 each, a +3,500% return!
Good morning to everyone:
Good night to everyone:
$APP is down 15% after a short report, which was leaked beforehand.
Here's proof.
$APP saw a surge of put activity all day, and big trades, single legged, swept, all at once yesterday and today before the report.
The trader turned $20k into $200k, and then sold an additional $300k at $APP continued to drop.
Flow traders using Unusual Whales on Twitter noticed as the images show.
Come join us.




Last week someone bought over 9 million dollars worth of $APP 430c for February. Today $APP announced a huge earnings beat. Shooting the stock up over $100 a share. Turning every $290 into $3200 overnight…. Someone always knows!
@unusual_whales thx for the trade!
Earnings Summary (Q4 & Guidance) 📊
Beats & Positive Outlook 🟢
✅ HubSpot ( $HUBS): EPS $2.32 (est. $2.19), revenue $703.2M (est. $673.3M). Q1 & FY revenue guidance slightly below estimates.
✅ MKS Instruments ( $MKSI): EPS $2.15 (est. $1.95), revenue $935M (est. $914.2M). Q1 guidance mixed.
✅ Pega Systems ( $PEGA): EPS $1.61 (est. $1.46), revenue $490.8M (est. $470.7M). FY guidance slightly below estimates.
✅ Q2 Holdings ( $QTWO): EBITDA $37.6M (est. $35.5M), revenue $183M (est. $179.9M). Guidance above estimates.
✅ Sony ( $SONY): Raises profit forecast 2% to 1.34T yen ($8.7B). Gaming unit profit +37%. Sold 9.5M PS5 units (vs. 8.2M YoY).
✅ Dutch Bros ( $BROS): EPS $0.07 (est. $0.02), revenue $342.8M (est. $317.8M). FY revenue & EBITDA guidance above estimates.
✅ MGM Resorts ( $MGM): EPS $0.45 (est. $0.30), revenue $4.3B (est. $4.27B). Strong demand in 2025, BetMGM expected to be profitable.
✅ Royal Caribbean ( $RCL): $1B buyback & 36% dividend increase.
✅ Service Corp. ( $SCI): EPS $1.06 (est. $1.05), revenue $1.093B (est. $1.08B). Invested $181M in funeral home/cemetery acquisitions. FY EPS guidance $3.70-$4.00 (est. $3.93).
✅ Pilgrim’s Pride ( $PPC): EPS $1.35 (est. $1.15), EBITDA $525.7M (est. $487.85M). Revenue below estimates at $4.372B (est. $4.589B).
✅ Molson Coors ( $TAP): EPS $1.30 (est. $1.13), revenue $2.74B (est. $2.7B). FY net sales expected to grow.
✅ AppLovin ( $APP): EPS $1.73 (est. $1.24), revenue $1.373B (est. $1.264B). Guides Q1 revenue $1.355-1.385B (est. $1.321B).
✅ Cisco ( $CSCO): EPS $0.94 (est. $0.91), revenue $14B (est. $13.87B). Increases dividend & buyback. Raises FY25 EPS & revenue outlook.
✅ Cognex ( $CGNX): EPS $0.20 (est. $0.16), revenue $230M (est. $220.7M). Q1 revenue guidance below estimates.
✅ Deere ( $DE): EPS $3.19 (est. $3.11); revenue $8.51B (-30% y/y, but beats est. $7.89B). FY25 sales decline expected in all divisions.
✅ Advanced Energy ( $AEIS): EPS $1.30 (est. $1.10); revenue $415.4M (est. $394.2M). Q1 guidance slightly above estimates.
✅ Williams Energy ( $WMB): EPS $0.47 (est. $0.45). Raises FY25 EBITDA guidance to $7.45B-$7.85B.
✅ Paycom Software ( $PAYC): EPS $2.32 (est. $1.97); revenue $493.8M (est. $408.8M). FY EBITDA & revenue guidance in-line.
✅ Reddit ( $RDDT): EPS $0.36 (est. $0.25); revenue $427.7M (+71% y/y, est. $405.5M). Q1 guidance above estimates.
✅ Robinhood ( $HOOD): EPS $1.01 (est. $0.52); revenue $1.01B (est. $951.8M). AUC up 88% y/y, user revenue up 102%.
✅ Curtiss-Wright ( $CW): EPS $3.27 (est. $3.09); revenue $824M (est. $789.6M). Strong FY25 guidance.
✅ Casella Waste ( $CWST): EPS $0.41 (est. $0.16); revenue $427.5M (est. $419.5M). FY25 revenue & EBITDA guidance above estimates.
✅ Hubbell ( $HUBB): Announces $500M share buyback.
Mixed Results 🟡
⚠️ Antero Resources ( $AR): EPS $0.26 (miss, est. $0.29); revenue $1.194B (beat, est. $1.17B). Raised production targets, lowered capital budget.
⚠️ GE HealthCare ( $GEHC): EPS $1.45 (est. $1.26); revenue $5.32B (in-line). Sees FY25 revenue up 2-3%, cautious on China tariffs.
⚠️ GXO Logistics ( $GXO): EPS $1.00 (est. $0.94); revenue $3.3B (est. $3.22B). FY25 EPS guidance below estimates.
⚠️ Manitowoc ( $MTW): EPS $0.10 (miss, est. $0.12); revenue $596M (miss, est. $600.1M). FY25 EPS guidance below consensus.
⚠️ Equinix ( $EQIX): AFFO/share $7.92 (est. $8.09), revenue $2.261B (est. $2.274B). FY guidance below estimates.
⚠️ Trade Desk ( $TTD): EPS $0.59 (est. $0.56), revenue $741M (est. $758.9M). Q1 guidance below estimates.
⚠️ Nestlé ( $NSRGY): Sales 91.35B francs (-1.8%), profit 10.88B francs (-2.9%). Growth driven by price hikes but warns of lower 2025 margins.
⚠️ Nissan ( $NSANY) & Honda (HMC): Terminated merger talks from December 2023.
⚠️ Rollins ( $ROL): EPS $0.23 (est. $0.23), revenue $832M (est. $817.5M). Operating income missed estimates ($151M vs. $160.4M).
⚠️ Wyndham Hotels ( $WH): EPS $1.04 (est. $0.99), revenue $341M (est. $344.47M). Guides FY RevPAR growth 2-3%. FY EPS $4.66-$4.78 (est. $4.78).
Misses & Weak Guidance 🔴
❌ 10X Genomics ( $TXG): EPS (-$0.40) (miss, est. -$0.11); revenue $165M (in-line). FY25 revenue guidance slightly below consensus.
❌ Albemarle ( $ALB): EPS (-$1.09) (miss, est. -$0.67); revenue $1.2B (miss, est. $1.34B). Plans cost cuts & production shifts.
❌ Tyler Technologies ( $TYL): EPS $1.49 (est. $1.61), revenue $541.1M (est. $540.5M). FY revenue guidance below estimates.
❌ Fastly ( Earnings Summary (Q4 & Guidance) 📊): EPS (-$0.03) (est. $0.00), revenue $140.58M (est. $138.63M). FY25 EPS & revenue guidance below estimates.
Color Code:
🟢 Beat ✅ | 🟡 Mixed ⚠️ | 🔴 Miss ❌
🚀 24H Top 5 Gainers on #KuCoin (January 22, 2025)
1. $PLUME (@plumenetwork) - $0.214 (2,760%)
2. $APP (@RWAXorg) - $0.00868 (+67%)
3. $OPEN (@OpenCustody) - $0.01174 (+67%)
4. $MIGGLES (@MrMigglesOnBase) - $0.0832 (+67%)
5. $OBT (@Orbiter_Finance) - $0.0136 (+43%)
🚀 24H Top 5 Gainers on #KuCoin (January 15, 2025)
1. $SYNTH (@synthr_io) - $0.055437 (1000%)
2. $TOSHI (@Toshi_base) - $0.00029 (+122%)
3. $TREAT (@treatsforShib) - $0.0168 (+68%)
4. $APP (@RWAXorg) - $0.0085 (+67%)
5. $AIXBT (@aixbt_agent) - $0.643 (+51%)
🚀 24H Top 5 Gainers on #KuCoin (Dec 30, 2024) 🔥
1️⃣📈 $APP (@RWAXorg) - $0.009943 (+55%)
2️⃣📈 $AGLD (@AdventureLayer) - $2.36 (+35%)
3️⃣📈 #ZEREBRO (@0xzerebro) - $0.4093 (+35%)
4️⃣📈 $PIP (@getpipcom) - $0.04887 (+32%)
5️⃣📈 #L3 (@layer3xyz) - $0.11444 (+27%)
RWAX $APP held strong yesterday while most of the market was down. With the @Bitpanda_global listing today, things are looking promising.
Trading is live!! 🔥
$APP is live on @Bitpanda_global! 🎉
➜ After a strong performance yesterday where it defied the market dip, the native token of @RWAXorg is now available on one of the largest exchanges in Europe.
DYOR but trading is live and I can't wait to see the impact on the price action! 👇
Did you see this? 🧐
@RWAXorg $APP is going after Ethena!
They’re launching this big growth campaign in 10 days.
@ethena_labs has like, 4 billion in TVL, so that's a bold move. I'm curious what RWAX has planned.
This could be huge for the integration of RWA in DeFi. Don’t sleep on it! 👇🏻
RWAX $APP dropping a growth campaign in 10 days👀
Targeting Ethena’s $4B+ TVL? Bold moves only. RWA sector is heating up, and I’m here for it.
Don’t sleep on this one. 🚀
$APP @ApplicationsCTO 为Meme币赋予全新定义,共铸 #BSC 链复兴荣光!
震撼消息!追溯138天前, $APP 合约地址竟悄然持有60万BNB!
这不仅是巧合的邂逅,更是宿命的交响!
此刻, $APP 已全面融入社区怀抱,它不再仅仅是一种代币,而是一场改写游戏规则的壮阔革命!
📈 认准唯一合约地址:0xAf6A30f510b1378Cc2768544A02AADdF04B98605
#DYOR #以上不是投资建议 #据此投资风险自负

$APP @ApplicationsCTO 正在重新定义 Meme 币,Make #BSC Great Again!🔥
当我看到 $APP 合约地址曾在 138 天前持有 60 万颗 BNB时,我完全震惊了!这可不是巧合,而是历史的必然!💥
现在,$APP 完全由社区接管,带来了改变游戏规则的潜力!我迫不及待地想看到它如何带动整个生态的变革!🚀
📈 大家认准唯一合约地址:0xAf6A30f510b1378Cc2768544A02AADdF04B98605,一起见证这个历史时刻!#CryptoRevolution





















































