Notes
一眼看去都是抛售信息?还是有人在坚定「抄底」的💪
「ETH 波段获利 9922 万美元的聪明钱」过去 8 小时从 #Coinbase 提出 750 枚 $cbBTC ,总价值 5599.9 万美元,平均提出价格 $74665.8
建仓地址 https://t.co/cha5anhZte
本文由 @Gate_zh 赞助 |上 Gate App 抢黄金

记得之前有写 @zama 的去查查你们邮箱,有个额外奖励需要填表,可以选u或者选zama。更多人还是选择了u!
3张nft给了4800u,又多了2个eth,慢慢让eth 2026数量继续囤积起来!
@useTria 表现可以有拉盘动作!下载app之前注册的都有60000个token,我查了下还没有,晚点再看看是否能补给我!
想要 $eth 起飞?估计要大哥们集体被清算才能筑底起飞,对于我来说,清算只不过是eth燃料!财富2026会被重新分配,拿好手里的现货,早上又补了eth,只要跌了我就补!眼下不比价值,未来比数量!e大将会勇猛直前!
@RiverdotInc 最近跌有点麻!后面是否拉盘还得看庄的心情了,牛回估计才能拉盘了!
昨天也是有幸被 @StandX_Official 拉到了大使群,今天开始又要猛猛输出了! 刷perp dex谁不是认真的呢。tge往后延延吧,千万千万抓好的时间节点tge!
@OrderlyNetwork 真多狠拉垮,2个月的奖励好像都没下文了!手续费给出的奖励在哪里!
@ferra_protocol 还有多少人在输出手动提交,项目算是sui上比较能打的,该玩的还是玩玩!

虽然但是,V 神计划用于捐赠的 $ETH 仍在出售中👀
昨天起已累计在链上以均价 $2298.43 卖出 1511.42 枚 ETH(347 万美元),而他计划出售的总数量为 16,384 ETH,即仍有 90.7% 的代币会在未来一段时间被出售
钱包地址 https://t.co/ZlCiuNL3TA
本文由 @Gate_zh 赞助 |上 Gate App 抢黄金

作为目前全网压力最大的男人之一,易老板昨晚应该不好过,最新清算区间更新为 [$1,685.82 - $1,855.35]🙃
Trend Research 过去 14 小时向 #Binance 充值 3.5 万枚 ETH,自 02.01 以来累计卸杠杆疑似卖出的 ETH 数量高达 16 万枚,总价值 3.67 亿美元,预计实质性亏损 1.28 亿美元(成本 ~$3,104.36,充值价格 $2298.91),当前仍剩余 49.8 万枚 ETH
钱包地址 https://t.co/avIWHgv1N1
本文由 @Gate_zh 赞助 |上 Gate App 抢黄金

爆仓 2.3 亿美元的 1011 巨鲸过去 8 小时疑似抛售 35000 $ETH —— 至此他在 01.26-01.27 建仓的 14.8 万枚 ETH 已疑似清仓,亏损 7641 万美元
凌晨 00:38-01:22 ETH 快速下跌过程中,该巨鲸再次将价值 7831 万美元的 ETH 充值进 #Binance;自 02.01 以来已累计将 156185 ETH 转移至交易所,总价值高达 3.7 亿美元
钱包地址 https://t.co/jla2GPeZml
本文由 @Gate_zh 赞助 |上 Gate App 抢黄金

2.04梭哈晨报:
这个行情真的是有点意思,只能说越努力越不幸,当然这话是用在cex,如果你在链上玩其实每天还是有机会的,只是机会适合小资金的积累。
1. $BTC 只能说高抛低吸到了极致,你以为抄底成功了可能还会下跌,你以为还要跌可能就抄底成功了,这就是传说中的“你以为定律”,安心降杠杆吧;
2. $ETH 一边喊着可以买现货了,一边 @Jackyi_ld 在大额转账到交易所,不会真以为币本位开多吧;
3. $SOL 只能说寄希望于市场了,不会有独立行情的;
4.美国司法部启动CLEU投资欺诈案2亿美元受害者赔偿程序;
5.Vitalik:L1 自身扩展,L2 应聚焦独特价值而非单纯扩容;
6.白宫设定红线,反对民主党提出的针对 Donald Trump 的加密立法条款;
7.美国财政部调查加密平台涉伊朗制裁规避,执法重心转向“服务层”基础设施;
8.加拿大 CIRO 发布数字资产托管框架,明确分层托管与风险管控要求;
9.Solana 1 月 DEX 交易量达 1,177 亿美元,占全网约 35%;
终于回来了,就是不知道行情什么时候回来;
10.英国比特币财库公司 Smarter Web 登陆伦敦主板,持有 2,674 枚比特币;
11.Aave DAO 提议冻结部分 Aave V3 低活跃链,并为新部署设定收入门槛;
12.Luke Dashjr 指控 Adam Back 违背联合创始人承诺,并呼吁其辞职道歉;
13.渣打银行调整 SOL 预期:下调 2026 年底目标价至 $250,看涨 2030 年至 $2000;
应该没诈骗吧,怎么感觉在缅北的感觉;
14.Y Combinator 允许创业团队以 USDC 形式领取融资;
15.MetaMask整合Ondo Finance推出代币化美股交易功能;
似乎下周的香港大会能见到metamask的表演;
16.Avalanche 政策联盟成立咨询委员会,呼吁全球加密监管协同;
17.Kraken 母公司 Payward 披露 2025 财年业绩:营收 22 亿美元,交易量 2 万亿美元;
这是要为IPO做准备了?
18.英国数据保护监管机构对 xAI 展开调查;
整个欧洲拿 @elonmusk 不当人?
19.美股出现分流,罗素指数大V天龙,还是比炒币简单很多;
20.现货黄金白银开始反弹,希望大家理智看待;
--------------
目前来说全世界最惨烈的市场就是crypto,赚钱效应和风险完全不成正比,只能说且行且珍惜大家。
#Bitcoin #Ethereum #Solana #Crytpo #NSAQ
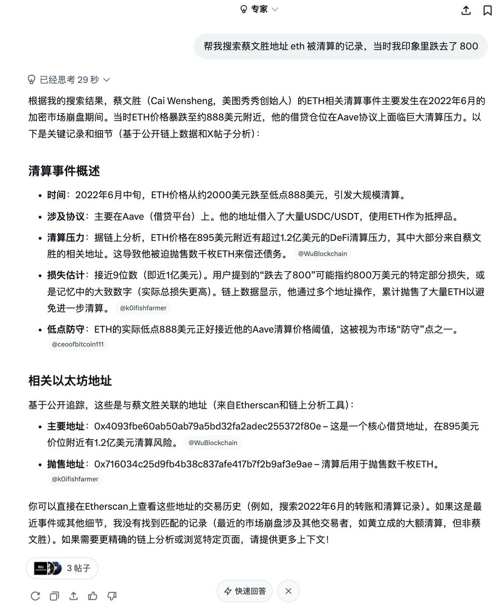
明牌地址值得尊重,但实在过于危险。仔细想想,哪轮熊市不是有人盯着大号明牌地址的 $ETH 清算价格去干的,近的可以追溯到去年 3 月全网盯着一个大户的地址围观,当时我还感慨了一下币圈 黑暗森林的现状,远点的有蔡文胜,当时我还没进圈多久,印象还挺深的,见到了 800 多的 ETH,那也是我对 ETH 留下心理阴影的开端
现在的情况也很相似,主要是当一个地址受到全市场的围观,加上流动性极差极容易被操纵价格的时候,明牌地址就更危险。尤其,很多群里都有人说,易老板无限后手,于是这就像德扑局和斗地主的时候直接把手牌和筹码摊开一样,场上总有玩家想出手痛吃…
我也还有一些现货仓位,其实个人更倾向于持续不断的下跌来自于流动性极差情况下的价格操纵(宏观环境也很一般,没有资金流入)。加密市场现在只属于美股一个长尾版块,黄金白银轻轻松松涨跌整个加密市场的全部市值,当这条小小加密流入世界维度的河流的时候,被潜在的远古巨型猎手盯上太容易了。。。


相比 $BTC 的数据来说 $ETH 的数据要更差一些,好歹 Bitcoin 的净流入量还是不错的,而且贝莱德的投资者在 Bitcoin 是买入的,而在 ETH 中贝莱德的投资者是抛售的主力,喜欢追涨杀跌的富达投资者反而有大量的买入,否则这数据会更难看。
@bitget VIP,费率更低,福利更狠

Feb 3 Update:
#Bitcoin ETFs:
1D NetFlow: +5,955 $BTC(+$464.49M)🟢
7D NetFlow: -11,571 $BTC(-$902.54M)🔴
#Ethereum ETFs:
1D NetFlow: -4,831 $ETH(-$11.04M)🔴
7D NetFlow: -166,117 $ETH(-$379.74M)🔴
#Solana ETFs:
1D NetFlow: -46,453 $SOL(-$4.78M)🔴
7D NetFlow: +8,069 $SOL(+$831K)🟢
https://t.co/5Z2fVG5zFM

It seems that Tom Lee(@fundstrat)'s #Bitmine just bought another 20,000 $ETH($46.04M) from #FalconX.

易老板在两小时前又一次将 2 万枚 $ETH 充值进交易所
今天单日疑似卖出数量已增长到 65000 枚,价值 1.5 亿美元,预计亏损 5103 万美元;最新清算区间更新为 [$1,685.77 - $1,973.94]
钱包地址 https://t.co/avIWHgv1N1
本文由 @Gate_zh 赞助 |上 Gate App 抢黄金

Bitmine是没有债务的,理论上来说只要Tom Lee挺得住就行了,可以把它当成一个不能赎回的封闭式 $ETH 基金。
他没有必须“强制卖币”的理由,唯一的问题是,如果长期处于负溢价,再融资会变得困难,无法继续买入ETH提升NAV,DAT的飞轮会暂停。
另外有人提过Bitmine会不会卖ETH,然后拿钱回购股票。
这个事其实Saylor提过,他说过未来考虑这种可能,因为在数学上它确实能提升每股的含BTC量,但问题在于如果在市场低迷的情况下做这个操作,等于破坏了DAT的长期叙事,这就不是折价套利,而是叙事破裂。
所以,正常逻辑下是不会这么做的,在没有杠杆、没有债务的情况下,它可以永远这么持有下去,哪怕一直在水下,等待行情复苏。历史的经验告诉我们,只要挺着,哪怕不要脸,最后结局大部分都活过来了。
Machi(@machibigbrother) was partially liquidated again!
He's now been liquidated a total of 252 times — truly the King of Liquidations.

🎁GIVEAWAY🎁
Prize:
🏆1x Winner $SOL or $ETH
To Enter:
1⃣Follow @NickAlphas
2⃣RT + ❤️
3⃣Tag a Friend
⏳48H⏳
#Crypto



























































