Notes
有没有可能:RWA 的关键基础设施,可能不是为散户设计的!
Rayls @RaylsLabs 的特殊之处不是为了“让散户上链”,而是为了“让银行愿意上链”:
这是它和市面上 90% RWA 项目最根本的差异。
过去两年 RWA 叙事一直很热,但你会发现一个尴尬现实:真正掌握优质资产的一方(银行、清算机构、支付网络)几乎没动。
主要是这里会有三个硬约束:
1)隐私不可妥协(账户、交易、对手方不能公开);
2)合规必须可审计(但不能“全公开”);
3)结算必须确定性最终性(不能有 reorg、回滚这种事)
这三点,决定了一个事实:银行不可能直接进入当下任何一条“普通公链”;
对银行来说,最安全、也最现实的方式只有一种:自己先开一条链,然后再“可控地”接入公链世界。
Rayls 的定位和要做的本质上就是:
帮助银行在这三个“传统金融底线”不被破坏的前提下,把真实资产搬进 EVM 世界,建立一套一套更符合银行直觉的链上结构:
1️⃣私有侧:银行自己的“隐私链”:
每家机构运行自己的 Privacy Node,这样可以做到 EVM 兼容,但 100% 私密;
那么不管是银行存款、应收账款还是内部清算 甚至CBDC / 商业票据都可以在链上跑去来,
这一步非常关键:可以让资产第一次被 token 化的地方,从一开始就是“合规+私密”的。
2️⃣公共侧:真正的 DeFi 流动性池:
DeFi、Vault、二级流动性都可以在这里,成为一个面向“全球资金分发”;
Rayls 的路径非常清晰:
先在隐私节点里把应收账款 token 化 → 再通过公链结构化成可被 DeFi 吃掉的收益资产。
3️⃣ Enygma:真正让两边“能连起来”的核心
这是我个人最看重的一点。
Enygma 做的不是简单跨链,而是:ZKP + FHE,意思就是,交易内容加密,有点数据脱敏的感觉:
1)对监管“可选择性审计”;
2)对市场“不泄露任何商业敏感信息”;
换句话说:银行可以把资产“搬出来”,但市场永远看不到银行的底层账本。安全+隐私,是金融机构的最大底层。
4️⃣最后说下 Rayls 的核心开发方 Parfin,是 Tether 投的,而且有多家银行已经和 Rayls 有合作起来了。
比如Núclea(巴西最大支付基础设施)AmFi:$10 亿级别应收账款管道,这些都是真实跑起来的数据端口。
5️⃣未来展望;
目前 $RLS 依赖监管进展、竞争激烈,早期空投也曾引发不满,所以 $RLS 价格波动一直比较大,
这类偏“银行级基础设施”的项目,本身就不容易在早期被市场快速理解,节奏慢、叙事重,也天然不适合短线炒作。
但是可以看到的是 FDV 仍处在一个相对偏低的位置,一是大行情向下,二是更像整体市场情绪与 RWA 认知阶段带来的阶段性价格错配,而不是基本面已经被充分定价。
所以长远看 Rayls 在搭一套银行真正能接受的链上基础设施,如果你相信这三个基本面:
1)RWA 不只是“链上国债”;
2)真正的收益来自真实贸易和现金流;
3)TradFi 一定会上链,只是不会用 Web3 的方式;
那么它可能成为 RWA 领域的关键基础设施,值得追踪。
从投资角度看@RaylsLabs,并不是那种能靠情绪推动的标的。它需要时间,也考验耐心。
Rayls 押的是一个很清晰的方向:现实资产一定会逐步上链,而这一步不可能绕开监管、银行和清算体系。谁能在这个过程中提供可用、合规、稳定的基础设施,谁就有机会成为长期受益者。
$RLS 的价值并不体现在短期涨幅,而在它未来承担的角色。一旦主网启动、机构级应用上线,代币更多会被视为系统资源,而不是单纯的交易资产。
这类项目在早期往往被低估,因为进展看起来慢、信息不密集。但如果回看传统金融基础设施的发展路径,你会发现真正值钱的从来不是最热闹的那一批。
Rayls 更像是在修一条高速路。
修的时候没人围观,但一旦通车,所有车都得从这儿走。
@cookiedotfun @cookiedotfuncn

如果从投资角度看@RaylsLabs,它并不是那种“今天买、明天涨”的标的,而是一个对时间敏感、对耐心友好的项目。
Rayls 的逻辑很清楚:先把合规、结算、权限、清算这些最难的基础设施搭好,再让资产和流动性自然进来。换句话说,它押的是“链上金融最终一定要对接现实世界”,而不是纯加密内循环。
从数据上看,测试网阶段已经跑通了亚秒级结算、多方权限管理、费用销毁等机制,这些设计直接对标的是高频、低延迟的传统金融系统,而不是普通 DeFi 协议。
$RLS 的价值,并不在短期叙事,而在于它绑定的是未来 RWA 工具、清算服务、机构级应用产生的真实使用需求。一旦主网启动、Drex 体系和更多银行节点上线,代币的角色会从“市场资产”逐步转向“系统资源”。
很多项目讲“连接 TradFi”,Rayls 是少数已经坐在谈判桌上的。这种项目,往往在最安静的时候,最容易被低估。
@cookiedotfun @cookiedotfuncn

🫡 Hey legends,
Join the $RLS Futures Contest!
Trade & Share $10,000 HTX,
Hurry, Ends December 10th!
Newbies claim $3 in HTX.
@RaylsLabs
Start:

Your top swaps on MetaMask this week:
$LINK - @chainlink
$RLS - @RaylsLabs
$HEX - @HEXcrypto
$PNKSTR - @token_works
$PEPE - @pepecoineth
🦊

Gm 各位,整理好心情重新出发,别人把空投都看到头的时候 才更要深耕!别问早晚,始终相信付出一定会有回报!
11 月空投完整清单 ⬇️🪂
1️⃣Cysic $CYS
🔗 https://t.co/gsMyYQSJ4u
2️⃣Reveel $REVA
🔗 https://t.co/Wz1MnbNRai
3️⃣Build on Bob $BOB
🔗 https://t.co/wlbgDB9R2r
4️⃣Coti $COTI
🔗 https://t.co/nDNHQB1jVO
5️⃣Irys $IRYS
🔗 https://t.co/MkT0VbQwd1
6️⃣Play Solana $PLAY
🔗 https://t.co/zTt4mkahkT
7️⃣DeBridge $DBR
🔗 https://t.co/80DTS6wtC6
8️⃣Rayls $RLS
🔗 https://t.co/P45gyjrBkv
9️⃣Sentient $SENT
🔗 https://t.co/UthHEwTVQr
🔟Anichess $CHECK
🔗 https://t.co/Ju9cB2majH
1️⃣1️⃣Intuition $TRUST
🔗 https://t.co/cHkPUES8OL
1️⃣2️⃣Folks Finance $FOLKS
🔗 https://t.co/50u6zqAJPb
1️⃣3️⃣Aria Protocol $APL
🔗 https://t.co/E0syWtQkGW
领导先跑这个词我最近说了很多次了,最近很多嘴撸项目都是这样,无论是 @cookiedotfun #Kaito 还是其它平台的。
最新的领导先跑的项目是 @RaylsLabs , 12月1日发币,12月8日 才发奖励,看看币价都跌成啥样了,一言难尽。

TGE price action captured noise, not narrative.
$RLS is architected for regulated capital flows: a settlement mesh between private institutional rails and public crypto liquidity.
What looks flat now is quietly wiring compliance, custody, and programmability into one system.
If @RaylsLabs becomes the bridge between tokenized RWAs and open markets, its value will be measured in flows, volume, and integrations.
Early volatility is noise; infra adoption is signal.
Forget candles for a moment and start tracking adoption! 👇🏻
$RLS @RaylsLabs USDT Futures is now live on #Bitget, with up to 20x leverage and trading bots support.
🚀 Start trading now:
. @RaylsLabs 的代币 $RLS 上coinbase了,一般来讲能上Coinbase的代币都是比较优质有潜力的币,但是RLS这两天的币价确不是很理想。有没有二级的老师说下,这个币还有机会吗?
另外 @cookiedotfun 的奖励还没有发放,应该就在这两天了。


如何激活币安alpha上大量无人问津的alpha?
很多上了alpha为了TGE而TGE,没有合约没有现货,项目除了开盘的时候有点买盘,基本就死了。
于散户而言,你如果有这个币只在alpha上就会慢性死亡,等你想卖的时候池子深度都不够,你怎么办?
既然上了alpha的币是资产,在代币尚未登陆永续合约市场之钱,我利用资产进行期权形式的交割来对冲如果不上合约的资产下跌,让你能更高的价格卖出去,别池子被人淘干了卖不出去。
(用代币买入看涨期权(long),用 USDT 买入看跌期权(short))
这里简单说一下期权的知识,当你认为某一代币将在未来某一时间下跌时,希望能以行权价卖出该代币,则可以选择 Put 做空该代币。
若在到期日前,市价<行权价,则用户能够获得相应的收益。
若在到期日前,市价>行权价,用户想要止损,则可选择提前关闭仓位,支付保证金。
举个例子:
以现在的天梯形式 alpha--维持价格--某二线所--合约--现货。
中间的时间可以作为我对冲的空间。
如果第一阶段,你买alpha博取早期空间,而一路下跌出货,你一点办法都没有。
而期权是最大损失在开仓时即已锁定,仅为支付的权益金,而非整体持仓价值。
整个交易也像是在购买保险。用户以固定、可承受的成本(保费)参与市场波动,去博取潜在的巨大收益,实现从“承担不确定风险”到“购买可控风险”的转变。
那么以现在alpha上代币刀合约的第一步天梯的比例10个上一个来算,无疑来说下跌归零是大多数代币的结局。
以时间周期去平衡行权时间,今天的 $RLS 是个很好的例子。
这里产品已经在TermMax @TermMaxFi
TermMax Alpha 将在 BNB Chain 上线一个月,并与 Binance Alpha 生态紧密配合,上新的速度还是很快的,这也算币安alpha生态的一个很好的金融工具。(如图)
近期bn也开始放缓上合约的速度,对alpha状态下的很多做市和市值管理给予一定考核期,通过期权机制帮助投资者捕捉代币早期波动红利,同时对冲考核期内部确定的因素。
可以预见的是那种一刀流操盘手法很难有后续,持续不断的建设才能走更远。

Gate Futures & Perp DEX New Listing: $RLS @Raylslabs
🔹 Trading Pair: $RLS / $USDT
🔹 Futures & Perp DEX Trading are Now Open
🔹 Trade long or short with up to 20x leverage
Futures Trading: https://t.co/uidkuKe7wI
Perp DEX Trading: https://t.co/iYkv5Hv4IB
More details: https://t.co/wbjSMl7xxg

兄弟们, $RLS 这波直接起飞,两个活动一起上,纯肉,谁不冲谁傻!
1️⃣ $RLS 交易挑战赛**
一人最高干到260刀空投!
Gate新手有新人专属空投,老鸟直接卷榜单,10天时间随便爆!
时间:今天(12月2号)14点开冲 → 12月13号0点结束
直冲链接:https://t.co/xrUkOJfJVL
2️⃣ 余币宝BTC 7天定期
存BTC直接白嫖10%加成年化,综合到手最高10.28%!
还有100万枚RLS额外奖励池,存的越多分的越多,纯纯躺着分肉!
申购入口:https://t.co/ZeIkiWs4fH
一句话:
一边交易RLS拿260刀,一边存BTC吃10.28%+分100万RLS
两个一起干,年底红包直接到位!冲就完事儿了!!!
#Gateio #RLS #交易赛 #余币宝 @RaylsLabs


前几天跟一个老交易员聊天,他说了一句挺戳我的话:奖励不稀奇,真正稀缺的是能把人留下来做对的事’的机制。
今天看到 #Gate 推出 $RLS 交易挑战赛(最高能领260U),这次的活动不是简单撒钱,而是用一个分层激励模型把用户从新人 → 留存 → 交易习惯形成 → 社交扩散一路往前推。
从 5U 新手礼,到充值排名,到连续打卡,再到邀请奖励,每一级都在引导用户建立长期行为,而不是打一枪就跑。
把打卡做成了可量化的习惯奖励:每天完成,就每天越来越接近更高收益。这种机制设计,其实比奖励本身更有价值。它让交易不再是冲动,而是节奏感。
RLS 这波活动,看起来像空投,底层更像是在培养一个未来更强的交易社区。
活动链接:
https://t.co/HlH8m6YRxB

New CandyBomb Alert on #Bitget! 🚨
Trade futures and claim your share of 666,666 $RLS @RaylsLabs! 🍬💰
🗓️ Dec 1, 2025, 12:00 PM – Dec 8, 2025, 12:00 PM (UTC)
🔗

$RLS @RaylsLabs is now available on #CandyBomb!
🍬 Trade to grab a share of 7,499,700 RLS.
👉 Join now:
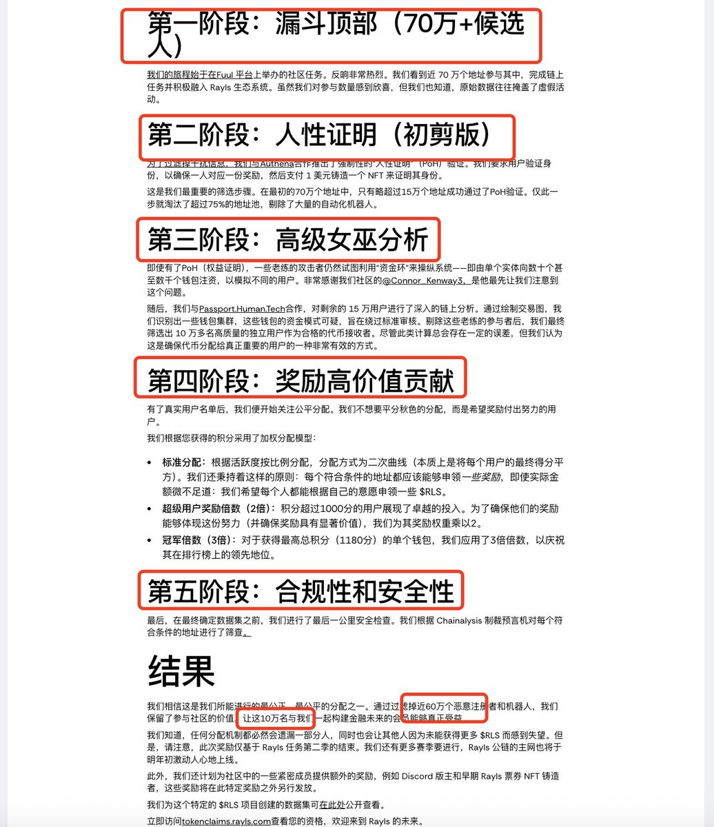
已上线币安Alpha 的 @RaylsLabs 空投久久还没能上线。官方查询网站一直显示 $RLS claims wil be live soon
领取链接https://t.co/nWXNuvzukB
看了下这个能拿到这个空投,真的是过五关斩六将。存活下来的真的是极少数精英。
1、首先进入项目方符合名录里
2、Authena人性认证(需要花1U )仅5万个地址成功通过了PoH验证,淘汰了75%地址
3、继续高级女巫分析,留下10万地址
4、积分加权分配模型。积分越高权重不同
5、根据 Chainalysis 制裁预言机对每个符合条件的地址进行了筛查
这里特别说下,你可以不给空投,但是不能骗做了贡献的人gas。

Gate Initial Listing: $RLS @Raylslabs
🔹 Trading Pair: $RLS / $USDT
🔹 Trading Starts: 12:00 PM, December 1st (UTC)
Trade:
More details:

. @RaylsLabs 终于要发币了,12月1日,就是今天,不知道空投能不能尽快发出来。很少见到已经完成了空投注册KYC的项目,这么久不发空投的,难度还让我们再去做测试网任务吗??
时刻关注官推动态,看空投领取的链接。
@cookiedotfun
Initial Listing - $RLS @RaylsLabs
🔹Pair: RLS/USDT
🔹Deposit available: now
🔹Trading available: Dec 1, 12:00 PM (UTC)
Details:

叼毛们,老陌最近心累啊,这傻逼行情能折磨死一大堆叼毛是不是?
还是继续分享吧,今日继续分享四种代币和奖励已确定领取!
❶ BOB ( $BOB )
🔗 https://t.co/l5U59wo3Bl
➋ Irys (✧ᴗ✧) ( $IRYS )
🔗 https://t.co/YwjhXYnaau
➌ Rayls ( $RLS )
🔗 https://t.co/EcloaRctyu
❹ Debridge ( $DBR )
🔗 https://t.co/cVcKdonKDG



最近市场红到发紫、绿到发黑,情绪一波比一波狠。
但越是这种时候,我反而更愿意回头看那些“无论行情如何,都在稳步前进”的项目——
而 @RaylsLabs 就是典型代表。
最早听说他们想把银行级资产带上链,我也觉得太遥远。
但现在回头看,能感受到他们是一步一个印子地在铺路:
隐私、合规、性能、跨链流动性……这些真正影响机构决策的底层问题,被他们一项项补齐。
这不是做产品,更像是在铺未来几十年的金融轨道。
过去几个月的节奏基本没停过:
合规合作、生态资助、黑客松、线下向全球扩张、忠诚计划连续迭代。
这套执行力,真的不是 PPT 团队能演出来的。
而当我开始研究 $RLS 的经济模型后,我就更确定了一个观点:
Rayls 做的是能活过熊市的底层设施,而不是一波行情的投机品。
他们把代币用途定义得非常清楚:
不是为了炒,而是为了网络安全、治理、结算
真实费用会流向验证者、金库和社区
收入不是拍脑袋,而是和链上真实业务相连
我越来越觉得,等情绪回归正常,
能够留下来的,都是这种“有现金流 + 有真实需求 + 有监管级设计”的基础设施。
所以我的策略也很简单:
市场吵的时候,我看谁还在默默干活;
大多数人怀疑的时候,我看底层有没有把关键问题真正解决。
Rayls 正在回答这些问题,而且回答得很正。
S3 快来了,生态又要开新一轮加速。
市场再乱,这趟“链上银行高速”我还是会继续盯着。
短期不追,长期占位。
#cookie
@RaylsLabs
@cookiedotfun

通知
LayerBank 是一个旨在构建“所有网络的通用货币市场”的去中心化金融协议。其核心愿景是解决多链生态系统中流动性的碎片化问题,通过统一的平台连接 EVM 和非 EVM 链。目前,它已支持超过 17 个网络,包括 Linea、Scroll、Manta、Arbitrum、Base 和 Optimism 等。
该协议允许用户在一个统一的仪表板内进行借贷、质押和杠杆循环操作,无需在不同链间频繁桥接资产,强调其无需许可、透明和高效资本流动的特性。
核心功能
1. 跨链借贷:采用统一的抵押品系统,并配备动态风险引擎。该系统利用实时多链预言机进行验证,支持蓝筹资产,并设有波动性隔离池以管理风险。
2. 杠杆循环金库:提供一键式解决方案,帮助用户自动化复杂的 DeFi 策略以优化收益。特别支持流动性质押代币和真实世界资产策略,降低了用户的操作门槛。
3. 信用评分系统:计划引入基于用户链上历史的信用评估机制,旨在推动借贷模式从当前的过度抵押向未来的信用驱动模式转变。
4. 代币经济:其治理代币为ULAB,支持质押(转换为 xULAB 后可跨链转移)、参与治理、提升收益并分享协议收入。协议还设有自动回购与销毁机制。需要注意的是,早期的 LAB 代币现已迁移至 V2 版本的 $ULAB。
5. 安全措施:项目已接受 PeckShield、MoveBit 和 AstraSec 等多家知名安全公司的审计,并且承诺对每项重大升级进行独立审查。
近期发展与动态(截至 2025 年 11 月 19 日)
LayerBank 近期在生态扩展、激励活动和合作伙伴关系方面非常活跃:
2025 年 8 月 20 日:推出了杠杆循环金库功能,并与 Plume 合作,简化了真实世界资产策略,通过自动化杠杆和 E-Mode 提升用户的收益效率。
2025 年 9 月 5 日:完成了由 Nibiru Chain 领投的种子轮融资(金额未公开),资金将用于加强协议安全和扩展生态系统。这是该项目的第二轮融资,首轮融资发生于 2024 年 1 月。
2025 年 10 月:成功启动了 V2 主网并进行了 $ULAB 代币生成事件。同时进行了空投快照,并为 V1 用户提供了延长锁定期以获得额外 500,000 V2 代币奖励的机会。
2025 年 11 月中旬:与 Hemi 合作推出了每日 USDC.e 借贷奖励活动,并通过 Merkl 进行分发,支持将 BTC 作为生产性资产使用。
2025 年 11 月:在 Movement 生态中启动了总额为 300,000 $MOVE 的激励活动,该奖励将在未来几个月内持续发放,以鼓励跨链质押和治理参与。
2025 年 11 月 19 日:社区保持高度活跃,特别是在 X(原 Twitter)上,用户们正在热议 $ULAB 的实用性,包括其在治理、收益提升和跨链效率方面的作用。根据数据,其在 Rootstock 网络上的供应量已达到 339 万,借贷量为 188 万。
市场数据与合作伙伴
总锁定价值(TVL):实时数据可通过 DappRadar 等平台追踪,目前重点在于其多链流动性池的增长情况。
$ULAB 代币:据记载,其市值约为 1,013.51 美元。该代币采用投票托管模型,旨在奖励长期持有者。近期的空投活动为参与者提供了高达 70 至 99 倍的奖励乘数。
重要合作伙伴:包括作为投资方的 Manta Network、共同开发 BTC 流动性解决方案的 Solv Protocol,以及合作开展 35 万美元奖励活动的 Cookie 等。
LayerBank 的长期愿景是推动 DeFi 从相互隔离的“孤岛”转向一个高度互联的生态系统,并更侧重于可持续增长而非短期市场炒作。
申子辰村委党支部
#CookieDotFun #LayerBankFi #ULAB
@cookiedotfun @cookiedotfuncn
@LayerBankFi

通知
RaylsLabs 致力于构建一座连接传统金融与去中心化金融的桥梁,其核心是打造一个专为银行及其他金融机构设计的区块链基础设施平台。该项目旨在通过创新的技术架构,将高达100万亿美元的传统金融资产以合规、安全的方式引入区块链世界,服务全球60亿银行客户。
核心架构与技术创新
RaylsLabs 的解决方案围绕其独特的“双层架构” 展开,以平衡金融机构对隐私、合规与区块链开放性的需求。
混合网络设计:该架构包含一个私有层和一个公有层。金融机构可以在私有环境中进行资产的合规代币化和机密交易,确保商业敏感信息受到保护;当事务需要更广泛的流动性时,又能通过公有层安全地连接到更开放的DeFi生态。这种设计旨在实现“合规上隐私”,即在不暴露敏感数据的前提下,满足监管机构的审计要求。
先进的隐私与安全技术:项目集成了零知识证明 和同态加密等前沿密码学技术,确保交易细节可被验证但不可见。同时,它还前瞻性地探索量子抗性安全方案,为未来可能出现的算力威胁做准备。
Enygma 协议:于2025年5月发布的该协议,被描述为以太坊隐私路线图的一个实时实现,旨在为DeFi应用提供机构级别的隐私保护能力。
市场认可与融资背景
RaylsLabs 的愿景和能力获得了市场的初步验证。
资本支持:项目已累计获得3800万美元的融资,投资方包括 ParaFi Capital、Framework Ventures 等顶级加密货币投资机构,这为其技术研发和生态建设提供了坚实基础。
行业荣誉:在2025年,RaylsLabs 多次入选年度Web3创新项目榜单,其在对区块链基础设施的优化,特别是在解决可扩展性方面的努力得到了业界的关注。
2025年动态与进展
过去的一年,RaylsLabs 在技术落地和生态拓展上取得了多项关键进展。
区块链轨道发布:10月,项目推出了名为“Blockchain Rails”的核心基础设施。这套设施允许银行安全地进行存款代币化,并保持在监管框架内运行,旨在降低MEV风险,提升交易透明度。
测试网与社区活跃度:目前测试网络处于活跃运行状态,社区参与度较高,许多用户正通过参与测试网交互来积累潜在的未来空投奖励资格。项目关联的代币 $RLS 也已上线交易。
村长总结与展望
总而言之,RaylsLabs 的宏大愿景在于通过其兼具隐私保护 和合规性 的技术架构,为传统金融资产的大规模上链铺平道路。尽管主网上线时间尚未公布,但其测试网的活跃度和获得的资本背书,已使其在RWA和机构级DeFi赛道中备受关注。项目的未来发展,关键在于能否成功吸引更多金融机构采用其基础设施,并实现预期的网络效应。
申子辰村委党支部
#Rls #CookieDotFun #RaylsLabs
@cookiedotfun @cookiedotfuncn
@RaylsLabs

11月份的空投不要错过了
@DGramNetwork $DGRAM (Depin)
查询空投入口:https://t.co/ULGbo5EV6s
@RaylsLabs $RLS (blockchain)
查询空投入口:https://t.co/isZAWQu4V7
下一个Project就是 @BlockSt_HQ (明牌空投)
传送门:https://t.co/3tnjiqcxrM



最近和身边一圈老朋友聊天,大家对这个市场的情绪都挺一致:看不懂,但又不敢离场。可是越是在这种雾里看花的阶段,越能看出哪些团队是真正在干事的。
你会发现,大部分项目喊得响,真正落地的没几个;真正默默滴灌生态、坚持把用户价值放在第一位的,反倒是那几个一直稳扎稳打的。
也正因为这样,我们这群老社群的,最近都开始重新审视那些具备「执行力 + 激励机制 + 生态闭环」的项目,因为这种组合往往预示着:大事情快发生了。
尤其是有些兄弟最近明显在吃肉,靠的并不是暴冲行情,而是提前埋伏在系统性激励里,然后“默默攒积分,暴力收空投”。
不得不说,现在的链上环境已经不是 2021 那种冲一把就赢了,而是:谁更懂得在长期体系里把握节奏,谁就能比别人多吃几倍收益。我们一起混这么久了,看到这种确定性高、执行力强的项目出现,不提醒都感觉对不起彼此。
当下市场仍在探讨下一轮热点方向时,@RaylsLabs与@LayerBankFi已通过@cookiedotfun平台构建起清晰的早期参与者激励体系。
前两季忠诚度计划快照已完成,所有合格用户权益锁定,第三季升级奖励机制即将启动,正形成双生态红利叠加的最佳介入时机。
@RaylsLabs(融资2500万美元)通过两季活动展现出高度执行力:已为完成任务者锁定 $RLS 空投资格,第三季将推出全新链上任务、Galxe NFT角色铸造(SOL链极低gas)以及Cookie3平台RP积分体系,积分可直接兑换DevConnect参会名额与生态资助,参与深度决定最终收益层级。
同期,@LayerBankFi将高倍激励机制推向极致:任意EVM L2链互动即可获取LPoints,借款行为最高享99倍加成;跨链积分聚合系统即将上线,所有链上操作将自动归一,直接映射 $ULAB 空投份额。
结合bitusd质押等多策略并行,还可同步收获多项目积分,效率显著领先。
两大生态在Cookie3强大行为追踪与反女巫机制支撑下,实现真实贡献与奖励的高度匹配。
Rayls主打长期忠诚绑定,LayerBank强调多链高效收割,策略各异却指向同一结论:当前保持活跃,即可同时锁定两份确定性较高的空投份额。
@RaylsLabs @LayerBankFi

🍪🪂 @RaylsLabs 与饼干的缘分
有些缘分,是技术的;
有些缘分,是空投的。
当 @RaylsLabs 遇上 @cookiedotfun,
一个是构建 KYC + 私有子网 + 合规资产化的以太坊 L2,
一个是通过 内容与任务驱动的社交增长平台。
他们的相遇,不是偶然。
一个提供 底层合规架构,
一个提供 社区裂变传播力。
于是,就有了这次价值 $700,000 的 $RLS 奖励池。
注册、连接钱包、发帖互动,
就能成为最早体验 “金融 × 社交 × 链上任务” 结合的人。
这不仅是一次空投,
更像是 Web3 生态“合规层”与“用户层”的第一次握手。
未来的合规金融,也许就从一块饼干开始 🍪✨
👉 https://t.co/CZEIB6D00P
👉 https://t.co/jv0jh3I3By
#RaylsLabs #CookieFun #Airdrop #DeFi #L2

⭐币圈观察员的第二篇⭐️
@RaylsLabs 正在做一件改革的事
把传统金融(TradFi)和去中心化金融(DeFi)真正接到一条线上。
测试网入口:https://t.co/T0kpkUrFFw
连接钱包 > 打开“水龙头”标签页 > 领取代币 > 在“投资组合”中铸造 100 RXP > 打开“兑换”标签页 > 进行几次兑换
Galxe 任务:https://t.co/U2sjdPVRq5
目标很明确:
让 60 亿用户、100 万亿美元流动性 都能顺畅地进入链上世界。
Rayls 不只是一个公链,它是一套专为金融机构设计的区块链系统.
它的核心代币是 $RLS ,同时还有一个与美元挂钩的稳定 Gas 代币 $USDr ,让全球开发者和机构都能用上安全、稳定、可扩展的基础设施。
简单来说,
Rayls 让“链上创新”和“传统金融”终于能在同一个系统里共存、协作、流动。
#Rayls #每日大赛

好久没写关于@RaylsLab的帖子了
在@cookiedotfun的排名也从12名掉到72了,哥哥,姐姐们求你们了,别那么卷好不好
@RaylsLabs这项目虽然发的是宣传推文,但是这项目真的是值得好好研究一下,把传统银行系统整个搬上区块链!目前市场上这么多项目,真正可以解决现实生活中的痛点,少之又少,Rayls算是一个,区块链就是记账的,就天然适合银行,
再说众多机构背书,想参与的朋友可以了解一下
$RLS @cookiedotfun
@cookiedotfuncn
#Cookie

银行是金融行业 @RaylsLabs 这次是真的不一样。
它不是那种只会喊口号的“新公链”,而是让银行和区块链能真正握手的那种底层设施。
一个授权型 EVM Layer-2,速度能跑到一万笔每秒,用的是 Enygma 协议,隐私保护到量子级。
更关键的是——已经在实地跑测试:和 巴西央行、摩根大通、Núclea(每天发 130 万张代币化存单)一起试点。
这不是未来,是现在。传统金融真的开始往链上迁移了。
而且 @cookiedotfun 上的活动也开了,40 万枚 $RLS 奖励池,创作者只要分享关于 Rayls 的内容就能赚收益。
如果你觉得下个周期属于“真实世界上链”和“合规金融”,那 Rayls 这个信号,不该错过。
@RaylsLabs @cookiedotfun

仅仅 24 小时,超过 3 万名骑手 选择了信任铁路与桥梁。
银行与机构,正通过 Rayls UniFi 加速驶向链上世界。
在这条价值 超 100 万亿美元、触及数十亿用户 的金融轨道上,
我们将共同抛下旧时代的阴影——无论是传统金融的壁垒,还是 DeFi 的混乱。
因为真正的光,正从 RAYLS 的核心 $RLS 闪耀而出。
@RaylsLabs
🧵「當銀行學會上鏈,金融遊戲的規則改變了。」
十年來,DeFi 在對抗銀行;
而 @RaylsLabs 選擇了一條更聰明的路:
讓銀行自己變成區塊鏈的一部分。
這一次,他們聯手 @cookiedotfun,
要把“金融革命”變成所有人都能參與的遊戲。
🏦 RaylsLabs:銀行級區塊鏈基礎設施
這不是一條普通公鏈。
@RaylsLabs 專為 RWA、銀行資產與合規支付而生。
融資 3,800 萬美元,ParaFi、Framework 領投
與 J.P. 摩根 Kinexys 計畫合作
雙層架構:Arbitrum 公鏈 + ZK 隱私子網
它的使命不是去中心化金融,
而是讓金融中心安全上鏈。
🍪 Cookie:讓貢獻成為資產
@cookiedotfun 是 Web3 最強任務平台之一。
不只是完成任務拿積分,
而是用行動證明價值、用貢獻獲取份額。
Rayls 選擇 Cookie,
是因為他們相信——
金融革命不能只屬於機構,也應該屬於參與者。
⚡ 聯手的意義
Rayls 提供基建,
Cookie 提供社群與分配系統。
用戶現在可以:
1️⃣ 前往 https://t.co/u46Mas8H05 參與 Rayls 任務
2️⃣ 完成互動,累積積分
3️⃣ 積分將轉換為 $RLS 空投與治理資格
這不是一場空投,
而是一場「可參與的金融重啟」。
💥 結尾
在這場新遊戲裡,
銀行不再是權力中心,
而是生態節點。
@RaylsLabs 負責搭建規則,
@cookiedotfun 讓每一位玩家都有股份。
金融上鏈,不是夢想,
而是你正在參與的現實。
#RaylsLabs #Cookie #RWA #DeFi #TradFi #Web3 #Airdrop #QuestFi #Finance #RLS

🧵「@RaylsLabs:當銀行學會上鏈,金融秩序就要改寫。」
過去十年,DeFi 在吶喊:「我們不要銀行!」
現在,Rayls 站出來說:「那就讓銀行自己變成鏈。」
這句話,足以讓整個華爾街安靜五秒。
⚡️1️⃣ Rayls 是什麼?
不是公鏈。
不是Layer2。
是銀行級的鏈上基礎設施。
它讓銀行的錢合法、合規、可追蹤地進入區塊鏈世界。
一句話總結:
100 兆美元的傳統金融流動性,正被打開閘門。
💼2️⃣ 誰在背後?
💰ParaFi、Framework 領投 3800 萬美金
🏦J.P.摩根親自合作(Kinexys 計畫)
🧠 團隊核心成員來自金融機構與鏈上基礎設施背景
你可以懷疑任何一條鏈,
但你不該懷疑「銀行」在這裡的決心。
🔐3️⃣ 為什麼它能做到別人不敢碰的?
因為 Rayls 不是在反對監管,
而是在「重構監管」。
公鏈部分:開放透明,跑在 Arbitrum 技術堆疊上
私有子網:ZK 隱私協議、銀行級加密、KYC / AML 一站搞定
這就是傳統金融與 Web3 的中間層協議。
誰先掌握它,誰就握住未來金融的底層語言。
🌉4️⃣ 這場遊戲,普通人也能參與
Cookie3 正在合作開放任務:
🎯 做任務 → 拿積分 → 兌未來 $RLS
獎勵池高達 70 萬美金!
主網倒數中,TGE 之後 3~6 個月正式啟動。
這是少數你可以「從零參與到金融史」的機會。
🧭5️⃣ Rayls 的野心
不是做下一個DeFi平台,
而是做所有金融鏈上化的底層協議層。
未來:
🔹 銀行的資金池 = 區塊鏈的流動池
🔹 央行數位貨幣(CBDC)直接掛在鏈上
🔹 股票、債券、基金,全都Token化
一句話:
Rayls 不是一條鏈,是銀行上鏈的「標準化語言」。
🔥6️⃣ 寫在最後
幣圈十年在造夢,
Rayls 正在造「秩序」。
這一次,
不是 DeFi 打進 TradFi,
而是 TradFi 親自踏進鏈上世界。
⚡️銀行不再害怕鏈,
鏈也不再排斥銀行。
他們握手的瞬間,
就是新金融時代的零點。
🚀 @RaylsLabs
修的是金融未來的高速公路。
我們現在能做的,
就是提前上車。
🔗 https://t.co/zenbQtN2aR
🔗 https://t.co/1ridBWsZYA
#Rayls #RWA #TradFi #DeFi #Cookie #Web3 #UniFi

🧵「银行真的要上链了?我亲眼见证了这事。」
去年,我第一次听说“@RaylsLabs 想让银行的钱上区块链”,
说实话,我笑了。
心想:银行那么保守,这玩意怎么可能?
结果一年后,J.P.摩根亲自点头、ParaFi 和 Framework 一起投了3800万美金,
我才意识到:
这不是科幻,这是趋势。
1️⃣ 银行为什么要上链?
我们都知道,区块链快、透明、可编程。
但传统银行呢?慢、封闭、受限。
问题是:
那里面可是躺着 100万亿美元的资金。
如果有一天,这笔钱能“合规”地流到链上,会发生什么?
——这就是 Rayls Labs 正在干的事。
2️⃣ Rayls 在做什么?
别把它当成“又一条公链”。
它其实是一条**“银行专属区块链”**。
左手牵银行,保证隐私、合规、KYC/AML一应俱全;
右手接DeFi,提供透明、流动性、收益率。
简单说:
银行的钱能安全上链,DeFi 的玩法能合法进银行。
3️⃣ 技术硬到离谱
他们用的是 Arbitrum 技术搭建的公链,
同时加了 ZK(零知识证明)做隐私子网。
也就是说:
你在链上操作,银行看得到合法性;
但敏感信息仍是私密的。
量子安全、公链+私网混合架构,这组合…
我只能说:稳。
4️⃣ 我最震惊的是这几件事👇
🔹入选 J.P.摩根的 Kinexys 项目(这相当于被华尔街盖章认可)
🔹Cookie3 联合任务上线,有 70万美金奖励池
🔹$RLS 代币上了 CoinMarketCap
🔹主网将在 TGE 后 3~6 个月上线
这速度,这阵仗,
简直是“金融圈+区块链圈”的大融合现场。
5️⃣ 那普通人能干啥?
别以为“银行级项目”跟我们无关。
Rayls 给了散户玩家一条“早期通道”:
👋 上 https://t.co/fsKvbCGLyC
做任务
🪙 攒 Cookie 分数
🎁 将来可以兑换 $RLS 空投
简单、免费,参与感还强。
说白了,你就是在帮“银行上链”贡献数据,还能拿奖励。
6️⃣ 更大的故事是:这是个“万亿赛道”
DeFi 解决的是“链上钱的效率”;
Rayls 要解决的是“链下钱的流通”。
银行拥抱链,链接纳银行,
这才是真正意义上的 “UniFi”(统一金融)时代。
如果这事真跑通,
那 DeFi 的流动性可能直接爆炸式增长,
从十亿级到万亿级不是梦。
7️⃣ 为什么我在关注 Rayls?
不是因为它融资高、合作牛,
而是因为——
它做的事真的有意义。
我们玩币这些年,看过太多短命项目。
Rayls 不追热点,不搞FOMO,
它在搭的是一条通往传统金融的桥。
我觉得,这桥一旦通了,
不只是Rayls赢,
是整个Web3都升级了。
🌟最后一句:
别再问“银行啥时候上链”,
@RaylsLabs 已经在修路。
我们只要——早点上车。
🔗 官网:https://t.co/px4sXfZnaN
🔗 文档:https://t.co/Gq2CakE8ny
#Rayls #DeFi #RWA #Cookie #UniFi #Web3Finance
@cookiedotfun
@RaylsLabs





































